轻触式电源开关具有体积小、操作方便、寿命长及工作可靠性高等一系列优点,是一般机械开关难以与之相比的。本文介绍几种经过试验证明效果优良的轻触开关电路,供电子爱好者实验与应用。
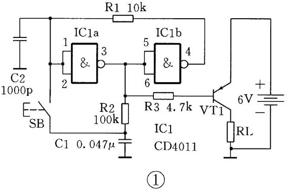
在图1中,利用CD4011中的两个与非门(接成反相器)和R1、R2、C1组成双稳态电路,接通电源后,①、②、④脚为低电平“0”,③、⑤、⑥脚为高电平“1”,VT1截止,负载RL无电流通过;由于③脚为“1”,若按动轻触开关SB,则双稳态电路翻转,①、②、④脚变为高电平“1”,③、⑤、⑥脚变为低电平“0”,VT1导通,RL得电工作。若再按动一下SB,则双稳态电路再次翻转,RL断电停止工作。VT1应根据具体负载电路的电流大小来选择,一般负载电流小于200mA时,要求β>300,β值越大,VT1的饱和压降越小。

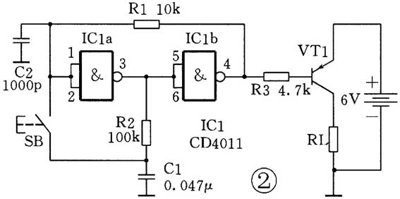
图2的工作状态与图1相反,接通电源后负载RL便工作,按一下SB,RL不工作,再按一下SB,负载又工作,其工作原理与图1类似,不再重复。

图3可使两个负载交替工作(原理同图1、图2),通电后RL1工作,RL2断电;按动一下SB,RL2工作,RL1断电。由SB控制交替切换。

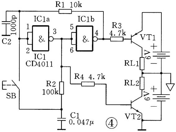
图4是双电源开关电路,通电后RL1、RL2分别获得±6V电源。按动一下SB,两组负载均断电,再按动一下SB,RL1、RL2的电源又被接通。VT1、VT2是互补对管,若将它们的位置对换一下,则刚通电时两组负载均不工作,按动SB后才通电工作。

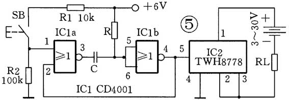
图5是自动延时关断电路,CD4001的两个或非门组成单稳态电路。电路通电后RL无电,按动SB,单稳态电路进入暂稳态,其输出的正脉冲触发大电流开关电路TWH8778导通,RL得电。暂稳态时间(t=0.7RC)过后,单稳态输出翻转为“0”,TWH8778关断,RL失电停止工作。

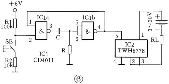
图6则是自动延时启动电路,它由CD4011中的两个与非门构成单稳态电路。工作原理与图5相同,但它采用脉冲下降沿触发。通电后RL便工作,按动SB时单稳态电路输出为0,RL断电,暂态时间(t=0.7RC)过后,单稳态电路输出变为“1”,RL重新得电工作。

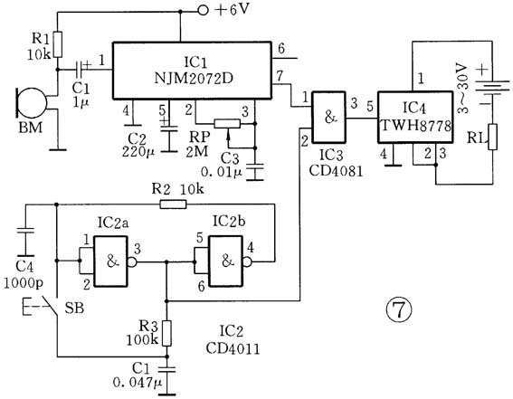
图7是声控开关电路,话筒BM检拾声音信号送至NJM2072D的①脚,也可从①脚直接输入收音机、录音机、电视机等音频信号。无信号时输出端⑥脚为“1”,⑦脚为“0”;有信号时⑥脚变“0”、⑦脚变“1”。当①脚取消音频信号后,⑥、⑦脚输出延时时间由C2决定(t=0.2C2)。RP用来调节检波灵敏度。CD4011组成双稳态电路(原理同图1),通电后其③脚为“1”,若此时有声音信号,则IC1⑦脚为“1”,即与门CD4081(IC3)两个输入端均为“1”,其输出也为“1”,启动电流开关TWH8778导通,RL得电工作。RL通电后,若按动SB或声音信号停止,CD4081的一个输入端变为“0”,其输出也为“0”,RL失电。

(瞿贵荣)