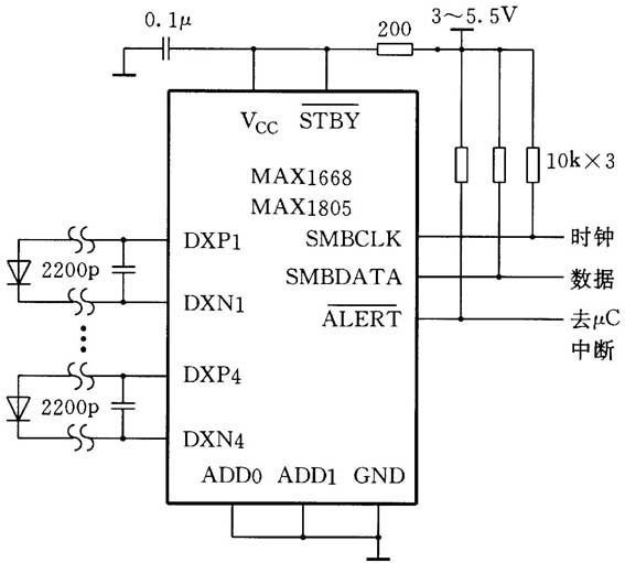
多路温度传感器MAX1668/1805
应用领域:桌式或笔记本电脑、局域网服务器、工业控制、中央通信设备、测试设备、多芯片模块等。
主要特点:
多通道(多路)温度传感器输入(MAX1668为四路遥测、一路本地;MAX1805为两路遥测、一路本地);无需校准;两线制串行接口(SMBus);欠温/超温报警温度可设置;支持SMBus警戒响应;精度±2℃(+60℃~+100℃,本地)、±3℃(-40℃~+125℃、本地)、±3℃(+60℃~+100℃、遥测)、在备用状态时耗电典型值为3μA;工作电流最大值为700μA;测温范围-55℃~+125℃;工作电压3~5.5V。
封装形式:
16引脚QSOP封装。
生产厂商:
MAXIM公司(www.maxim.com.cn)。
高压、高速三相IGBT驱动器IR2137/IR2137(J)(Q)
应用领域:
应用于交流三相电动机的驱动。
主要特点:
浮动通道(floating channel)可达+600V或+1200V;“软”过流关闭可关断所有的6个输出端;集成了高端消除饱和电路;控制了“软”启动使降低EMI;集成了制动IGBT的驱动器;三个独立的低端COM端;有单独的上拉/下拉输出驱动端;与继电器输出匹配;3.3V逻辑兼容;带有滞后带的欠压锁存保护。
封装形式:
64引脚MQFP封装及68引脚PLCC封装。
生产厂商:
国际整流器公司(www.irf.com)。
高精度、低功耗锂离子电池监控器DS2760
应用领域:
DS2760是一种高精度、低功耗锂离子电池监控器集成电路,它与锂离子电池组合在一起形成智能电池。它主要用于有μP的便携式电子产品中,如手机、摄像机、照相机、视频、音频装置、医疗仪器等。
主要特点:
它能保证在电池充电过程中免于过充电、过大电流充电(过热),在放电过程中免于过大电流放电(或短路)、放电低于终止放电电压,并且可输出电池剩余能量信号,在LCD上可形象地显示出电池剩余能量,使用者可随时了解电池剩余能量状况,可及时充电或更换电池,以免误事;它内部有12位A/D变换器,将检测的温度、电压、电流参数变换成数字量,有较高的控制精度;采用单线与μP接口,对DS2760的存储器实现读/写,可对电池进行控制及管理;内部有25mΩ检测电阻。
封装形式:
有两种封装形式,16引脚贴片式TSSOP封装及倒装片GBA封装(尺寸仅3.25mm×2.75mm)。
生产厂商:
Dallas公司(www.dallas.com)。
双通道、256位置的数字电位器AD5207
应用领域:
可代替机械式电位器或可变电阻器;PCMCIA卡;伺服音频电平控制;仪器的增益及失调电压调整;可编程电压/电流变换器;可编程滤波器、延时器及定时器的应用;电路中阻抗匹配;自动电子调节等。
主要特点:
双通道,每通道有256个位置;阻值有10kΩ、50kΩ及100kΩ三种;有关闭控制,在关闭状态时耗电小于5μA;单电源2.7V~5.5V或双电源±2.7V;三线SPI兼容串行数据输入;上电时电位器滑臂处于中间位置;工作温度-40℃~+125℃。
封装形式:
14引脚TSSOP封装。
生产厂商:
ADI公司(www.analog.com)。
PWM输出的精密电流检测器LM3822
应用领域:
电池充电或放电的电流检测、运动控制诊断、电源负载监控及管理、自复式智能保险丝等。
主要特点:
超低插入损耗(典型值0.003Ω);工作电压范围2~5.5V;1A检测电流的器件在室温时的精度为±2%;在关闭状态时耗电仅1.8μA;采样间隔50ms;无需外围电流检测元件;PWM输出指示电流大小及电流方向;PWM输出很容易与微处理器及控制器接口;内部有精密Δ-∑电流检测方法;对温度灵敏度低;内部有上电复位;在1A时直流失调电流小于1mA。
封装形式:
8引脚MSOP封装。
生产厂商:
NS公司(www.national.com)。
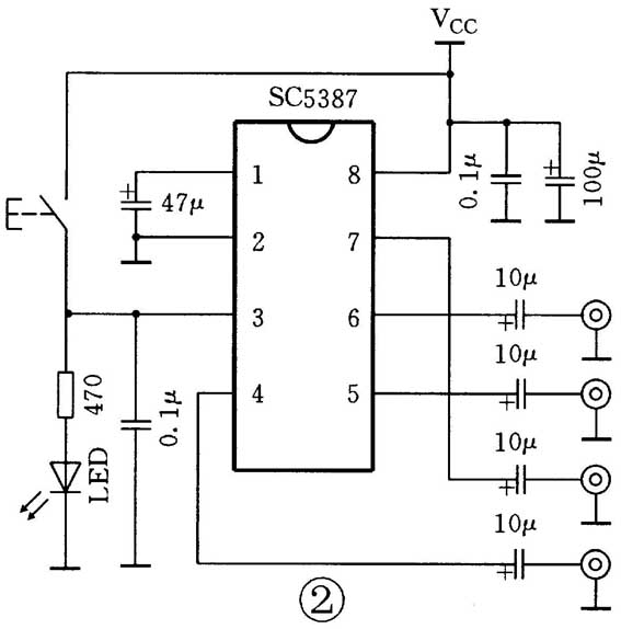
三维环绕声处理电路SC5387
SC5387是一块采用CMOS技术制造的三维环绕声3D音响效果处理集成电路。它采用HRTFS滤波技术和空间效果增强电路,可以产生很好的虚拟效果。其特点是外围元件少,3D效果好,应用成本低。可用于多媒体音响、汽车音响、随身听。电视接收音响系统。
SC5387采用DIP 8脚和SOP-8封装,其管脚排列见图1。各脚功能如下:①脚为V\(_{REF}\),1/2V\(_{CC}\)参考电压,应用时接一电容到地。②脚为GND接地端。③脚为3D音效控制端。④脚为R\(_{out}\),右声道输出。⑤脚为R\(_{IN}\),右声道输入。⑥脚为L\(_{IN}\),左声道输入。⑦脚为L\(_{out}\),左声道输出。⑧脚为V\(_{CC}\),电源。
SC5387的典型应用见图2。SC5387内置LED显示驱动电路,直通时LED灭,3D启动后LED亮。内部还设置有直通开关,可由③脚3D外接一只开关来控制,当3D接高电平时,3D环绕声功能启动。

经销商:
金聚宝电子制作室,0398-3615073、3615744,sxsix@163.net。
低噪声、输出稳压的电荷泵DC/DC变换器LTC3200/LTC3200-5
应用领域:
白色LED背光驱动器、锂离子电池供电的备用电源、3V转变为5V输出的变换器、智能卡读出器、PCMCIA本机5V电源等。
主要特点:
LTC3200为输出可调,LTC3200-5为固定输出5V电压;输入电压范围为2.7~4.5V,输出电流可达100mA(VIN≥3.1V);有软启动功能,可降低冲击电流;工作频率2MHz;有关闭控制,在关闭控制时耗电小于1μA;无需电感。
封装形式:
LTC3200为8引脚MSOP封装,LTC3200-5为6引脚SOT-23封装。
生产厂商:
线性技术公司(www.linear.com.cn)。
用于DSP的双电源TPS56300
应用领域:
给DSP的核及I/O供电。
主要特点:
输入电压范围2.8V~5.5V;可编程双输出控制器(需外接功率MOSFET);可满足DSP及微处理器核及I/O电压;它有供DSP核的开关型稳压器及供I/O的低压差线性稳压器;可编程的软启动;两个电源同步输出;两个电源都有电源工作状态(电源良好)信号输出;开关电源部分效率高于90%;有过压、欠压保护及可调过流保护。
封装形式:
28引脚PWP封装。
生产厂商:
德州仪器公司(www.ti.com)。
双解码来电显示无绳电话机专用芯片TF3125
应用领域:
用于生产中国制式的高档次无绳电话机。它性能好,功能多,生产总成本比传统方式约低15%。用它生产的HWCD6000(1)P/TSD型双来电显示无绳电话机已经在北京中复电讯销售。
主要特点:
TF3125带有市面常见高档双来电显示无绳电话机的全部功能,例如:座机手机各20组常用电话号码记忆(32位),座机手机各60组来电号码记忆(22位),座机手机各40组去电号码记忆(22位),可翻查每组来电或去电日期时间,一台座机可配3台手机,手机通话具有数字音量调节,等等。值得一提的是TF3125拥有5项特有功能:(1)手机与座机在打电话时也可以翻查/转存/拨打/删除来电去电或常用电话号码。(2)无绳取线及响铃更快,无滞后感,手机第一声铃不丢失,可与座机同步;收到来电显示信息时,手机也可以与座机同步显示。(3)手机与座机采用相同的显示界面和操作界面,功能虽多,却易学易用。(4)手机与座机全部具备127位预拨号。(5)手机与座机都使用TF3125一种芯片,便于生产物料管理和升级换代。
TF3125内含LCD驱动(8级亮度),DTMF产生,铃信号识别,8种铃声产生,键盘输入,FSK来电显示接收,来电及去电数据存储和管理,常用号码数据存储及管理,无线20信道监控,无线联络协议控制,电话接口控制,电话线并机监测,无线小转接机控制,无线内部对讲控制,软件密码锁,软件设置机器参数,日期时钟管理,手机电池监测,等等。TF3125内部还配有功能强大的测试模式,能够辅助检测出无绳电话生产中的多种问题,降低生产难度,便于大规模生产。
感兴趣的读者可到本刊网站www.radio.com.cn上下载详细的引脚功能和技术参数。
封装形式:
80脚无封装结构(裸片)。
经销商:
深圳清华同方公司:0755-6957255、13602655442,zlp@mail.tsinghua.edu.cn。零售价:15元/片;2万片以上:11元/片。
欢迎刊登新器件信息!
欢迎索取英文资料!
联系电话:
010-67134095-18
