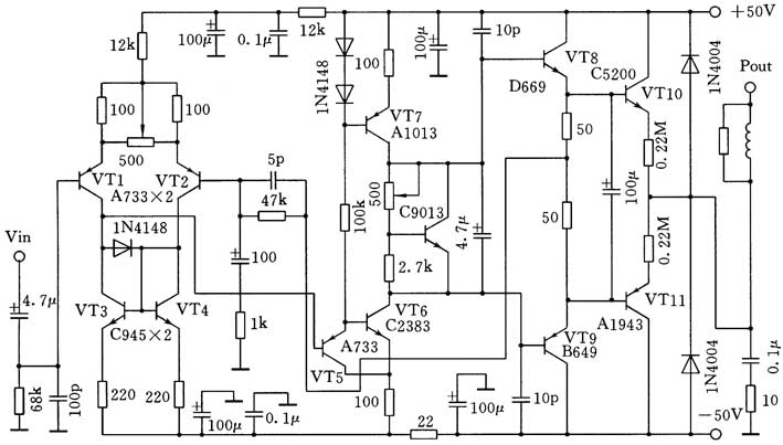
八达DC-211AK合AK是广东八达音响公司生产的一款低价位高质量合并式功率放大器,外形纤薄,高度仅70mm,但输出功率却达到90W×2,是一款适合工薪族爱乐人士使用的经济型Hi-Fi放大器。附图为其后级功放电路原理。

输入级
输入级VT1和VT2由PNP型差分管A733组成,其负载为对称性非常好的镜像电流源负载。在制造时对元件进行严格筛选,确保了电路的稳定工作。采用PNP差分对管,是考虑到PNP管放大倍数比较集中,大批量生产时便于配对。
电压放大级
电压放大级由VT6(C2383)及VT7(A1013)组成,它们构成了恒流源负载的单端放大电路,具有较好的线性与动态范围。与双管推挽电压放大级相比,单端放大器免去了配对选管的麻烦,同时又保证了线性及动态范围内的稳定性。VT5(A733)为阻抗变换电路,使差分输入级与电压放大级之间有良好的阻抗匹配,起着承上启下的作用。
驱动及输出级
VT8(D669)/VT9(B649)及VT10(C5200)/VT11(A1943)分别组成驱动及输出电路。它们均为日本名品Hi-Fi专用配对管,电路简洁,输出功率强大。
其它部分
八达DC-211AK采用目前较流行的末级无负反馈设计思想,其负反馈信号从驱动级取出。这种方式,不仅可消除由扬声器的反电动势反馈到前级所引起的失真,而且可以提高瞬态响应特性并改善听音效果。
DC-211AK的用料也很扎实,机内分别采用两个R形变压器提供前级和后级使用,前级50VA,后级260VA。左右声道电源由独立绕组分别供电。整流滤波电路中使用了8个3A的快恢复二极管与4个1000μF日本红宝石电解电容器,且并联有0.1μ的聚丙烯(CBB)退耦电容。前后级的小信号传输均用PHILIPS音响专用电容进行耦合,使放大器的音色更显甜美、透彻。
DC-211AK的结构布局也甚为讲究,现在的布置是经反复试验后才确定的,前级板布置在机内右侧,右声道后级的散热器刚好将前、后级板及电源变压器分隔开来,对改善整机信噪比有一定帮助。该机所用的两个R形变压器性能优异、漏磁很小,不加屏蔽罩也不会对电路产生干扰。电源变压器的两侧为两个独立的后级功放电路板,与散热器联成一体安装,显得井井有条、十分合理。
主要性能指标:
输入阻抗:47k
额定输出功率:90W×2(8Ω负载)
频率响应:10Hz~60kHz(±0.6dB)
总谐波失真:≤0.05%
信噪比:≥95dB(线路输入、A计权)
(周兴华)