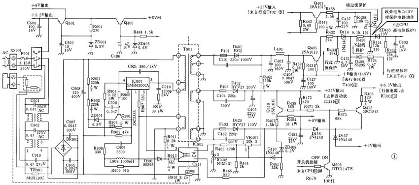
海尔H2516/H2916系列大屏幕彩电的电源电路主要由整流电路、启动电路、稳压电路等组成,此外,行过流保护电路,场过流保护电路、X射线保护电路等也与开关电源有较密切的联系(见图1),下面简述其工作原理及检修方法。

一、工作原理
1.整流电路:
整流电路是由桥式整流电路BR901及C905、 C907、C908组成,通过整流滤波在C908正端得到约300V的直流电压。
2.启动电路:
在C908正端输出的300V电压一路经开关变压器
T901的④~⑥脚加至场效应管(在IC901内)的漏极(即IC901的③脚);另一路经启动电路电阻R901、R902、R904加到场效应管的栅极(即IC901的②脚),于是场效应管开始导通,T901④~⑥绕组便有电流流过,由于自感作用便产生感应电动势,其极性为④正、 ⑥负。②~①绕组产生反馈电压,其反馈电压一路经L909、R908向C909充电;另一路经
R907供给IC901①脚,使开关管(在IC901内)电流进一步增大,随着正反馈的进行,开关管迅速饱和,T901的④~⑥脚电能即转换成磁场能,④~⑥脚的电流减小,便在T901④~⑥脚感应出一个反电动势,其极性为④脚负、⑥脚正。此时反馈绕组即为②脚负、①脚正,使开关管电流减小,开关管迅速进入截止。这时T901④~⑥脚储存的磁能向次级释放,T901⑧~⑩脚上感应产生+B的电压(H2516机为130V;H2916机为145V)供主负载工作电压。T901上感应产生+25V电压供伴音电路。T901~脚上同时也感应产生+8V电压作为取样电压。+8V电压经Q601、ZD601、Q406、ZD406组成的稳压电路降压、稳压后分别输出+5.2V和+5VM两组电压供CPU及相关电路工作。+8V还经D456、D457、Q412整流后分别输出+6.3V、+9V供行振荡电路和主芯片IC301等相关电路用电。
3.稳压电路:
开关电源稳压过程:当电网电压升高时,T901
的感应电压也升高。此电压经R465加到光电耦合器IC902发光二极管的正极,而升高的+8V电压经R404、R467、ZD408、D410送到IC402③脚,此脚的电压同时升高,IC402②脚电位下降,从而使IC902发光二极管发光量增大,其发光二极管内阻减小,IC902③脚电压上升,并加到IC901⑤脚(控制端),使输出电压下降,达到稳压目的。
4.行过流保护电路:
正常工作时,Q405截止。当因某种原因引
起行负载短路或过流时,R439上的压降超过0.7V,Q405导通,+B电压经Q405,经R432、R433分压,使ZD405负极电压超过13V,ZD405击穿导通,CPU为高电平,从而使整机处于保护的待机状态。
5.场过流保护电路:
正常时,Q403截止,当因某种原因引起场输出电路短路或过流时,R442上的电压降超过0.7V,使Q403导通,场电源电压经Q403及R458、R459分压,使ZD405负极电压超过13V,ZD405击穿导通,从而使CPU呈现高电平而保护停机,整机处于待机状态。
6.X射线保护电路:
当因某种原因引起显像管阳极高电压过高时,行输出变压器T402④脚的行逆程脉冲电压升高,该电压经D409整流、C431滤波,R450、R451分压,使ZD405负端电压超过13V,ZD405击穿导通,CPU呈现高电平而保护停机,整机处于待机状态。
二、 维修要点
1.该机设有行过流保护、场过流保护和X射线保护电路,检修时首先要判明是因过流保护电路动作而保护还是电源本身有故障。
2.保护电路动作而保护的明显特征是:如测ZD405负端电压≥13V以上或CPU始终为高电平时,即表明保护电路已动作,维修时应注意测量。
3.维修该电源电路故障时,宜使用假负载法进行检修。用假载法检修时如果开关电源输出电压正常且稳定,一般故障在相关负载电路中,否则,故障在电源本身。
4.根据维修经验和规律,若电源不能启动时,故障部位多在启动电路、反馈电路或次级整流滤波元件有击穿短路。
5.若+B输出电压偏高或偏低时,故障部位多在取样调整电路或稳压控制电路中。
6.维修中,应注意按附表中测试数据进行测量,以便发现疑点为维修提供思路。
三、 维修实用测试数据
1.电源厚膜电路IC901(SMR62000A)的引脚功能及电压参数见表1。
2.光电耦合器IC902(TLP621)的引脚功能及电压参数见表2。

3.取样电路IC402(NJM431)的引脚功能及电压参数见表3。

四、 常见故障的检修流程
1.开机出现三无故障,测电容C908正端和+B,均无300V的电压的检修方法见图2。
2.有+300V电压,但不能启动故障的检修流程见图3。

3.+B145V(130V)电压异常(偏高、偏低、不稳)检修流程见图4。

4.开关电源启动困难或异常(自停机、有时能启动,有时不能启动)的故障检修流程见图5。

此系列电源的常见故障的维修实例请见本期的维修快易通栏。
(周彦芳)