本文介绍的“激光通信演示仪”适用于高中物理课程的教学演示,使“激光”这部分内容的讲授更加直观和形象。通过演示,同学们可以进一步了解光和电在一定条件下是可以互相转换的,对光—电转换过程和原理将会有初步的认识。
工作原理
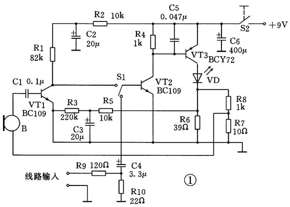
激光音频发射机的电原理图见图1。显然,这是一个三级直接耦合放大电路,VT1、VT2为两级音频信号电压放大器,VT3为音频功率放大器。激光发射二极管VD串接在VT3的集电极电路中,它的工作状态始终与功率管VT3的工作状态保持一致。音频信号设有两种输入方式。一种是话筒B将声音转换成电信号,经C1耦合送入VT1的基极;另一种是将“随身听”或其它音源引出的音频信号接在线路输入端,由R9、R10分压后,经C4耦合到VT2的基极。图1中,C2、R2、C6组成电源退耦电路,防止出现低频自激。

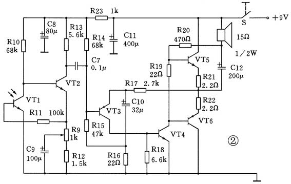
接收机(电路见图2)接收的是经发射机激光发射管发出的已调制的激光束。该激光束不是单纯的一束激光,而是与音频信号变化步调一致的振动的激光。光电三极管VT1的任务,就是将激光束中的音频信号解调出来。光电三极管的基极面板经激光音频信号照射后,便会产生光电效应,相当于在光电三极管的基极输入一个音频电信号。该音频信号经VT2、VT3低频电压放大后,由功放级的两只功率管 VT5、VT6带动扬声器还原成声音。

元器件选择
本仪器所用的元件和器件的参数已标在图上。激光发射管VD可选用市场上常见的容易买到的激光手电发射管,在静态时,该管两端电压为2V左右;当VT3功放管放大音频信号时,电压可以达到4V左右,此时它将发射出非常强的、随音频信号变化的激光束,射程可达数百米。
光电三极管选用激光影碟机上专用的接收管。其他三极管要求耐压大于12V,电源可选用9V层叠电池。
制作方法
1. 印制线路板的制作
(1) 首先在白纸上画好印制线路板草稿(用碳素笔画),经检查无误后,用复写纸将其誊写在敷铜板上。
(2) 用磁漆(或指甲油)在敷铜板上画线。
(3) 待油漆干燥后,将印制线路板放在20℃的三氯化铁溶液中腐蚀。腐蚀结束后,用清水洗净晾干即可钻孔。
2. 外壳的制作
发射机与接收机的外壳最好都选用电脑专用软磁盘的有机玻璃包装盒,它有以下几个特点:(1) 无色透明。发射管与接收管装在盒内也能正常工作,不影响发射与接收。(2)体积小巧、美观。(3) 取材容易。
如果没有这样现成的盒子,也可以用有机玻璃板或其它材料制作,盒子的外形尺寸不宜过大,以免影响美观。
演示特点
本演示仪的最大特点是灵活性较强。在没有光导纤维的情况下,演示效果丝毫不受影响。例如,我们可以把接收机平放在物理实验点的一边,另一边放发射机。通过调整发射机的位置,使激光束照射到接收管表面时,扬声器就会发出声音来(可用随身听做音频信号源)。也可以用铁台架分别将发射机与接收机加以固定进行演示,这样做会更加稳妥。
如果能够找到5~6m长的光导纤维,演示位置就可变得更加随意,不受位置变化的限制。不用光导纤维时,千万注意不要让激光束照射到人的眼睛上。