无绳电话在使用中由于供电电源发生故障而造成无法正常通话的现象较为普遍。本文将分别介绍主机和手机的电源故障及修理方法。
一、主机电源故障
大多数无绳电话的主机是由市电通过变压器降压、整流供电的,当市电停电时,除主机有免提功能可用手柄拨打电话外,手机都无法使用。
早期无绳电话使用的市电降压变压器都装在主机内部,因终年接通市电,容易发热,特别是环境温度较高时温升较高,为安全起见,现在生产的无绳电话将降压变压器和整流滤波电路单独装于电源插头上,我们称之为“插头电源”,经整流后的直流电源从插头电源内用引线插头插接在主机上,如有故障,更换与修理十分方便。主机接上插头电源时,若主机的电源指示灯不亮,应先检查插头电源的输出端是否有电压,不同型号的无绳电话,电源输出电压的大小和插头极性也可能不同,例如插头电源上标明“9V 300mA”说明该电源可持续在9V电压下提供300mA电流,输出插头中央电极为负,外围电极为正。需要指出,虽然用万用电表测量其输出电压可达12V,甚至更高,但这是空载电压,有负载后电压将会降低,在更换已烧毁的变压器时,因难以测试原变压器参数,在选择购买新变压器时,首先考虑新变压器铁芯尺寸要与原变压器相同,以保证供电功率,其次考虑输出电压,对小型变压器还要考虑其内阻,特别在输出较大电流时,如上述“9V 300mA”供电变压器,当变压器功率较大时,可选用输出9V交流电源,经整流滤波后空载电压会超过12V(9×\(\sqrt{2}\))。若变压器功率较小,可选用次级电压为10.5V,整流滤波后空载电压可达14V,可以保证主机供电。选择变压器时也不能选用次级电压太高的,否则会使主机内部稳压器过热。无绳电话主机内部都另有稳压电路,如CLT39、HW668甚至各有三路稳压电路提供内部不同电压需要。有些无绳电话用三端稳压集成电路稳压(如7808、7806等电路),其输入电压必须大于其输出稳压值3V以上,否则不能正常工作,例如7808稳压器,输入电压必须高于11V才可正常工作。下面介绍几个维修实例:
① 东芝FT-6102型机,手机启动主机工作正常,也能拨听电话,但手机受话有交流声,查主机电源滤波电容工作正常,加大滤波电容仍有交流声,怀疑是调制交流声,此时可在主机交流供电后4只整流二极管上各并联0.01μF圆片电容,交流声即可消除。
② 索尼SPP3800型机,通电后有焦糊味,发现插头电源塑料外壳已变形。变压器铁损严重或绕组局部短路均会发生这种现象,更换变压器后工作正常。某些从国外带回来的无绳电话使用的插头电源是110V输入电压,若采用220V/110V自耦转接电源,还不如换用一只220V变压器,改装时只需拆开原110V变压器的插头电源,换上同样大小、输出电压相同的220V变压器即可。因变压器的输出功率仅与其尺寸大小有关,并非象有些人想象的那样,输入电压高,尺寸就会大。
③ 三洋CLT360型机,插头电源及主机内稳压电路均烧毁,主机稳压电路如图1所示,D400参数为“25V/1A/0.75W”,可选用参数相近的NPN中功率管代用,需注意接脚位置。插头电源内降压变压器开始选用次级交流输出为9V的小型变压器,试用正常,但后来发现,在免提状态下及内部通话(INT)时,若扬声器声音较大电路会自动切断,怀疑是声音功率太大时电源电压降低较多所致,后将降压变压器更换成输出电压为10.5V的,一切功能正常。

④ HW833 ⅢP/TD型机,内部由7808稳压供电,故障是手机不能启动主机,主机能呼叫手机。根据上一篇介绍的方法,检查到主机接收电路MC3361时发现①、②脚无振荡产生,⑨脚也收不到调频噪声,连续更换三只MC3361,都是开始时能正常工作,过一段时间后故障依旧,查MC3361的正常使用电压范围为2~8V,是否工作电压太高所致?后在通向MC3361④脚的供电电路中串一只220Ω电阻,将8V电压降至6V,并更换了新的MC3361后工作一直正常。后来查了一下类似电路,如MC3357、MC3359最高工作电压可达8V和9V,但推荐的典型电路电压为6V;MC3361的典型建议电压为4V,所以设计电路时尽量不要让集成电路工作在最高允许电压上。
二、手机电源故障
手机工作电压较低,一般为3.6V和4.8V两种,少数机型如索尼无绳电话为4V铅蓄电池,大功率无绳电话机的工作电压在6V以上,但因其发射功率远大于20mW的国家标准允许值,已属禁用之列。
手机电池的使用寿命与质量和使用方法有关,现分别介绍如下。
根据维修经验,手机使用电池以5号镍镉电池质量最为稳定,容量也大,待机时间和通话时间较长,其他7号及更小型的电池容量则较小,有些无绳电话生产厂为使手机体积小巧,使用3节1.2V镍镉电池组(体积相当于一节5号电池大小),手感是好了,但麻烦也接踵而至,这种电池充电后待机时间短,新的时候尚可打一两次电话,用旧后一次电话未打完就显示低电压,并切断电话。反复充电时电池发热厉害,常发生漏液现象,不但腐蚀电池接插件,还腐蚀印制板和按键面板,有时将指叉状印制键也蚀断,给维修带来困难。所以在选用无绳电话时以容量大的电池为好,一般电池容量在270mAh以上较为合适,更换电池时,不应以其价廉作为标准,要以优质名牌为首选。以后若经济条件许可,可考虑采用电压、容量、体积合适的镍氢电池或可充锂离子电池。
① 使用方法:根据镍镉电池充放电有记忆效应的特点,每次充电一定要充足,以容量270mAh/3.6V电池组为例,容量以C表示,恒流充电电流为0.1C,即27mA,充电时间为14~16小时,充电结束电压约为4.2V,从充电座取下待机或拨打电话,等手机低电压告警指示灯闪光或放电终止电压为3V时,再进行充电。但一般用户经常是放电尚未放到终止电压(每单体电池1.0V)就放到充电座上充电,这样周而复始,就会造成记忆效应。记忆效应是镍镉电池长时间经受特定的工作循环后,自动保持这一特定的电性能的倾向,它会使电池的容量和功率逐渐降低。消除记忆效应的方法,一般采取彻底充放电的方法,使电池内活性物质获得全部活化来恢复其容量和功率。
综上所述,镍镉电池的正确使用方法可用“充足放尽”4个字来概括。
以单体电池的端电压为标志,即充足至1.4V,放电到1.0V为放尽。
② 维修方法:按国际标准,镍镉电池的循环寿命应大于400次,但使用不当电池会提前失效。失效有永久性失效和暂时性失效两种,永久失效即寿命终止,暂时失效则可用循环充放电恢复其性能。
在充电时发现充电电压太低,温度升高太快,要检查电池是否有内部短路现象。电池短路时,开路电压为零,用欧姆表测量时电阻也为零。但电池过放电的开路电压也可能为零,经过充电后还能恢复开路电压和容量。
从理论上讲,当电池经过3次以上完全充放电循环后,电池可放容量低于额定容量的80%,可以认为电池寿命终止。电池内部短路和容量低于额定容量80%的电池可以认为寿命已终止,需要换电池。
在手头没有可更换的电池时,一种应急的方法是:用高压大电流将内部短路的电池正向击穿,注意不要使电池过热,击穿时间约数秒钟,电源选容量较大的,电压为电池电压的2~3倍,电流约为5C~10C,这样处理后,有时可暂时应急使用一段时间。对那些内阻极大又充不进电的镍镉电池,则应尽早放弃。下面介绍几个实例:
① KX-T3911BH、HW3228P/TD、HW460P/T、CLTX2、HW388等机型,手机不能启动主机,识别码对不上,经查均为电池组一节电池电压为零,手机不能正常工作,更换电池或应急高压处理后,可使用,说明无绳电话本身无故障。
② CLT5800、CLT4600型,电池组更换后,仍有故障,手机内还有一股焦味,经查,该机型电池组的接插件与市售类似电池组极性相反,未经检查极性自行插上新电池组后,机上反向二极管烧坏,见图2中VD,将电池接线重新改正,用1N4148将烧坏的二极管换下,手机恢复正常。
注意:更换电池组时,如无原配电池,选用其他型号电池时,一定要看清插头正负极性是否正确,才能插上插头。
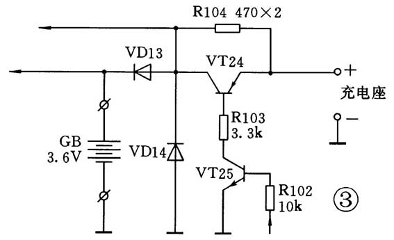
③ CLT39A手机放在充电座上充电一夜,电池仍未充足(电池刚换新)。经查为手机充电电路中一只二极管断路所致,部分电路图如图3所示(整机电路图见2000年无线电合订本附录第91页),将VD13换成1N4148后,手机有15mA充电电流,VD13在手机印制板上为一微形贴片元件,标志为W5。
④ HW8188(6)P/TDE-LCD手机无法拨号,经查手机电池容量较小,充电后漏液,将按键印制板铜箔蚀断,经清洗、刮净、搪锡处理,用铜丝将断线接通补全后可以发号使用。

