五、立体声/双伴音
在新型的大屏幕彩电中大多采用IGR和NICAM728(丽音)方式的立体声/双伴音系统,所以本文将针对这两种系统的工作原理和实用电路作一介绍。
IGR立体声/双伴音的解调方法有多种,而目前较适应的解调方法是采用准分离法。所谓准分离接收方式是指从高频调谐器输出的图像中频信号(38MHz)和第一伴音中频信号分别用图像中频和伴音中频声表面波滤波器分开,再分别送至集成电路内互相独立的图像和伴音通道进行信号处理。
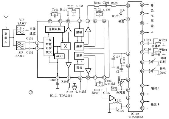
典型的准分离IGR立体声/双伴音解调电路如图16所示。
该电路采用准分离式IGR立体声/双伴音解调电路,它由一个具有公共输入端且伴音中频是双峰特性的复合型声表面波滤波器(SAWF)、两个专用陶瓷滤波器和两块集成电路(TDA2556,TDA3803A)组成。
高频调谐器输出的中频信号,经伴音声表面波滤波器滤波得到SIF信号(图像38MHz、伴音31.5MHz/31.258MHz),送入准分离式伴音中频正交解调器电路IC101(TDA2556)的③、④脚,经三级增益可控放大器放大后,信号分为三路:一路直接送线性乘法器;另一路经38MHz选频放大(接于IC101的T10138MHz选频网络)及限幅,输出相位转动90°的基准频率(38MHz)进入线性乘法器的另一输入端,乘法器使两路信号相乘,再经放大后分别从⑥脚输出6.5MHz和6.742MHz伴音信号;第三路信号送AGC电路,产生能对三级增益可控放大器进行自动增益控制的电压,IC101⑤脚外接AGC滤波电容C103。
伴音中频信号分别从⑥脚输出后,经Z101(6.5MHz)、Z102(6.742MHz)带通滤波后,又分别从⑧脚输入,经限幅放大进入相应的调频解调电路,解出第一伴音信号AF1和第二伴音信号AF2后分别从、脚输出。IC101和脚、和脚外接鉴频90°移相元件T102、T103。
IC101输出的AF1(包括普通伴音、伴音I和(L+R)/2)信号,经R103、C104、R105送至立体声矩阵解码、识别解调及逻辑控制电路IC102(TDA3803)的。IC101⑩脚输出的AF2(包括普通伴音、伴音Ⅱ、R信号和导频信号)信号,经R109、C105、R106送至IC102。AF2信号经放大后送入IC102②脚,经①脚外接LC谐振电路(L101∥C106),选出54.6875kHz导频信号,经块内的检波电路检波后,从IC102输出274.1Hz或117.5Hz的识别信号,再经低通滤波(R107、C107)滤波后从③脚重新输入IC102内。如果是立体声传输,则117.5Hz识别信号由⑤脚外接的滤波电容(C109)进行滤波,并由⑤脚外接的可变电阻(WR03)调到最大值。如果是双伴音传输,则274.1Hz识别信号由⑥脚外接的滤波电容(C110)进行滤波,并由⑥脚外接的可变电阻WRO4调到最大值。矩阵电路由识别信号来控制,在双伴音或立体声传输状态,IC102的输入端打开,AF2信号进入矩阵电路,矩阵电路解出的信号,经音频输出选择开关,输出伴音Ⅰ和伴音Ⅱ,或输出立体声L、R信号,同时驱动IC102的状态指示灯发亮(D101、D102)。在普通伴音传输状态,输入是关闭的,AF2信号不能进入矩阵电路。另外,IC102有两组音频输出(IC102为输出伴音Ⅰ,为输出伴音Ⅱ),外部可以通过IC102对输出状况进行控制。
另外,IGR解调在大屏幕彩电的应用是为了适合于I2C总线控制,通过采用大规模单片集成电路来处理,如IGR双语言解调器电路TDA8415。该电路的特点是第一伴音载频经滤波和伴音转换为统一的6MHz伴音载波,经FM检波、15kHz低通滤波,送出(L+R)信号或A语言信号至TDA8415;第二伴音载频经5.74MHz滤波、FM检波、15kHz低通滤波和54kHz带通滤波,选出2R信号或B语言信号至TDA8415。该电路是由I2C总线控制的含有内部滤波器的IGR双语言解调器,其功能是完成立体声/双伴音的识别、矩阵解调和音频转换。
NICAM 728立体声/双伴音系统是一种数字式脉码调制(PCM)音频多路广播系统。我们知道数字方式就必须经过采样、量化、编码、处理、解调等一系列过程。首先将15kHz带宽的音频模拟信号不失真地转换成数字信号,再采用准瞬时压扩技术将采样值从14bit压缩到10bit,使最小的总传输率降为640kbit/s。为了保证传输可靠,还需加入帧同步,控制信息位,附加数据位和进行误码检测用的奇偶校验位。实际应用在总传输率定为728kbit/s,这就是NICAM728的一般含义。
为了适用于接收I制和B/G制的丽音信号,近年来市场上相继出现了带NICAM接收功能的彩电,典型的机型有T2916N型29英寸大屏幕彩电。该机的NICAM接收单元电路是由解调集成块N202(TDA8732)、解码集成块N203(SAA 7280)、两个728DQPSK规格的专用集成电路和数/模(D/A)转换电路N206(TDA1543)、去加重低通滤波音频预放电路N207(NE5532N)、N208(NE5532N)以及外围元器件组成,其电路组成如图17所示。
图中DQPSK调制的丽音信号先经数字中间声载波滤波器T206,得到有较宽的相对带宽和较深的带外衰减的中间数字载波信号,进入N202③脚,经集成块内限幅放大之后,在正交同步解调器中分别与基准余弦和正弦波相乘,其乘积分别由⑥脚和⑦脚输出。正交同步解调所需的基准载波是由N202⑩脚外接晶体X203和块内的谐振器所产生的。从⑥、⑦脚输出的载波,分别经R227、L213、C236和L214、C237、R228滤除高次谐波,再从⑤脚和⑧脚送回N202内,分别送到比特时钟相位误差检测器、载波相位误差检测器和比特解码器、并/串变换器等。解码电路N203接有17.742MHz晶振X204。17.742MHz信号在N203块内经24分频后,得到丽音解码所输出的728kHz基准比特时钟信号,它由N203输出,送往N202,在N202内与接收信号的比特对时钟信号进行相位比较,得到相对误差。由N202①脚输出相应的CLKLPF信号电压,经过C232、R222、C231组成的低通滤波器由R223送到VD217变容二极管,形成锁相环路控制,从而保证7.28kHz信号的准确度。N202外接的R238、C238是正交分量时间常数电路,外接的C241、R233是同相分量时间常数电路。N202内的载波相位检测器将基准载波与接收信号的载波进行相位比较,得到的相位差值由⑨脚输出,经C253,R232、R231、C229组成的低通滤波器滤波,得到直流分量,控制变容二极管VD216,使晶体振荡器的频率发生微变,构成PLL锁相环路。
比特解码和并/串变换器是把接收信号瞬时值的相位变化转换成比特对,进而把并行的比特对转换成串行的比特流,由N202输出数据流,送到N203,进行丽音解码,在解码器中进行3倍取样。取样后的数据流由⑩脚输出,送至N206③脚。另外,由于立体声和非立体声的帧结构不同,由N203⑧脚输出声选择字信号,送至N206②脚的数据类型输入端;N203⑨脚输出的数字声时钟信号,进入N206①脚内的D/A变换器。当信号很弱、声音很杂乱或未收到丽音节目时,一帧内出错数将会超过7个。这时,N203的误码检测输出端会输出高频噪波信号,经VD214、C223整流,输出高电平,再经接口电路V217~V219、V609等,到达主控微处理器MN15287,从而控制丽音电路,使它不起作用。
N203为双伴音/单声道指示输出端,为立体声/非立体声指示输出端。当接收到多声道(DUAL)或立体声(STEREO)信号时,脚输出高电平,分别点亮DUAL指示灯(LED201)或STEREO指示灯(LED202);这两个指示电平还经主板内的接口电路分别送到微处理器,使微处理器识别出收到的信号是多声道信号还是立体声信号。
从N203 ⑧、⑨、⑩脚分别输出声音类型信号、声音时钟脉冲和声音数据流三路信号,进入D/A变换器N206的②、①、③脚,进行数/模(D/A)转换,再从N206⑥、⑧脚分别输出左、右声道的模拟信号。由于丽音信号在编码时对高音进行了预加重,因而从N206⑥、⑧脚输出的模拟信号,必须送到N207、N208(NE5532N)的②脚进行去加重、低通滤波、预放大等音频处理。N207和N208②脚外接的R239、C257、C258和R241、C261、C262等是去加重电路。N207和N208⑥脚外接的R243,R244、C264和R245、R246、C267组成15kHz低通滤波器。最后右、左模拟信号(R-CH)和(L-CH)分别由N207⑦脚和N208的⑦脚输出,送到功放电路。
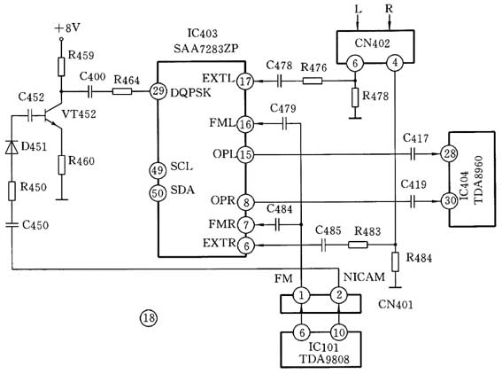
近年来在大屏幕彩电中还广泛应用一种多制式丽音接收的伴音电路,如创维数码100Hz彩电的丽音解调电路,它应用了飞利浦公司的单片丽音解码芯片SAA7283ZP、该芯片功能强,能适用于多制式的丽音(可以接收PAL I、PAL D/K、PAL B/G等三种丽音信号)。单声道/立体声解调。SAA7283ZP内有DQPSK滤波器、正交分频器、AGC放大器、自动静音功能电路、多制式的NICAM解码器和I2C总线控制接口电路等。该机的丽音解调电路如图18所示。
图中,从中放IC101(TDA9808)解调出调频单伴音的模拟音频信号从IC101⑥脚输出通过接插件CN401①脚送入伴音电路板,经C484、C479耦合,分成右(R)、左(L)两个声道注入单片NICAM解码集成电路IC403(SAA 7283ZP)的⑦脚FMR端、FML端。而外部输入的R、L音频信号,分别从接插件CN402④、⑥脚注入伴音电路板,再分别经R483和R484、R476和R478分压,经C485,C478耦合,输入IC403的⑥脚EXTR端EXTL端。
含有两个声道数字载波的第二伴音中频信号从TDA9808⑩脚输出,经CN401→C450→R450→D451→C452→VT452放大后,送入SAA7283ZP内。含有两个声道的数字载波信号在集成电路内部,经正交同步解调、基频带的滤波、AGC增益放大后,送到NICAM728的解码器进行解码。经解码后的两个声道的数字信号,经数字滤波器滤波放大,进入D/A转换器进行数模变换后,由内部的缓冲器进行缓冲放大,从SAA7283ZP的⑧、分别输出R和L声道音频模拟信号,再分别经C419、C417耦合加至电视专用高保真音频处理集成电路IC404(TDA8960)3。
在IC403内部的左、右声道输出电路中,还设置有电子开关电路、并由I2C总线控制,用它来选择3路音频信号:一路是丽音解调后左、右声道的伴音信号;一路是中放解调出的单伴音音频信号,还有一路就是AV板送过来的左、右声道的外部音频信号。这三路的选择根据电路需要由I2C总线来控制。
(王锡胜)

