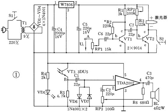
峡谷激光对讲机用激光光束传递语音信号,传送距离可达数百米,声音清晰洪亮,又不受制于无线电管制条例,适用于边远山区的山谷间、河谷两岸间的通信联络,城市中高楼窗口之间只要空旷无阻,也可以用它作为热线电话, 既安全保密,又可节省大量电话费开支。语音信号激光束发射电路如图1上半部分所示,三端稳压器W7806为发射电路提供稳定的6V直流电压。A点为语音信号输入端(此处可接入一只话筒),输入语音信号的大小由RP1进行调节,该信号经晶体管VT1、VT2两级放大后,使流过激光器的电流变为脉动电流,其中交变部分即为语音信号电流,最后经激光器将该脉动电流转变为脉动激光信号发射到对方。接通电源后,可适当调整R2、RP2的数值,使晶体管VT1的集电极对地电压为3V,晶体管VT2 的集电极对地电压为2V即可。

语音信号激光束接收电路(用于接收对方发射过来的激光信号),如图1下半部分所示。当光电管3DU5接收到脉动激光信号时,在B点产生一直流脉动信号电压,经过电容器C1隔直后,其中的交变部分(即语音信号)输入功放集成块TDA2002进行放大,音量大小可以通过电位器RP3进行调节。
图1的电路要制作两套,一套供A方使用,另一套供B方使用,其中激光器为市售的红色激光光点笔(630~650nm/50mW)。 在进行试验时,可以先在10m以内进行发射与接收的试验:将A方发话话筒对准一正在发声的小收音机扬声器,然后将A方激光器发射的激光束正面对准B方接收电路的光电管(接收靶),此时B方接收电路的扬声器 应发出清晰洪亮的广播声音。B→A方向与此相同,否则说明电路存在问题,或者调整不当;在进行远距离正式安装调试时,A方的激光器应安装在一只可以调整方向的支架上(如万向节支架),并将发射电路中的“调试开关”S2置于接通状态(通话时S2应置于断开状态),使此时激光器射出的激光强度大大增强。在B方接收信号的房间应该将窗户打开,以便A方的激光束射入并在室内墙壁上投射出清晰明亮的圆形光点。如果A、B之间距离很远,为了使激光光点投射位置准确,“瞄准过程”可在晚间进行,A方借助望远镜会使瞄准变得十分容易,在B方认为光点投射位置合适后,A方即可固定激光器的指向。然后B方可将图2所示的“激光靶”上光电管的端面放置在光点的照射之中,最后用胶带将激光靶粘贴固定在墙壁上,至此,A→B方向安装完成,B→A方向也进行同样的安装。

如果在接收电路中再增加一级放大,通信距离可达千米以上。
(陈宝才)