四、UPS的使用与维护
能否正确使用、维护UPS与它的使用效果和寿命有着很大的关系,因此有必要向大家介绍一下UPS的使用及维护。
在使用UPS时,一是要正确连接UPS,应将UPS的输入零(N)、火(L)、地(G)与市电的零、火、地一一对应。二是要注意开关机顺序,其顺序应是:先开UPS再依次打开负载(先大后小),如计算机、打印机等,关机时先关负载后关UPS,总的原则是不要带载开关机。三是尽量减少开关机次数,据统计UPS的损坏大部分是在开关机时发生,因此UPS应常开,即只开关UPS的负载设备,而不关闭UPS。新产智能型UPS更应如此。四是最好带微容性负载,如电脑、监视器等,避免在感性负载上使用UPS,因为感性负载会产生反电动势,且启动电流较大,极易损坏UPS,即使不损坏UPS,也会使输出功率因数下降,造成设备及电能的浪费,电风扇、电机、日光灯等都是感性负载。
UPS的维护重点在于对UPS 电池的维护,UPS的电池价格约占整个UPS成本的1/5~1/2,维护工作做得不好,会直接影响电池的使用寿命,由此可看出维护的重要性。下面是需注意的几项:
(1) 平时UPS应常开,这样UPS就有足够的时间对电池充电,以备市电异常时有足够的电量向负载提供电能。
(2) 如遇3个月左右市电无异常情况,即无电池放电向负载提供电能的情况,应人为拔出UPS的交流输入插头,对电池进行放电,放电时间长短根据电池容量及负载来灵活掌握,一般只放电池容量的1/3左右。实践表明使用期为6年的电池如不及时维护,其寿命只有2~4年。
(3) 定期检查UPS电池连线、清理UPS电路板,以防止电线短路、断路,避免使电池及UPS损坏或不能正常工作。很多送修的UPS开始不能工作,清理电路板后就一切正常,就是因为尘土太多使UPS保护电路动作所致。
五、 UPS的维修方法及部分维修实例
UPS的种类繁多,电路复杂,大部分没有图纸,要想在短篇幅内把UPS的工作原理讲清楚是不可能的。下面仅就维修实践谈一下UPS的维修。
UPS与其他电器有着许多共同点,即工作于高电压大电流的大功率器件容易损坏,对UPS来说即为UPS的交流输入、稳压、电源及逆变部分易损坏。这些部分的故障约占整机故障率的85%,掌握了这个规律,再掌握某些MOS管、达林顿管等常用元器件的检测方法,大部分的UPS是容易修好的。
UPS的维修也有其自身的特点,图纸短缺,控制电路复杂,电路基本工作于数字方式,在UPS中,小信号部分的损坏率要远高于彩电、VCD等家用电器。当UPS的控制部分或小信号部分出故障时修起来就有一定难度,但其基本方法就是信号追踪法。所谓信号追踪法,就是小信号或控制部分出故障时,总体现在它所控制的较大功率器件上,如大功率管、继电器、指示灯等,而这些器件的工作状态又很容易判定,因此,可以这些器件的异常状态为切入点逐步向前追查,直到找出故障所在。下面给出一些大功率器件故障的维修实例:
例1:在线式山特STK-2KVA型UPS,开机烧交流保险管, 交直流均不工作,用万用表电阻挡直接检查逆变管和电源管发现逆变管IRF250已击穿,换新管及保险管后,一切正常。
注意如有条件应用两支IRF250新管换下原有的两支旧管,这样工作更可靠。
例2:智能型PCM500,交流无反应,直流逆变正常,检查交流输入部分,发现交流保险管及压敏电阻均已烧坏,压敏电阻为防雷击用,作为应急修理,去掉压敏电阻,换上新保险管即可正常工作,但为安全起见,最好换上新的压敏电阻。
例3:燕标500(后备式)直流不工作,交流开机时有“哒哒”声。这种情况多为电池损坏,其原因由图1可知,当电池电压不足时,继电器电压多数低于10V(所用电池为12V),还有一种情况值得注意,当逆变部分有一臂逆变管损坏时,有与此相似的情况,这时逆变管有两支严重发热或甚至烧断,发出“哒哒”声的部位是变压器,此时输出电压只有正常时的一半左右,要注意加以区别。
下面给出采用信号追踪法检修小信号部分或控制部分的维修实例。
例4:山特牌500VA(后备式)UPS,市电正常时工作正常,但市电断电后UPS不能切换到逆变状态,由后备式UPS工作原理可知,其交流输出部分有一控制交流、逆变输出状态的器件,大多为继电器,本机为继电器K,当市电正常时,K应接入交流稳压矩阵,市电异常时,接入逆变电路,当拔插市电输入插头时,继电器无切换动作,以此为切入点,向前检查K的驱动三极管VT10,无问题,VT10的驱动信号又由集成电路MC14011的⑩脚送出,其实际情况如图2所示,检查MC14011的输入端①、②、⑨脚正常,当市电正常时为12V高电平,市电断电后为0V低电平,此处正常,而输出端MC14011的⑩脚始终为0V电平,故判定MC14011损坏,换新后机器一切正常。
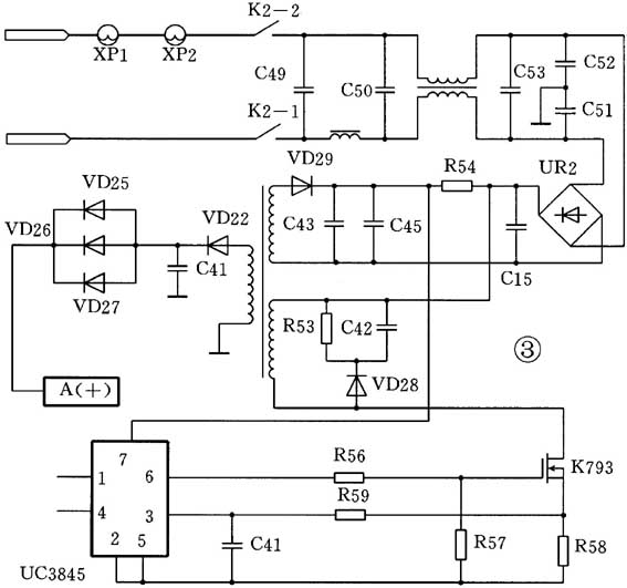
例5:一台FUDEN(在线式1KVA)交流不工作,其外接充电电路板损坏,驱动电路板上无68V左右工作电压,外加交流电时,保护继电器K2动作,驱动板无电。但当用直流电源代替外加充电板接于驱动板时(处于直流工作状态时),UPS能工作,这说明驱动板上的主电源(驱动板上主电源用于给驱动板上其他部分供电,外接充电板与驱动板上主电源并联,以便向外接电池提供大的充电电流)没工作。用万用表检查大功率器件,发现电源开关管K793损坏,换新后故障依旧,按实物检查发现这部分电路是独立的,绘出这部分电路如图3所示。现把原理简述一下:UR2为整流桥,C15为滤波电容,电源通过启动电阻R54加于UC3845的⑦脚,当UC3845启动后,正常工作电源由反馈绕组及VD29、C43、C45构成。UC3845为专用PWM脉冲产生集成电路,它的⑥脚输出PWM信号,加于K793的栅极,R58为过流检测电阻,当K793工作电流过大时,由于R58上电压高于规定值,UC3845关闭其⑥脚的驱动信号,K793停振。由图3可以看出,K793击穿,R58必定损坏,顺便检查R59,R59也已损坏,换新R58、R59后依旧不正常。切断驱动板主电源交流输入部分与其他交流输入部分的联系,单独给整流桥UR2加电检修驱动板主电源部分,测量C15两端有310V电压,而K793没有工作,查其栅极信号通路,发现R56、R57均损坏,更换R56、R57后还是不能工作,向前检查PWM驱动集成电路UC3845的⑦脚与⑧脚之间短路,换上新UC3845后,机器恢复正常。外接充电板也可参照图3修理。
(司冠博)

