四、 卡拉OK电路
很多大屏幕彩电都配置了卡拉OK电路。该电路采用了广泛应用的延迟型混响电路,使演唱者的歌声音质丰富,并具有层次感。其混响电路有两种:一种是模拟式电路,它常用的延时器件BBD是斗链式电荷耦合型音频延时线,BBD价格低廉、电路简单、延迟效果显著,可使卡拉OK电路有回声效果,目前被具有卡拉OK功能的大屏幕彩电广泛采用;另一种是数字式电路,由于数字式混响电路是采用把信号作A/D变换后,再用动态随机存储器,在数字写入与读出时间差方式上实现延迟,因而具有信噪比高、失真小、动态范围大、灵活方便等优点。
BBD延时器件由场效应管构成的高速电子开关及与之对应的MOS电容组成。这些场效应管的奇数号和偶数号在CP1和CP2极性相反的时钟脉冲作用下,交替地接通与断开,使信号电荷逐级传递,随着CP1、CP2脉冲正负的交替变化,信号电荷被逐级地向输出端转移,达到了延时目的。延时时间由BBD级数N及时钟脉冲频率f\(_{cp}\)共同决定。由此可见,BBD的基本功能是电荷存储和转移,它不同于其它半导体器件,不是以连续的电压或电流作为信号,而是以对输入信号采样而获得的电荷作为信号,电荷存储以一系列MOS电容作为存储器,电荷转移由一系列高速场效应管开关逐级转移。因此,BBD也可视为一个模拟移位寄存器。BBD的频带较窄,只有时钟频率的1/3,BBD输出端是一个个脉冲信号,所以在其输出端必须设置低通滤波电路,以恢复原有的平滑波形。
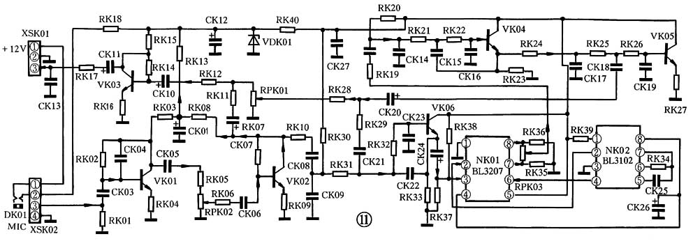
AH2588 C/R型彩电中的卡拉OK电路是彩电中常用的卡拉OK电路之一,该电路采用BBD器件,由话筒前置放大、延迟混响、有源低通滤波器和混合信号放大等电路组成,具体电路如图11所示。
图中电路只有在话筒插入插孔DK01后才开始工作。话筒插入后,DK01内等效于微动开关的弹片闭合接通,使插排XSK02①、②脚接通。由插排XSK01①脚输入的12V电源,通过XSK02①、②脚,经RK18限流、VDK01稳压后,形成约10V的直流电压,作为卡拉OK电路的工作电源。此时由话筒内换能器产生的微弱音频电信号经DK01、插排XSK02③脚、CK03耦合至VK01基极,经VK01前置放大、经耦合电容CK05、话筒音量调整电位器RPK02和RK06、CK06,送至VK02进行进一步放大,以满足后级延迟电路输入信号电平的要求。
经VK02放大后的话筒音频信号分成两路输出:一路是话筒直通信号,由CK07、RK11、RK12、CK10耦合至VK03基极,经VK03放大后通过CK11,RK17和接插件XSK01③脚送到伴音功放集成电路N171⑥脚进行信号功率放大,以驱动扬声器发声;另一路用来产生并传输延迟混响信号,即经RK10、CK08、RK31、RK32、VK06等构成的有源低通滤波器,滤除信号中BBD器件不能传输的高、中频成分,以期减小干扰和噪声,确保延迟混响信号的失真最小、噪声最低。滤波后的信号经CK24耦合至BBD延迟器件NK01(BL3207)③脚。NK01在其②、⑥脚输入的一对等幅反相时钟脉冲作用下,由其输出端⑦、⑧脚输出延迟的音频信号。
NK02(BL3102)为时钟振荡集成电路。从NK02②、④脚输出两个互为反相的8.5kHz时钟信号CP1和CP2,分别进入NK01的②、⑥脚,使信号的延迟时间约为60ms。延迟后的信号从NK01的⑦、⑧脚输出,经RPK03进行平衡调整后把两路延迟信号并作一路输出,送至由RK20~RK27、VK04、VK05等组成的有源低通滤波器电路,滤除信号中采样时钟频率成分和高频干扰成分。滤波后的信号由电容CK20耦合,分成两路输出:一路经RK29、CK21、RK32反馈到VK06的基极,由VK06射极输出至NK01③脚,进行再次延迟。反馈过程如此周而复始,连续多次,便能形成声音的多次反射而获得一连串逐渐衰减的延迟声。另一路经RK28、RPK01进行混响强度调整后,与CK07耦合输出的话筒直通音频信号叠加混合后,由VK03混合放大,输出至伴音功放电路。
3. 带模式控制的卡拉OK电路
C2588A型彩电的卡拉OK电路除了对输入的两路话筒演唱信号进行放大、延迟和混响等处理之外,还可以在主控微处理器NQA01的控制下,完成对5种卡拉OK控制模式的选择:一是普通卡拉OK(KARAOKE NORMAL)方式,将伴音中的L、R声道信号与传声器信号混合后输出,适用于没有歌声、只有伴奏音乐的卡拉OK节目源。二是歌声消除(VOCAL CANCEL)方式,消除卡拉OK节目源中的原唱声,只留下伴奏音乐,然后将经歌声消除处理后的信号与传声器信号混合后输出。三是卡拉OK右(KARAOKE R)方式,将伴音中R声道的信号与传声器信号混合后输出,适用于伴奏音乐录制在右声道,原唱声录制在左声道的专用卡拉OK磁带。四是卡拉OK左(KARAOKE L)方式,将伴音中L声道信号与传声器信号混合后输出,适用于伴奏音乐录制在左声道,原唱声录制在右声道的专用卡拉OK磁带。五是BBD延迟混响控制(ECHO)方式。
图12是该机的卡拉OK电路方框图。在进行卡拉OK演唱时,有两路音频信号通道:一路是从电视或视频输入的伴奏音乐;另一路是从话筒输入的演唱声。在电路结构上,与伴奏音乐的信号传输有关的电路有:TV/AV切换电路NQV03(TA8628N)、歌声消除电路NQK04(CXA1642P)、卡拉OK模式选择电路NQK03(TC4052BP)等。与演唱声传输有关的电路有:传声放大电路NQK01(TA75558P)、传声控制电路NQS15(M51131L)、混响时钟电路NQK07(MN3102)、混响延迟电路NQK06(MN3208)和混响放大电路NQK05(TA7508)等。属于两者共用的电路有:传声与伴奏放大电路NQK11(TA75558P)、混合电路NQK02(TA75558P)、音频控制电路NQG07(TA8776N)和R、L主声道功放电路NQS1(TA8211)、低通有源滤波器与前置放大电路NQS12(TA75458),重低音功放电路NQ61(TA8213)等。
通过上述组成的电路,在演唱卡拉OK时,伴奏音乐先经AV端子板中NQV03选择后,加到卡拉OK板歌声消除电路NQK04和模式选择电路NQK03,经NQK03选择后,R、L伴奏信号加到传声和伴音放大器NQK11进行放大,再到混合电路NQK02与演唱声混合。演唱声信号经传声放大器NQK01放大,再经由主控微处理器NQA01和D/A变换器NQA03控制的传声控制器NQS15控制,由混响时钟电路NQK07、混响延迟电路NQK06和混响放大电路NQK05产生混响信号,对演唱声进行BBD延迟后,加到NQS15,再经传声和伴奏放大电路NQK11放大,然后进入混合电路NQK02。经混合放大后的信号,输出R、L两路声道信号送给音频控制电路NQG07,输出主声道R、L信号和重低音(L+R)信号,送到功放电路,推动扬声器发出悦耳动听的歌声。下面针对该卡拉OK电路中的核心电路BBD延迟信号处理电路(MN3208)、特殊的歌声消除电路(CXA1642P)以及模式选择电路作一说明。
(1)BBD延迟信号处理电路
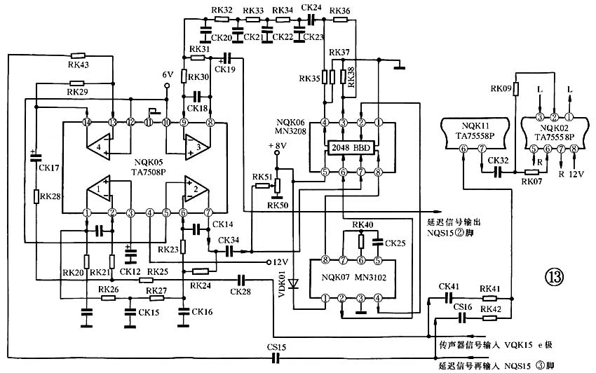
为了使演唱者的声音自然丰满,圆润悦耳、产生混响效果,在该卡拉OK电路中采用了BBD延迟信号处理电路,见图13。
图中,从传声器放大电路中射随管VQK15发射极输出的传声器信号,有一路经CK28、RK25、RK21进入混响放大器NQK05(TA7508P)②脚内运算放大器1的反相输入端。TA7508P内含4个运算放大器,信号在延迟前和延迟后都需经NQK05放大、滤波。传声器信号在NQK05内经放大后由①脚输出,再经过由RK26、CK15、RK27、CK16等组成的低通滤波器滤除信号中的高频分量,经RK23进入NQK05⑥脚内运算放大器2的反相输入端,经放大后由⑦脚输出,经CK34进入混响延迟电路NQK06(MN3208)⑦脚。MN3208是低电压型BBD延迟电路,内部由2048级N沟道MOS FET管和对应的MOS电容组成。MN3208的时钟频率为20.6kHz,延迟时间约为100ms。集成块内的2048 BBD延迟混响电路与时钟脉冲驱动电路NQK07(MN3102)构成BBD延迟混响电路。它利用一种由电荷耦合的模拟移位寄存器,产生斗链式的延迟效应(BBD),对音频信号进行延迟处理来得到混响效果。经延迟的信号由NQK06③、④脚输出,经由RK31~RK36和CK20~CK24组成的多节RC低通滤波器,送给混响放大器NQK05⑨脚,进入NQK05内的运算放大器3的反相输入端,经放大后由⑧脚输出,经CK19送到传声控制电路NQS15(M51131L)②脚BBD IN端,进入NQS15内的可控放大器,放大后由NQS15③脚输出混响延迟信号,而后分为两路:一路经CS15、RK43进入混响放大器NQK05内的运算放大器4的反相输入端,经放大后从脚出,再经CK17、RK28进入NQK05②脚进行二次、三次……混响,以得到更深的混响效果。
图中的时钟驱动电路NQK07(MN3102)是与NQK06(MN3208)配合使用的专用时钟驱动电路。NQK07⑤、⑥、⑦脚内部电路与外接阻容元件(RK40、CK25)构成多谐振荡器,其振荡频率为20.6kHz,此振荡频率经内部二次分频,送至NQK07内的时钟驱动电路,最后从②、④脚输出两路互为反相的时钟脉冲CP1和CP2去控制NQK06。
由NQS15③脚输出的混响延迟信号,其另一路经CS16、RK42送到传声与伴奏放大电路NQK11(TA75558P)⑥脚,与原来的直通信号迭加,经放大后从⑦脚输出,经CK32后分成两路:一路经RK09输入到NQK02②脚,与③脚输入的电视伴音L声道信号混合,L混合信号从①脚输出;另一路经RK07输入到NQK02⑥脚,与⑤脚输入的电视伴音R声道信号混合,R混合信号从⑦脚输出。
(2)歌声消除与模式选择电路
该机卡拉OK电路中的歌声消除与模式选择电路如图14所示。
图中,来自AV切换电路NQV03选择输出的TV或AV的R、L两路伴奏音乐,其R信号经RK15、CK09进入歌声消除电路NQK04(CXA1642P)①脚和模式选择开关NQK03(TC4052BP)①、②、;L信号经RK14,CK10加到NQK04⑧脚和NQK03的信号输入端④脚。图中的歌声消除电路CXA1642P可以消除伴奏中的歌声信号,留下伴奏音乐。因为在立体声音乐信号中,歌声信号通常都定位在中央,各种乐器定位在两边,而背景伴唱或观众掌声之类则充满整个空间,无明确的定位感。所以,要想除去歌声信号,只要除去定位于中央的信号即左、右声道中振幅相等、相位相同的信号即可。在CXA1642P中,为了消除歌声,用一个减法器将R、L信号相减,则其中的同相成分相互抵消而减小,反相成分因叠加而增大。因而歌声信号因振幅、相位相同而完全抵消。同时,为了不失掉低频成分,就要把低频端的同相信号加到左声道和右声道的差值上。图中,电视音频信号中的L声道信号和R声道信号在分别进入NQK04⑧、①脚后,在块内均分成两路:一路加到减法器,另一路加到加法器。L、R声道的信号在减法器中相减,使L、R声道共有的信号(原演唱者的歌声)相互抵消或降低到最低程度,剩下的是伴奏音乐信号;L、R信号在加法器中相加,经低通滤波器LPF滤除信号中的中音、高音(原歌声信号的主要频段)信号,仅剩下所需的低音信号。减法器输出和低通滤波器的输出信号再相加,就产生消除歌声之后的伴奏音乐信号(VC),从NQK04⑤脚输出,经CK06加到传声与伴奏放大电路NQK11③脚,经放大后由①脚送到卡拉OK模式选择开关电路NQK03(TC4052BP)⑤脚,作模式切换选择。
该机的卡拉OK电路具有5种模式可选,其中4种模式的切换采用双四选一模拟开关集成电路NQK03(TC4052BP)。图中当NQK03的⑥脚(禁止端)接地时,4路选择开关NQK03工作,其输出由⑨、⑩脚的高低电平决定。而⑨、⑩脚的电平又受主控微处理器NQA01⑤、⑥脚的控制。NQA01输出的切换电压经VQK08、VQK09倒相放大后,分别加到NQK03⑨、⑩脚。当⑨、⑩脚都为低电平(L)时,对应的卡拉OK模式为普通卡拉OK状态;当⑨脚为L电平、⑩脚为高电平(H)时,对应的卡拉OK模式为歌声消除状态;当⑨脚为H电平、⑩脚为L电平时,对应的卡拉OK模式为卡拉OK右状态;当⑨、脚都为H电平时,对应的卡拉OK模式为卡拉OK左状态。选择卡拉OK模式后,由NQK03 ③、输出,分别进入混合电路NQK02(TA75558P)⑤、③脚,与传声演唱信号进行混合放大后,由⑦、①脚分别输出R信号和L信号,通过接插件进入音频控制电路。
4. 带有调节功能的卡拉OK电路
8346型彩电的卡拉OK电路,除了具有延迟混响立体声功能外,还具有卡拉OK音量调节和延迟混响回音音量调节功能。具体电路如图15所示。
该电路由4块集成电路IC801(AN6550)、IC802(AN6550)、IC803(MN3207)、IC804(MN3102)和晶体管Q801、Q802、Q803、卡拉OK音量调节电位器VR802、延迟混响回音音量调节电位器VR801、延迟电路和有关元件组成。
图中,J801为卡拉OK话筒插孔。在插入话筒前回音调节电位器VR801处于对地短接状态,故卡拉OK电路无任何输出信号送入整机伴音电路。当进行卡拉OK演唱时,随着话筒的插入,回音音量调节电位器VR801也接入卡拉OK电路。此时话筒送入的声音信号,经CN805②脚及CN801①脚送入卡拉OK线路板,再经C801、R801送到话筒音量放大器Q801的基极,经放大后从集电极输出,然后通过R804、C802及CN807③脚,送到整机前面板上卡拉OK音量调节电位器VR802的下端,经VR802中点取出卡拉OK音频信号,再经CN807①脚送回卡拉OK线路板,通过C803、R811送入放大集成电路IC801(AN6550)③脚,经放大后从其①脚输出,然后经R812、C807、R813、C808组成的两节积分电路,将声音延迟后,送入混响电路IC803(MN3207)③脚。卡拉OK信号经IC803和IC804产生混响效果后,从IC803⑦脚输出,经R820、C813耦合,再经R821、C814、R823、C815、R824、C816等组成的三节积分电路将声音再次延迟后,通过R825送入IC802(AN6550)③脚进行放大。经放大后的信号从①脚输出,并分为4路送出:第一路经C823送到右声道音频射随器Q802的基极,经缓冲放大后作为AV状态下的卡拉OK右声道音频信号从Q802的射极输出,此信号经C822、R837和CN803③脚,送入主板AV/TV转换电路IC001(TA8628N);第二路经C825送到左声道音频射随器Q803的基极,经放大后作为AV状态下的卡拉OK左声道音频信号从Q803的射极输出,然后再经C824、R836和CN803②脚,送入主板的AV/TV转换电路IC001;第三路经C818、R838和CN803①脚作为TV状态下的左、右声道卡拉OK音频信号,送入IC001①、;第四路经C830及CN802③脚送到整机前面板上的回音音量调节电位器VR801,然后经R828直接送回IC802⑦脚。IC802⑦脚输入的经过延迟混响效果调节的卡拉OK音频信号经放大后从IC802⑧脚输出,再经R816、C809及R814送回IC801⑦脚进行再次放大,而后从IC801⑧脚输出。IC801⑧脚输出经C808滤掉高频分量,作为第一延迟后的卡拉OK音频信号,与延迟前的卡拉OK音频信号一起送入混响电路IC803③脚。这时,从IC803⑦脚输出的音频信号,便有两种时间不同的卡拉OK音频信号:一是延迟前的音频信号,二是经第一次延迟后的音频信号。这两种音频信号先后从C803⑦脚输出,再经R821、C814、R823、C815、R824、C816延迟后,第二次送入IC802③脚,经放大后从IC802①脚输出,然后再分为4路:其中前3路作为AV或TV状态下带有混响延迟的卡拉OK音频信号,分别送入AV/TV转换电路IC001的左、右声道。因为输入卡拉OK音频信号中,既有延迟前的音频信号,又有延迟后的音频信号,故在左、右声道的扬声器中会产生回声的混响感觉。而其中第四路又将时间不同的两种卡拉OK音频信号,再次送回上述延迟放大电路进行又一次延迟。这时扬声器中又会出现延迟前和第一次延迟以及第二次延迟后的三种混响卡拉OK音频信号。这样,在电路中卡拉OK音频信号经过多次反复延迟,形成多种时间不同的延迟混响卡拉OK立体声,输出到扬声器,进而产生更强的临场感。调节VR801可使这种延迟混响效果更佳。
该卡拉OK电路由开关电源输出经三端稳压器产生的12V电压供电。12V电压从CN802①脚送入卡拉OK线路板后,经R832、C820、C821、C826、C828等组成的RC滤波电路平滑滤波,特别是经稳压二极管ZD801(9V)稳压后形成9V稳定的电压,给卡拉OK线路板各部分电路供电。
(王锡胜)

