LM4808是国半(NS)公司2000年8月份推出的一种双音频功率放大器。它的主要特点为:抑制开关通、断时的“喀喀”声;极好的电源纹波抑制(89dB);单位增益稳定;外围元件极少;工作电压为2.0~5.5V;静态电流典型值1.2mA(最大值为3mA);输入失调电压典型值为10mV;输入偏置电流典型值为10pA;开环电压增益典型值为67dB;最大输出电流70mA;信噪比典型值为105dB;输出功率典型值为每通道105mW(具体见附表);小尺寸8引脚SOP或MSOP封装;工作温度范围为-40℃~+85℃。

应用领域
由于该器件组成的音频功率放大器外围元件极少(节省空间)、质量好,并且在电路中无需自举电容或缓冲器网络,特别适用于低电压便携式系统中。其主要应用领域有:耳机放大器、多媒体PC、话筒前置放大器、移动电话、CD/VCD、PDA、因特网设备及小型音响装置等。
管脚排列与功能
LM4808的管脚排列如图1所示。INA(+)、INB(+)是A、B两功放的同相输入端;INA(-)、INB(-)是A、B两功放的反相输入端;OUTA、OUTB为A、B两功放的输出端;V\(_{DD}\)为电源正端,GND为地(电源的负端)。

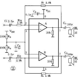
典型应用电路
典型音频放大器电路如图2所示。该电路是立体声耳机放大器,分左、右通道输入,由原电源供电,在两放大器的同相端接一个1/2V\(_{DD}\)的偏置电压。由外接R\(_{F}\)及R\(_{i}\)决定放大器的增益,负载阻抗为32Ω。输出功率取决于电源电压,在5V工作电压时,可输出70mW功率。

图中旁路电容C\(_{B}\)可采用10μF电解电容并联一个0.1μF陶瓷电容。C\(_{S}\)为电源V\(_{DD}\)旁路电容,此电容应尽量靠近V\(_{DD}\)引脚。
感兴趣的读者不妨到www.national. com上查阅详细的信息。