本文介绍一种声、光电话遥控装置,当有电话打入时,能自动关闭电视机和音响设备的声音;夜晚或环境亮度较低时能自动开灯;通话结束后,电视机和音响设备的声音立即自动恢复正常;延迟一定时间(用户自己设定)后,照明灯自动熄灭。该遥控装置具有结构简单、遥控距离远、无方向性、安装方便等特点。
一、 主要元器件简介
1.RCM-1型微功耗超短波无线遥控模块:该模块由A、B两块组成。A块的工作电压为3~6V,接通电源后能够自动发射无线电波;B块的工作电压为4.5~5V。当A块发射无线电波且B块接通电源时,B块的②脚输出高电平,③脚输出低电平;否则,B块的②脚输出低电平,③脚输出高电平。A块电源的通断,可使B块②、③脚输出的高低电平发生变化。A块对B块的有效控制距离为8~15m。
2.CH4013C:CH4013C内含两个独立的D触发器,CLR端上升沿到来时,D端的数据(“1”或“0”)可传输到输出端Q。其中R、S端分别是复位端和置位端。
3.LM393:LM393内含两个独立的运算放大器,本装置用作电压比较器。
4.GR:GR为光敏电阻,暗阻为500kΩ。
二、 工作原理
声、光电话遥控装置由电话信号检测器、电视机和音响设备声音控制器及照明灯控制器3部分组成。
1.电话信号检测器:
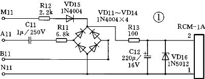
电路原理见图1。当有电话打入时,铃流信号通过C11降压、VD11~VD14整流、VD16稳压后得到4.7V电压,RCM-1A得电工作。无铃流信号时,RCM-1A处于非工作状态。当用户摘机接听电话时,电话机叉簧开关接通电话机,其极性保护电路输出8V左右电压,经VD15给RCM-1A供电。可见在电话机振铃期间,RCM-1A随着铃流信号间断地发射无线电波;在通话期间,RCM-1A可连续地发射无线电波。

2.电视机、音响设备声音控制器:
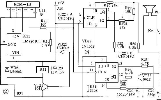
电路原理见图2。该电路的电源取自电视机、音响设备的12V电源输出端。当电话机第一次振铃时,RCM-1B接收到RCM-1A发射的无线电波,②脚输出由低电平跃变为高电平,其上升沿传送到CLK端,使CH4013C的1D、2D端的数据“1”分别传输到1Q、2Q输出端。1Q、2Q端分别输出高电平;1-Q、2-Q端分别输出低电平。1Q-端输出的低电平使三极管VT21导通,继电器K21得电工作,其常闭触点K21使电视机、音响设备的扬声器连线断开,声音被消除。2Q-端输出的低电平使VT22导通,将C22两端短接,1Q端输出的高电平不能对C22充电。2Q端输出的高电平对C23充电,经0.4秒左右,复位端2R变为高电平,触发器复位,其2Q-端输出变为高电平,三极管VT22截止。1Q端输出的高电平开始对C22充电,由于该充电回路的充电时间常数较大,在电话机铃流信号中断期间,1R端不能达到使D触发器(IC22:A)复位的高电平,1Q-端一直保持低电平,V21导通,继电器维持工作状态,电视机、音响设备无声。第二次铃流信号又一次使2Q端变为高电平,2Q-端变为低电平,三极管VT22导通,使C22放电。以后的变化过程与第一次振铃时的控制过程相同。总之,在电话机振铃期间,虽然振铃信号是间断的,但VT21一直处于导通状态,因而继电器吸合,扬声器始终保持无声。在通话期间,RCM-1B能够连续接收到RCM-1A发射的无线电波信号,RCM-1B的②、③脚分别保持高、低电平,使VD22导通。D触发器(IC22:B)复位后,由于CLK端不能得到上升沿触发信号,所以不能使其置位,2Q-端保持高电平,三极管VT22截止。1Q端输出的高电平对C22充电。经过一段时间充电,复位端1R变为高电位,触发器(IC22:A)复位,1Q-端输出高电平,VD23截止。VD22与VD23组成或门电路,此时,三极管V21是否导通完全由RCM-1B③脚输出的电压控制,所以用户通话结束挂机后,RCM-1A失去供电电压,停止发射无线电波,RCM-1B的③脚输出由低电平变为高电平,三极管V21截止,继电器失电,其常闭触点接通扬声器连线,声音恢复正常。

3.照明灯控制器:
电路原理见图3。A31、B31两点分别与照明灯220V电源线相连,220V电压经电容C31降压,VD31~VD34整流、VD35稳压后,为控制电路提供12V电压。晚上或环境亮度较低时,GR的阻值很大,其两端电压较高,使LM393的③脚电位高于②脚电平,①脚输出为高电平。当电话机有振铃信号时,RCM-1B接收到RCM-1A发射的无线电波,RCM-1B的②脚输出高电平,三极管VT31导通,光电耦合器得电工作,LM393的①脚输出的高电平通过光电耦合对C33充电,该充电回路的充电时间常数较小,三极管VT32迅速导通,使LM393的⑤脚电位高于⑥脚电位,⑦脚输出高电平,使三极管VT33导通,继电器K31得电工作,其常开触点闭合,打开照明灯。在振铃间断期间,RCM-1B的②脚输出低电平,三极管VT31截止,光电耦合器GD311失电而停止工作,M、N两点间阻值很大,LM393的①脚输出的高电平停止对VT32等元器件供电,此时C33开始放电,使VT32保持导通状态。由于此放电回路的时间常数较大,在振铃信号间断期间,VT32仍能正常导通。可见在振铃期间,电容C33将随着间断的振铃信号而进行充放电,但始终使三极管VT32保持导通状态,并使三极管VT33导通,继电器K31得电,使照明灯工作。在通话期间,RCM-1B的②脚输出高电平,三极管V31导通,光电耦合器GD311得电工作,LM393的①脚输出的高电平对C33连续充电,V32保持导通,LM393的⑦脚输出高电平,继电器吸合,照明灯保持照明状态。通话结束后,RCM-1B收不到RCM-1A发射的无线电波信号,②脚输出低电平,光电耦合器失电停止工作。M、N两点间几乎处于断开状态,C33开始放电,照明灯处于延时照明状态。当C33放电到不足以使三极管VT32导通时,则LM393的⑤脚电位低于⑥脚电位,⑦脚输出低电平,三极管VT33截止,继电器K31失电停止工作,照明灯被关闭。白天或环境亮度较高时,GR的阻值较小,LM393的③脚电位低于②脚电位,其①脚输出低电平。可见无论电话机处于振铃状态还是处于通话状态,三极管VT32的基极始终无电压,VT32保持截止状态,三极管VT33不能导通,该装置均不能使照明灯工作。
三、安装与调试
1.将电话检测器电路板安装于电话机内部,A11、B11分别与电话机振铃电路电源线相连。M11端与电话机极性保护电路输出端的正端相连,N11端与电话机极性保护电路输出端的负端相连。
2.将电视机和音响设备声音控制器的电路板安装于该控制设备的内部。A21端与该控制设备的12V电源输出端相连,B21端与该控制设备的地线相连。若音响设备的电源为7.5V~12V,按图2所示相连。若音响设备的电源为4.5V~7.5V,可将IC21去掉,在原IC21的输入端与输出端之间串联接入数个二极管降压,使RCM 1B的④脚电压为4.5V~5V即可。
3.将照明灯控制器的电路板安装于照明灯的开关附近,A31、B31分别与照明灯电源线相连,继电器K31的常开触点K31与照明灯开关并联。可见安装照明灯控制器后,对照明灯的正常工作并无影响。
4.光敏电阻GR应安装在照明灯控制器的外部且易于检测环境亮度的地方,但须避开照明灯的直射光线,以免控制功能失常。
5.调整RP21时,其阻值应由小到大逐渐调节,调整到振铃间断期间所控制的设备(电视机、音响等)不出现声音为宜。若RP21阻值调整过大,由于C22充电较慢,CH4013C的复位端1R很长时间才能达到复位所需要的高电平,1Q端保持低电平,VT21导通,继电器处于工作状态。此时若通话完毕挂机,伴音也不能恢复正常。
6.RP31用于调整照明灯控制器的工作点。RP31阻值越大,该控制器工作时,对环境黑暗程度要求越高。如果将RP31的阻值调整得较小,则该控制器在环境不太暗时就能工作。所以,不能将RP31的阻值调得太小,以免该控制器自动打开照明灯后,由于灯光的作用,导致控制功能失常。
7.RP32用于调整挂机后照明灯工作的延迟时间,用户可根据自己的需要做适当调整。