本文介绍的电子密码开关电路,采用两片CMOS数字集成电路芯片组成,利用S0~S9共10个按钮开关输入密码,用其中的4个按钮开关输入4~6(可调)位有效密码,另外6个按钮开关作为保护密码输入,同时输入密码必须在限定的时间内完成并按照预定的顺序输入,具有电路简单、保密性好、工作稳定可靠等优点。
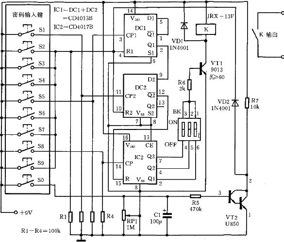
工作原理:电路如附图所示。IC1是一片“双D触发器”集成电路芯片(分别以DC1、DC2表示)。IC2是一片“十进制计数/分配器”电路芯片。IC1的DC1、DC2均接成“双稳”电路形式,且DC1的Q1端接至DC2的D2端、DC2的Q2端接至IC2的R端。采用上述连接方式后,只有当DC1“置1”后DC2才可以被“置1”,同理,只有DC2被“置1”后IC2才能进入计数状态,这样就实现了有效密码必须按预定排列顺序输入的设置。拨码开关BK用于选择有效密码的总位数,当BK的“1—6”开关接通时,有效密码的总位数为3+1=4位;当BK的“2—5”开关接通时,有效密码的总位数为3+2=5位且后两位数相同;当BK的“3—4”开关接通时,有效密码的总位数为3+3=6位且后3位数相同。RP1、C1、R5、VT2等元件构成了延时电路,通过调整RP1使VT2饱和导通的时间大约持续10s,用以限定密码输入的时间。DC1、DC2及IC2的CP输入端分别接至不同的密码开关上,以此确定并实现有效密码的排列顺序;拨码开关BK输出经R6接至VT1的基极,由VT1驱动继电器来控制输出电路。按照附图所示电路连接方法并将BK的“3—4”开关接通时,其有效密码为“051888”。使用时,按动相关密码开关将上述密码依次输入完成后,IC2的Q3输出端将变为高电位,使VT1导通,继电器K吸合,接点K闭合,控制外电路动作,完成通过输入密码开启开关功能。当不知道密码的人员在输入密码时,如不先按动S0按钮或按动S0按钮后超过10s仍未输完上述有效密码时,则会因VT2无法导通或停止导通,使DC1和DC2无法退出复位状态,输入无效。若在输入密码过程中误按动了其它6位保护密码(S2、S3、S4、S6、S7、S9)按钮时,+9V均会加至DC1和DC2的R端使其复位,也使已经输入的密码失效,因而使电路起到多种保护功能。

由上述工作过程可知,若需要改变本电路的密码时,只要改变DC1、DC2及IC2的CP输入端与相应按钮开关的接线即可;若要改变密码总位数只要拨动不同的拨码开关即可;若要改变输入密码时的限定时间只要调节RP1的阻值即可实现。在实际使用时需要注意,拨码开关BK上的3个小开关必须保证有且只有一个处于接通状态,接通的开关少于或多于一个时均将影响电路的正常工作。
(张继辉)