对通话时间进行限制,可以督促用户精简通话内容,缩短通话时间,节省话费开支。由于电话采用的是单向计费,所以限时器也应是单向的,即只要求对打出的电话进行限时控制。本文介绍的单向限时器,电路简单,使用方便,具有一定的实用价值,可应用于住宅及办公用的电话机上。
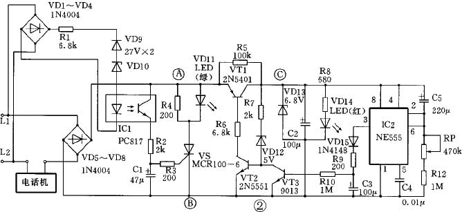
原理框图和电路原理图分别绘于图1和图2。它由电子开关1和2,定时器和振铃检测等4部分电路组成。当用户摘机向外拨打电话时,因电容C1事先未充电,使由晶闸管VS组成的电子开关1断开。线路电流经R5、R7、VD12,使由VT2和VT1组成的电子开关2导通,线路被接通。稳压管VD13在 、 间建立6.8V电压,作为定时器IC2的工作电压。定时时间由RP、R12和C5决定,计算公式为T=1.1(RP+R12)C5。当通话时间达到定时时间T后,IC2的3端输出高电平,通过VD15、R9对电容C3充电,并通过R10使VT3导通。VT3导通后使VT2和VT1截止,电子开关2关断,话路被切断。此后电容C3通过R10和VT3的发射结放电,维持VT3导通,使话路切断一段时间(约2分钟),防止重新拨号通话。


当外线电话打入时,在振铃期间,由VD1~VD4、VD9、VD10及IC1组成的振铃电路工作,使IC1发光侧发光,光敏侧呈低阻,线路电流经R2对C1充电,所以在振铃期间用户摘机后,C1所充电荷通过R3触发VS导通,电子开关1闭合,话路接通。VS导通后, 、 间只有约3V电压,使由VT2和VT1组成的电子开关2不能导通,限时功能自动解除。
(龚昌来)