随着科学技术的发展以及人民生活水平的提高,人们不仅要求彩电要有清晰的图像,而且追求其良好的音响效果。于是大屏幕彩电通过各种措施对音质进行了改善,使伴音效果不断提高,但它不能像家庭影院设备那样做到音频、视频并重,能使用户在小的音响场地感受到大空间产生的效果,这是由于电视机内的显像管形状限制了它的体积和形状,对发声系统的布局影响很大。因而,传统的观念认为:电视机毕竟是一种以视频为主的商品概念,因而电视机的伴音长期以来都没有引起足够的重视,人们将电视机的声音系统称为“伴音”,这就说明电视声音系统一直处于从属被动的地位。随着电视机向高档化发展,特别是数字化彩电的出现,电视伴音系统的地位逐渐提高,伴音音响成为新潮彩电发展的趋势。为此,近年来电视机的设计人员就是在电视机机壳的有限空间内精心地设计,采用先进的音响技术,用环绕声技术使电视机发声的声源具有明显的方向感及声音效果的环绕感和扩张感;采用BEE声音清晰度处理电路大幅度地改善音质;采用超重低音电路提高音质和声场的浑厚效果;采用双伴音/立体声和丽音系统解决双语言伴音信号接收并具有高保真立体声的音频效果。本文将针对这些音响技术的应用原理和实用电路,作一介绍:
一、 环绕声电路的原理与应用
在自然界中,当您站在山谷的一边向对面喊话时,声波遇到对面陡壁时就会反射回来形成较声音为轻的回声,回声反弹过去再碰到对面的陡壁又会反射回来形成更轻的回声,这叫做二次回声。同样原理,还会产生三次回声,四次回声……直到声波能量消耗完为止。这就是最直接的环绕声感觉,把这种自然现象引入声学领域称之为环绕声,并在很多音响产品中得到应用。现代的大屏幕彩电伴音系统除了具有接收左(L)、右(R)立体声两路信号外,很多产品中还设置有环绕声功能。在电路方式上采用取出部分音频信号,通过延时、反馈、再延时、再反馈……形成一串逐渐衰减的延时环绕声信号,然后再与主通道中的音频信号相混合,从而使声音具有环绕声的效果,使声音变得空旷深远。这里所指的环绕声是指在再生音场中,能保存原信号的音源的方位感,并伴有被声音包围的环绕感和扩展感。
目前在音响系统中,为了实现环绕声效果,在技术上有以下几种产生的方式:传统方式(相位、反射和时间延迟),SRS仿生方式,杜比定向逻辑方式和全数字的AC-3方式。
(1) 传统方式
① 相位方式:在输入的L、R信号中,取左、右声道差信号(L-R),再经过移相,然后与原来的输入信号混合成L+Φ(L-R)、R-Φ(L-R)信号,该信号被称为环绕声信号。② 反射方式:利用反射物的反射音响作为环绕声。在电视机中由屏幕两侧的左、右两声道扬声器产生原来的音响效果,而环绕声则是通过把原输入信号经低通滤波后,再加在电视机箱体后面的扬声器上,通过墙壁的反射而产生。③ 时间延时方式:在L、R信号中取出L-R信号,然后送入延时、反馈、再延时、再反馈形式的环绕声处理电路,获得逐渐衰减的延时环绕声信号S=Φ(L-R)。S信号与左信号L相加,形成(L+S)信号,S信号又经倒相后与右信号R相加,形成(R-S)信号。(L+S)信号和(R-S)信号分别经功率放大后送往两只主扬声器放音,而环绕声S信号由专门扬声器放音。
(2) SRS-3D环绕声仿生方式
SRS是声音恢复系统的英文简称,即采用仿生学原理开发出的一个3D(三方向)立体声技术。SRS最早用于多媒体电脑的3D音效处理器,以后逐渐向音响领域发展。SRS技术是基于心理声学中的耳廓效应,首先将记录在普通立体声信号中的环境声信号提取出来,然后再根据人耳的频率响应函数,对提取出的环境声信号频谱做相应的改变。经SRS技术处理后的双声道音频信号,在听者的心理和主观感觉上恢复了实际声源在两耳处造成的声波状态(直达声、反射声、混响声),再现了实际声场中各个声源的方位和空间分布,营造出的3D环绕声场非常自然逼真,使人具有身临其境的自然感觉。SRS技术的优点是既可以播放普通立体声节目源,也可以播放杜比环绕声编码的节目源,同时还能够将输入的单声道音频信号进行处理,启用立体声功放配合两只扬声器营造出具有空间感的三维环绕立体声场。
(3) 杜比定向逻辑环绕声方式
为了较为逼真地重现自然界的声音,人们在双声道立体声基础上增加一个中央(C)声道和一个环绕(S)声道,成为四声道立体声,这4个声道的信息,就能够再现三维声场的特征。因为中央声道用于重现画面人物对话,环绕声道用于重现画面主体侧面和后面的声音。这样做就能使声音较为逼真地从各个方向包围着或环绕着聆听者,增强了身临其境的感觉。为了实现这种环绕立体声效果,在录制音频信号时,其中的中央声道和环绕声道信号是用一种矩阵编码方式分配到常规左、右声道信号之中的,因而能用两个声道来记录4个声道的声信号。重放时,再用解码器将中央声道和环绕声道从左、右声道中分离出来,这种环绕声编、解码方式,简称杜比定向逻辑环绕声系统。采用这种方式的杜比环绕声解码器通常由专用大规模集成电路构成。
(4) 全数字化环绕立体声方式
前面介绍的几种环绕声产生方式都是对模拟声频信号的环绕声处理,而现在很多音响设备中都采用了比模拟环绕声更好的数字化环绕声处理方式,它把传统的模拟音频信号经过抽样、量化、压缩、编码等转化为二进制的数字流信号,然后经过解码实现多声道传播,达到真正的环绕立体声效果,增加临场感。同时这种数字化的环绕声处理系统还可以通过改变软件的形式实现产品功能的升级换代,如可增加AC-3杜比环绕声解码等模块。杜比数字AC-3是一种采用数字压缩编码技术的新环绕立体声制式,它具有以下明显的特点:① 该环绕声制式设有各自独立前置主三声道和后置环绕双声道以及0.1的超低音声道,标准表示为5.1声道。② 该环绕声制式中的5个声道没有任何频带限制,是一全频道的立体声结构。因而,除声场感更自然外,移动感及定位感也变得更加明显。③ AC-3中0.1声道是一不可多得的超低音声道,可重现200Hz以下的低频信号。④ 该环绕声制式采用的全是数字信号,因此频带宽,动态范围大,相位特性好。杜比AC-3环绕声技术的先进性及所有声道均独立可控的优越性引起人们的重视。它的语言清晰度、无串音的声场透明性、空间方位感的精确度以及足够的动态范围这些都是其它环绕声方式所无法比拟的。目前由于这种方式受价格和居室条件的限制,普通人家难以欣赏到AC-3的音响效果。
在国产大屏幕彩电的声音通道中设置环绕声功能的机型越来越多,厂商根据市场的需求,在合理的性能/价格比的调节下,在各自的机型中采用了不同方式的环绕声处理电路,如早期的移相式、反射式和时间延迟式以及近年来流行的I2C总线控制下的延时式和SRS仿生式及杜比环绕方式等电路。下面针对各种方式在具有代表性彩电机型中的应用作以介绍:
(1) 简易型环绕声产生电路
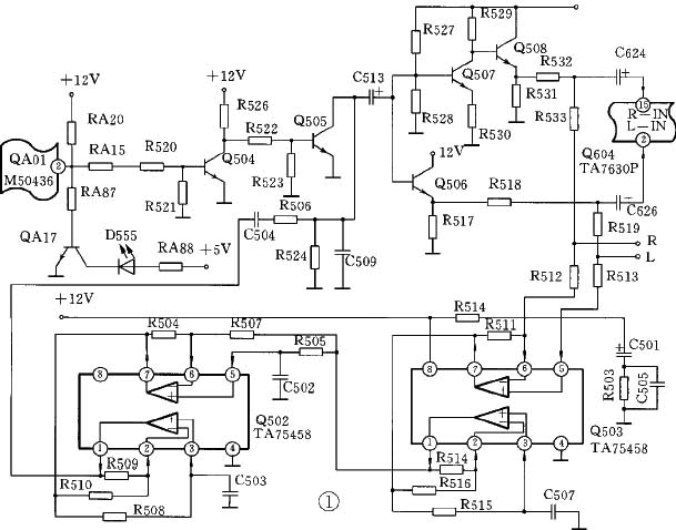
90年代中期生产的大屏幕彩电,其伴音系统设计成除了能接收L(左)、R(右)两路信号外,有些还具有环绕声功能。但这些机型的环绕声产生的方式都比较简易,其原理是取出左、右两路伴音信号,经4级混合放大及低通滤波后,再利用反相串音和延时法重新送回到左、右伴音通道中去。图1就是黄河2500XH型机采用这种环绕声产生的电路。从AV/TV切换电路来的R、L信号经R512、R513分别耦合到Q503⑥、⑤脚,经混合放大后从Q503⑦脚输出,并经R515、R516重新耦合到Q503③、②脚,经混合放大后,然后从①脚输出。Q503①脚输出的信号经R507、R505耦合到Q502⑤、⑥脚,放大后从Q502⑦脚输出,并经R508、R510耦合到Q502③、②脚,信号再次被放大后从Q502①脚输出。电路中的R504、R509、R511、R514为交直流负反馈电阻,C502、C503、C505、C507为低通滤波电容。
由Q502①脚输出的音频信号经C504、R506、R524、C513耦合,分两路输出到Q506、Q507、Q508组成的反相串音电路。其中一路经Q506射随器、从射极输出,经R518、C626耦合到音质控制电路Q604(TA7630P)②脚;另一路经Q507、Q508组成的反相放大器,经反相放大后进入Q604。Q506、Q508输出的信号,实际上不但被送到左、右声道中与原左、右信号混合后输入到TA7630P②、,而且经R519、R513、R533、R512又重新耦合到Q503⑤、⑥脚,从而具有放大、延时、反馈、再放大、再延时、再反馈的效果,这就是具有不断被衰减、延时的回音效果。
环绕声功能的关与开受主控微处理器QA01(M50436-683SP)②脚的控制。当要关断环绕声时,QA01②脚为低电平,此时QA17截止,环绕声指示灯D555不发光;同时,Q504截止,Q505饱和导通,Q505的c-e结将环绕声信号短路,此时环绕声效果消失。若要开启环绕声时,QA01②脚输出高电平,使Q504饱和导通而Q505截止,不影响环绕声电路正常工作,同时QA17也饱和导通使D555发光,表示环绕声电路工作。
(2) 带立体声扩展功能的环绕声电路
带立体声扩展功能的环绕声电路在康佳2588B型机中得到了应用(见图2)。图中左、右声道的伴音小信号由N801(TA8720)输出。左路信号直接送到环绕声处理电路N803(TA8173);右路通过分频、反相合成,并通过环绕立体声切换电子开关N804(LA7016),再进入N803。经TA8173块内的环绕声处理后,左、右声道信号通过接插件XP701进入伴音受控电压放大器。由N801模拟电子开关选择切换的音频信号分左、右两路信号输出。输出左声道(L)信号,通过C842直接输入到环绕声处理电路N803。输出右声道(R)信号,经射随器V805缓冲后,从射极输出分为三路:一路经C844、R837滤出500Hz以上的中、高频音频信号,送至反相放大管V808基极;另一路经C845、R838、R842、C846组成的网络滤出500Hz以下的音频信号,送至V808射极;这两路经频率分段合成电路处理,由V808集电极输出组合信号,通过C867进入N804②脚;V805射极输出的第三路信号,经C843耦合进入N804⑦脚。LA7016是电子开关集成电路,它的工作状态受主控微处理器N201的控制,N201通过R850,C869与N804③脚相连。当N201为高电平时,N804③脚亦为高电平,此时选择②脚输入的立体声扩展信号,并由④脚输出;当N201为低电平时,N804③脚亦为低电平,则选择⑦脚输入的直通信号,亦由④脚输出。因此,N804④脚输出的音频信号具有立体声扩展效果,该R立体声扩展音频信号,通过C847输入到环绕声处理电路N803;而由N801输出的L声道信号,通过C842加至N803。两路信号都进入TA8173内进行环绕声处理。TA8173是电视伴音专用的双声道模拟环绕声处理器。它内含有4个相移网络和正常/延迟状态控制开关。右声道信号由TA8173送入块内射随器A,然后分为两路:一路送到减法器A;另一路送到加法器。左声道信号从TA8173送到块内射随器B,其后亦分为两路:一路送到减法器A;另一路送到减法器B。左、右声道两路信号在减法器A中相减,输出2(L-R)信号,经低通滤波器A滤波和4个移相电路延时Δt(数十毫秒)后,成为Δt·2(L-R)信号,再经低通滤波器B滤波后,送到电子开关SW的触点“D”。TA8173是否产生环绕立体声效果取决于其电位,而电位受主控微处理器N201的控制。当N201为高电平时,TA8173亦为高电平,其内部SW的动点与触点“D”接通。此时Δt·2(L-R)信号经SW送到加法器和减法器B,与射随器A、B直接送来的左、右声道信号相加、减。经加减后,从加法器输出L+Δt·2(L-R)信号,经低通滤波C和射随器C,从TA8173⑨脚输出;由减法器B输出的R-Δt·2(L-R)信号经滤波和射随器D后由输出。由于TA8173输出的是左、右声道相减后延迟数十毫秒的信号,相当于初期反射声,延迟后的信号还与左、右声道直通信号相加减,因而产生环绕立体声的效果。当N201为低电平时,N803亦为低电平,N803内部SW动点与触点“D”断开,延时信号不能送到加法器与减法器B;同时,环绕声切换电子开关LA7016③脚亦为低电平,控制其④脚输出直通信号。因此,TA8173⑨、只能分别输出左、右声道的直通信号,扬声器也就不产生环绕声效果。图中C853~C856均为移相电容;C852、C857、C851、C850为低通滤波器的滤波电容。从⑨、输出的R、L环绕声信号经R854、C858、C859、R855和R856、C860、C861、R857两个阻容网络,分别输至接插件XP701①、③脚,进入双声道音频前置放大器。
(3) 延时式环绕声电路
延时式环绕声电路通常由集成电路来组成,并通过遥控进行控制。在图3所示的应用电路中,环绕声产生电路由IC2401(μPC1891)组成。该电路具有以下功能:① 当立体声输入时,可产生音乐厅效果模式或电影院效果模式。② 当单声道信号输入时,可产生模拟立体声效果。③ 当处于环绕声关断状态时,信号直通,不影响原音响效果。
在立体声状态,μPC1891⑧、⑨脚输入的L、R信号分别经缓冲放大,然后分为二路输出:一路作为L、R主信号送往各自的混合器,另一路送入环绕声检出电路,产生(R-L)信号,然后经90Hz移相、4kHz移相及400Hz两次移相,形成环绕声信号Φ(R-L),此信号再经效果调节(VCA),9kHz以下低通及补偿电路,最后从③脚输出L-Φ(R- L)信号,从②脚输出R+Φ(R-L)信号。μPC1891效果模式由的高、低电平来控制,当为高电平(H)时,工作在模拟立体声;当为H电平、为低电平(L)时,工作在电影院效果;当为L电平、为H电平,工作在音乐厅效果;当为L电平时,工作在环绕声关断状态。另外,当μPC1891内部模式切换在单声道状态时,从⑧、⑨脚输入的L、R信号先混合在一起,经低通滤波器(LPF)后,也进入环绕声处理电路,形成模拟立体声信号与L、R两路主信号混合后从②、③脚输出。此信号虽然是非真正的立体声,但声音被展宽,表现出宽阔感。当处于环绕声关断模式时,K3开关接地,则⑧、⑨脚输入的L、R信号不进行环绕声处理,而是直接从②、③脚输出,使原音响效果不受影响。
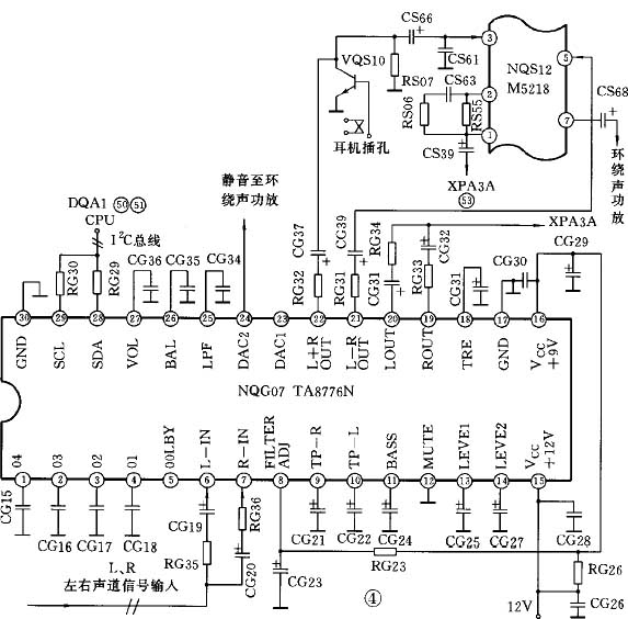
(4) I2C总线控制的环绕声处理电路
I2C总线控制的环绕声处理电路TA8776N就应用在长虹C2919P型机的音频电路中(见图4)。
由模式选择开关电路输出的音频信号,其L信号经RG35、CG19加到NQG07(TA8776N)⑥脚,R信号经CG20、RG36加到NQG07⑦脚,输入到NQG07内的L、R信号,在减法器相减得到(L-R)信号。(L-R)信号经4级移相,低通滤波处理和电平控制后,变成移相后的信号Φ(L-R)。该信号分成两路:一路经音量控制后,作为环绕声信号,从输出,经RG31、CG39耦合,加到双运算放大器NQS12(M5218)⑤脚输入端,放大后从⑦脚输出,经CS68耦合加到环绕声功放电路。另一路Φ(L-R)信号,在加法器中与⑥脚输入的L信号相加,得到L路输出信号Φ(L-R)+L,在减法器中与⑦脚输入的R信号相减,得到R路输出信号Φ(L-R)-R。Φ(L-R)+L经高音/低音调整、音量/平衡调整、频率补偿(CG22)后,从输出经CG31,RG34和接插件XPA3A加到功放电路;Φ(L-R)-R信号经与上述相同的音频处理后,从输出经RG33、CG32耦合到接插件XPA3A加到功放电路。
在NQG07音频处理电路中,CG15、CG16、CG17、CG18是移相电容,信号通过RC电路产生所需的相移,RG23、CG23为电源滤波电路,CG22、CG24为高/低控制平滑滤波电容,CG25、CG27为控制数据平滑滤波电容,CG28、CG26为电源电压去耦电容,CG31为高音控制数据平滑滤波电容,CG34为Φ(L-R)环绕声信号低通滤波电容,CG35、CG36为控制数据平滑滤波电容。
由主控微处理器DQA1输出的I2C总线SDA数据和SCL时钟信号。SDA经RG29加到NQG07,SCL经RG30加到NQG07,通过集成电路内的I2C总线接口对环绕声信号进行调整和控制。
(5) SRS环绕声的应用电路
国产大屏幕彩电常用的SRS环绕声重演电路有TA2136F和TA2136N。图5是在康佳P3492N型彩电的应用电路,TA2136N的内电路由放大器、加法器、减法器、3D滤波器和模式选择器等单元电路组成。无论是哪一种音源(单声道或立体声信号)的R、L信号输入到块的①、②脚,经放大后在加法器产生(L+R)信号,在减法器产生(R-L)信号,同时注入3D滤波器。该滤波器在带通滤波器(BPF1、BPF2、BPF3)和3D滤波器(PF1~PF5)的配合下,按输入的3种模式(单声道模式、立体声模式、未经SRS处理的旁路模式)选择,并用SRS专利技术(掌握人类听觉系统辨别空间各方位的方法,并用一个数字传递函数HRTF来表现其行为,用相关的硬件电路和适配软件,解决声音重演的技术)进行3D模拟环绕声处理,输出三维环绕声信号。另外,该电路还可以在电平的控制下,进行空间衰减。在电平的控制下进行中央衰减。处理后的R、L信号,再经放大后从输出。
(6) 杜比环绕声电路
在大屏幕彩电中常用的杜比环绕声是采用杜比B系统来降低音频噪声的输出电路。它的工作过程是:录制音频信号时,对频率较高的信号进行提升、放音后再加以衰减,使原信号频率保持不变,使噪声频谱中的中、高频噪声却得到了有效衰减。这样,既提高了信号的信噪比(5~10dB),又改善了信号的质量。该电路的应用方框图如图6所示。
图中的杜比环绕声应用电路主要由环绕声矩阵变换电路、可变延迟的数字式延迟电路、7kHz低通滤波器和变形杜比B译码器等组成。左右声道音频信号经放大后,加至杜比环绕声电路的输入端,经输入平衡调节以减小或防止左、右声道和环绕声道间的串扰,再经过环绕声矩阵变换电路产生差信号(L-R),然后经20ms左右的延迟(用户根据需要调节)和7kHz低通滤波,以消除高次谐波和杂音,最后利用变形杜比B的编码反特性(译码)恢复原信号,产生环绕声音响效果。
(王锡胜)

