在测量大阻值电阻、发光二极管、高压硅柱等元器件时,均要用到万用表的10kΩ挡,该挡使用9V或15V高压叠层电池。由于10kΩ挡并不常用,有时又必须用到,而叠层电池价格较高,因此有很多文章介绍以1.5V干电池为电源的升压电路来代替高压电池。但这些电路有的只适用于某些型号的万用表,并都需要加装电源开关,否则会因电路一直处于工作状态而耗电,这就使加装电路不方便且对万用表原有外观有影响,使用后必须关闭开关,否则下次使用时电池可能就没电了。
本文介绍一种可广泛适用于各种型号万用表,不动或少动原电源线路,更不用加装开关的微功耗高压电池代用电路。该电路不仅在不用时处于不耗电状态,而且在转换开关打到10kΩ挡时也不耗电,仅在测量时才工作。
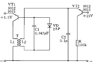
附图为共负极电路图。图中,VT1与变压器T、C1、VD构成振荡电路,VT2、R为输出控制电路,未检测时,15V端无负载,VT2无偏流而截止,VT1也无偏流而不工作。此时,1.5V电压加在VT1发射极和集电极之间,通过VT1的eb结、VD、L2加在VT2的发射极和集电极之间,耗电甚微,甚至小于某些电池的自放电。当进行测量时,15V端即VT2基极与电路负极之间接入一个电阻,实际为被测元件,VT2导通,VT1基极得偏流而振荡,L2上产生的高压经VD、C2整流滤波后,由VT2基极输出。

VT1的β值大于60,VT2的β值大于150,VD可以选用任意型号的二极管。变压器T用Φ0.1mm的高强度漆包线在Φ10×6×5mm的磁环上穿绕,L1绕20匝,L2绕600~800匝,对应输出电压为9~15V。为方便绕制,先估算适量长度的漆包线绕在一根牙签上,外表要绕平整,不要有凸出的地方,使其外径较小,易于穿过磁环,然后拿着牙签像梭子一样穿绕。由于线圈线径细,绕好后的T用胶粘在电路板上或另用硬导线缠焊在电路板上(焊接一端)。电路焊好后如输出端无高压,将L1或L2两端对调即可。
目前使用较多的MF系列万用表,1.5V电池与高压电池基本上是共负极,工作中各自独立,将电路负极与电池盒负极连接,1.5V端、15V端分别与电池盒正极、高压电池盒正极相连即可。某些型号万用表为9V电池与1.5V电池串联,这种情况只需将9V电池盒负极与1.5V电池盒正极连线断开,将两负极相连,再按上述连接即可。
本电路元件少,体积小,重量轻,可直接用连接线固定于高压电池盒中。由于耗电极小,笔者改装的几个万用表用一节5号电池,至今已使用一年多,用10kΩ挡测量各种元件,性能良好。
(朱建平)