传统的碳膜电位器易磨损且多连的跟踪特性差,很难应用在高档音响设备上。采用专用波段开关及由电阻搭配的音量电位器价格昂贵且分挡粗,波段开关的触点都是先断后通,放在信号的主要通道便会产生“喀哒”的噪声,对于输出功率比较大的功放会对扬声器造成冲击。此外还存在不能遥控、信源切换无法做到淡出淡入处理等缺点,同样很难应用在高档的音响设备上。
本文介绍的音量控制电位器是以美国Crystal公司的数码音量控制集成电路CS3310为核心(它曾应用于世界名牌Jeff-Rowland的前置机上),再加上完善的输入输出阻抗变换及缓冲电路构成。在操作上则采用单片机AT89C2051为主控芯片,加上遥控功能及数显功能,为方便用户安装使用时作一揽子解决方案,还特别加上6路信源输入切换电路以及整机的电源遥控开关控制,使本电路成为一套除主放大电路外的全部电路的总成。用户只需在此基础上加上主放大器便成为一台全遥控、非常现代化的前置、功放或合并机了。此外,考虑到某些用户不想另加前置放大电路,本电路在CS3310的前方还特别加上一组运放,只需调整其放大倍数,便可成为一台完整的前置放大器。对于喜欢摩机调音色的发烧友,本电路还特意预留了摩机的空间,用户可进可退,非常方便。当然,只用音量控制部分或不用四声道全平衡而只用两声道也是可以的,印板上都已做好安排,只要跳线或少焊一部分零件即可。本系统功能有:(1)全遥控。(2)4位LED数码管指示音量值(数码管有红色、绿色、蓝色任选)。(3)6路信源切换。(4)主电源遥控开关。(5)遥控静噪。(6)含1级放大(+5~10dB)、1级音量(-95.5~+31.5dB)、1级缓冲输出,总增益达41.5dB,自身构成一个完整的前置方案。(7)信源切换淡出淡入。(8)面板信源切换有按钮及循环式脉冲电位器两种可供选择。(9)全平衡(4声道)/双声道任选。(10)与通途公司的家庭自动化系统配合可以实现不同房间或不同楼层控制音量或听音室接电话时音量自动降低成背景音乐。
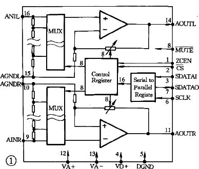
关于CS3310的技术参数参见附表。CS3310为双列直插或双列扁平封装,共16脚。每块IC内含2通道,至于多通道可采用级联的方式,级联数目不限,通道数越多越能体现其优点。本文用4声道,故采用2块CS3310级联而成。每一通道内均设有独立的衰减器及相同放大器(见图1),其中衰减器为-95.5dB~0dB,而后面的同相放大器的增益为0dB~+31.5dB,则总的控制范围为127dB。有关引脚的编号及引脚的功能也列在图中。其中同相放大器为可编程调整增益。由图可见两通道是完全独立的。


整机的主电路见图2。它大致可分为主信号通道、信源切换/控制/显示部分和电源3部分。其中由IC2、IC3两片CS3310与IC4、IC5、IC6、IC7等四片双运放及其外围元件构成主要的信号通道,前面两片双运放IC6、IC7的主要作用是变换输入阻抗及获得10dB的增益,变换阻抗可能通过调整R27、R28、R21、R22来实现,改变增益则可以通过改变R30与R29的比例来实现,一般增益可近似看成G=R30/R29,C46与R52可以校正高端的转折频率,高端的转折频率f\(_{h}\)=1/(2πR52C46),而C45与R29决定低端的转折频率f\(_{1}\)=1/(2πR21C45),C45及C46的质量及材质会对音质带来一定的影响,用户可根据自己的爱好自行调整。由于增加了这一部分电路,使本电路变成了一个完整的前置放大器。如果自己另有更好的前置放大器,可以取消这一部分。考虑到用户摩机的需要,运放均使用高级的镀金IC座,方便用户更换IC。
IC2、IC3为数码音量,这种IC有一个很显著的优点是多通道级联时非常方便而不需要采用寻址方式。由于采用串行通信及控制方式,从单片机到数码音量的控制线只需3根,分别是串行数据输入SDATAI、串行时钟输入端SCLK和片选端CS,当多块IC级联时,将上一级IC的串行数据输出端SDATAO直接接下一级的SDATAI即可。本电路两块IC MUTE(静噪)联在一起是为了同时被单片机控制。本级电路由于数字电路与模拟电路同处一块芯片,为保证数字信号不影响模拟信号,除在电路中细致地安排稳压及退耦电路外,在布板时注意模拟信号线路要短且远离数字控制部分电路,还要采用双面板,利用线路间背面的大面积的敷铜来进行屏蔽,电路板往往要反复修改,多次试验才能使指标符合要求。
本电路的IC8~IC12是± 15V及±5V的稳压电路,分别供4块运放及两块数码音量用作电源。为保证电源的质量,每个电解电容的两端都并联有0.01μ的WIMA电容。本级电路的接地也非常讲究,数字地与模拟地只能有一点相连。IC4、IC5为电子音量的缓冲输出级,加上缓冲输出级的目的是为了提高带负载能力并减少对电子音量级的影响当下级的输入阻抗较低时,使用缓冲器会明显减小失真。本级采用同相输入,增益为1。对于原电路有完善输入输出匹配电路的前置或功放电路,可去除本缓冲级,甚至去除第一级放大,只保留电子音量即可。对于不满意AD827音质的用户,也可以改用自己满意的运放,一般引脚相同可以直接替换。由于本电路的主要目的是电子音量,故在运放及缓冲方面留更多的裕量供发烧友们自己去摩机。如果不要第一级运放,可以用短路线把IC6、IC7的①、③脚及⑤、⑦脚短路,并取消其周围的元件。耦合电容C43、C44、C33、C34亦要短路,只保留C7~C10即可。同样,要取消缓冲输出级,也要将IC4、IC5的①、③脚及⑤、⑦脚短接。
信源切换及控制显示部分的电路主要是用于输入信号切换。为了兼顾全平衡及单端输入,电路设计了两组平衡输入及4组非平衡输入。对于全平衡输入的信号,电路本身就可以进行处理,不存在什么技术问题。当使用非平衡输入信号时,由于输入通道共4个,因此选择了同相端为主输入端,那么反相端如果悬空,会构成对信号通道的干扰。为此,单片机在执行信源切换时,凡是使用4组非平衡端子时便令继电器RE9动作,RE9的触点便把从J11、J12输入端子的反相信号与地端短路,只保留同相端子工作,防止了悬空输入端产生的干扰。本电路为保证某些用户只使用非平衡,故在图2中的信源切换部分加入平衡/非平衡选择跳针K1,图为预置平衡状态。当只使用两声道时,把K1置N-BAL端,并不焊接RE1、RE3、RE9以及它们的控制三极管,取消L声道的全部元件,如IC3、IC5、IC7及其周围元件,平衡输入端只使用R输入插座即可。信源切换与主信号通道只连R声道。IC1与所有的继电器及LED构成信源切换及指示电路。这里要特别强调的是所用的继电器均彩用松下产的微型镀金触点的继电器,以减少接触时产生的杂音。
图3是以单片机AT89C2051为核心构成的主控电路,采用4位LED数码管显示音量的示值。由于AT89C2051的I/O口只有13个,故增加了2块74LS164来扩展输出端子;IC4为包含红外接收、整形、缓冲在内的IC,SB5、SB6为信号源循环选择按钮。SB2、SB4为电源及静噪,SB1、SB3为音量+、-。扩展输出端子IC用74LS164,其中一块用以驱动4位LED的笔段,另一块用以驱动LED的位。守候用变压器T1由于要负责控制主变压器的开关,故不能与主变压器共用一个变压器,而要单独使用一个变压器。安装过程中注意插头插座不能插错。
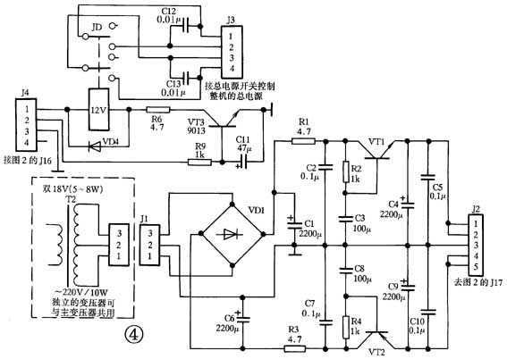
图4为整流稳压电源及总电源开关遥控电路,其中T2可从主变压器中抽出合适的电压,也可以选用单独的变压器。为保证音质,在所有电解电容器的两端均并联有0.01~0.1μF的WIMA电容。继电器JD的触点用以控制总电源,也可以控制前置,还可以控制合并机的电源。

只要按照所附的电路图安装无误,一般不用调整便可以使用。安装过程中要注意控制部分的电源变压器不要与主放大电路合用。所选的元器件应测量正确后才可安装。对音质有特殊需要的用户,可通过改变图2中的C43、C44、C33、C34、C7、C8、C9、C10,采用EL-NA FOR AUDIO较好,C46、C48、C36、C38可采用WIMA或薄膜电容,C37、C35、C45、C47可用ELNA,改变这些电容可校声。图中的主信号通道及电源部分的电阻全部采用五色环金属膜电阻。信源切换部分的阻容采用一般的即可。
(李隆)