MIC4680是美国MICREL公司于2000年3月推出的一种降压式开关型电压调节器(DC/DC变换器)。该器件的主要特点是:贴片式SO-8封装的小器件却可输出电流达1.3A;仅需4个外围元件;200kHz的固定频率;有固定的3.3V、5V输出及可调整输出的几个品种;输入电压范围宽,从4V到34V;有关闭电源控制,在关闭状态时耗电小于2μA;转换效率最高可达90%;响应速度快;有过热、过流保护。
由于用该器件组成的电源电路十分简单,占用空间小,转换效率高,因此得到广泛的应用。主要应用范围有:代替TO-220及TO-263封装的器件来设计电源;1A输出的高效率电源(特别适用于便携式电子产品或安装在卡板上);可用于正电压输入、负电压输出(电压反转器)或负压升压变换器;若外接一功率MOSFET还可扩大输出电流。
MIC4680的不同输出与后缀如表1所示。
典型应用电路

管脚排列与功能
固定输出电压电路如图2所示。图2采用了MIC4680-3.3BM,输出电压为3.3V;若采用MIC4680-5.0BM,则输出电压为5.0V。
几点说明:
(1) 内部开关管饱和压降最大值为1.8V;
(2) 内部短路电流限制范围为1.3~2.5A;
(3) 3.3V输出的精度为3.3±0.165V;5.0V输出精度为5.0±0.25V;
(4) 最大静态电流为12mA;
(5) VD1必须用肖特基二极管(2A/60V),L1饱和电流要大于1.5A,C\(_{OUT}\)要采用等效串联电阻小的电解电容器,如三洋公司的有机半导体铝固体电解电容器。
可调整输出电压电路如图3所示。可调整输出电压U\(_{OUT}\)与外设的R1、R2有关:
U\(_{OUT}\)=1.23V(1+R1/R2)
U\(_{OUT}\)=1.23V(1+R1/R2)
设R1为3kΩ后,可以根据要求的U\(_{OUT}\)计算出R2来。最低的输出电压为1.25V。VD1、L1的要求与图2相同。
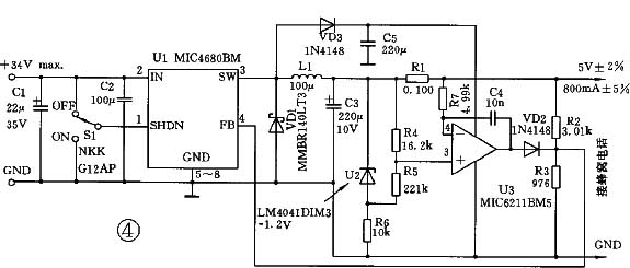
一种用于蜂窝电话恒流及恒压电池的充电电路如图4所示。图中MIC6211BM5是运算放大器,LM4041DIM3-1.2V是1.2V基准电压源。输出电压5V±2%,输出电流800mA±5%。
4.+12V输入、-12V/150mA输出的电压反转电路
+12V输入、-12V/150mA输出的电压反转电路如图5所示。
5. 3.3V/5A输出电源
一种由MIC4417BM4反相驱动器、外接功率MOSFET开关管Si4425DY及运算放大器MIC6211BM5组成的3.3V/5A扩流电路如图6所示。
应用注意事项
MIC4680可通过印制电路板的敷铜板来实现散热,如图7所示。该敷铜板面积应大于6cm\(^{2}\)并应靠近器件。
印刷电路板布线可参考图8,即输入电容CIN、续流二极管VD1、输出电容C\(_{OUT}\)的地线应与器件的地线连接在一点上。
(方佩敏)






