本文介绍一种简单实用的电话防盗打器,它能有效阻止他人非法并机盗打电话。
电路原理
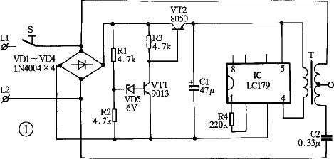
电话防盗打器的电路如图1所示,电路主要由报警集成电路LC179与其它少量分立元件组成。图中S为防盗打功能开关,自己打电话时可以将开关S打开,使电话机能正常通话,通话完毕后合上开关,电路就具备防盗打功能。

L1、L2为接线端,使用时直接将它们并联在电话线路两端。VD1~VD4组成桥式整流电路,其目的是简化安装,L1与L2在接入电话线路时可以不必考虑电话线的正负极性。R1、R2组成分压器,VT1、VT2与VD5构成电子开关,使电路只在有人并机盗打时才触发工作。电话线路在无人摘机状态时,实测线路两端电压可达45~60V,经电阻R1、R2分压,R2两端电压足可使稳压二极管VD5击穿导通,VT1集电极输出低电平,VT2截止,报警集成电路A失电不工作。当有人摘机通话时,电话线路两端电压将跌落到9V以下,R2两端的电压不足以击穿VD5,所以VD5与VT1均处于截止状态,VT1的集电极即VT2的基极为高电平,VT2导通,集成块IC得电工作,④脚就输出响亮的报警声响,经变压器T升压,由电容C2反馈到电话线路L1、L2,使盗打者电话里只能听到刺耳的“哇—”报警声响,无法正常通话,迫使并机者放弃盗打的念头。
元器件选择与制作
IC采用新颖的LC179报警专用集成电路,它是低功耗CMOS大规模集成电路,可产生3种不同的模拟报警声响,电路最大特点是内部集成了功率放大级,可以直接驱动负载而不需外接功放三极管。该集成块采用双列⑧脚直插式塑料封装,电路可靠性好。各引脚主要功能为:①脚为振荡输出端OSC1;②脚是振荡输出端OSC2;③脚为电源负端VSS;④脚是功放输出端OUT;⑤脚为电源正端VDD;⑥、⑦两脚是空脚NC;⑧脚是选声端SEL,当SEL端接VDD时,电路发出消防车声,SEL端接VSS时,电路发出救护车声,SEL端悬空时则发出警车声。本电路将选声端SEL端悬空,一旦它得电工作时,④脚可输出响亮的警车电笛声,该声响音量大,具有极强的干扰与威慑作用。
VT1可用9013等NPN型硅三极管,β≥100;VT2最好用8050NPN型硅三极管,β≥100。VD1~VD4可用普通1N4004等硅整流二极管,VD5为6V稳压二极管(如2CW54型等)。
R1~R4均可用RTX-1/8W型碳膜电阻器,C1为CD11-16V型电解电容器,C2为CT4型独石电容器。T可采用晶体管收音机里的小型输出变压器,将原接8Ω扬声器的输出端改接集成块的④、⑤脚,原输入端接电容C2。
图2是本机印制电路板图。全部元器件均可装焊在自制的电路板上,最后将做好的电路板装入事前准备好的塑料小盒里,将L1、L2随意并接在家中的电话线路上,把防盗打器放在电话机旁,合上开关S,就可高枕无忧了。自己接听电话或需要摘机拨打电话时,只需断开S,就可正常通话。本电路比较简单实用,不用自备电源,也不需作任何调试,接好就可正常工作。

(陈有卿)