“新器件”栏目从去年第3期开办以来已刊登了近80种新集成电路和元器件信息,受到读者欢迎。今年我们将更侧重消费类集成电路的介绍,面向中小电子企业的开发人员。我们将继续向上网不方便的读者提供英文资料打印服务,收取纸张、打印和邮寄工本费0.5元/页(A4纸),具体页数见各标题后括号内的数字。
欢迎您来电来信对本栏目的选题、内容、形式和服务提出宝贵建议,欢迎提供新器件线索,电话:010-67134095-18。0
■ 3D音效处理器PT2387(8页/英文、5页/中文)
应用领域:
多媒体音效系统、汽车音响、随身听、一般家用音响装置及其它音响环境等。
主要特点:
该器件采用CMOS工艺制造,耗电较省;工作电压范围5~10V;失真小,THD+N<0.01%;信噪比高,S/N>95dB;该器件采用PTC公司专门的HRTF\(_{S}\)技术,加上空间感加强换算法的3D音效;小尺寸8脚器件,并且外围元件极少,电路简单;内部有LED显示驱动电路;工作温度范围-20℃~+75℃。
封装形式:
8脚DIP封装或贴片式SO封装(SO封装的型号后加一个S)。
应用电路:
典型应用电路如附图所示。输入最大信号电压为2V\(_{rms}\),输出最大电压为2.5V\(_{rms}\)。输入阻抗典型值为100kΩ,输出阻抗典型值为40Ω。
生产厂商:
普诚科技股份有限公司,www.princeton.com.tw。
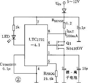
■ 锂-离子电池充电控制器LTC1731-4.1(8页)
应用领域:
蜂窝电话、电子仪器、设备等充电装置、可编程电流源等。
主要特点:
线性充电控制器(需外接P沟道功率MOSFET或高放大倍数PNP三极管),电路较简单;充电电压精度可达1%;充电电流可设定;充电时间可设定;充电电源移去时能自动处于休眠状态(电池耗电7μA);电池低电压充电时以消流充电;工作温度范围-40℃~+85℃;有LED作充电指示,终止充电电压为4.1V(充1节锂-离子电池)。
封装形式:
8脚MSOP封装或SO封装。各管脚排列如图1所示。
应用电路:
500mA充电器电路如图2所示。图中C\(_{TIMER}\)为定时器电容;R\(_{PROG}\)及R\(_{SENSE}\)为设定电流电阻(按图中值定时器为3小时,充电电流为500mA)。

生产商:
美国线性技术公司(www.linear-tech.com)。
代理商:
骏龙科技有限公司,(010)62546450、(021)64388082、(023)68608938、(0755)3790519。
■ 高品质的干簧管ORD9216(1页)
应用领域:
电动自行车、洗衣机液位控制、门位控制,水、电、燃气自动收费系统,应答电话,各种需要转速、位置控制的场合等。
主要特点:
尺寸小,直径2.2mm,长14mm(玻璃管尺寸),触头接合磁扬强度10~50AT,释放值为5AT;动作时间小于0.4ms,最大工作频率500Hz;工作温度范-40℃~+125℃;接触电阻最大值为100mΩ,最大触头电流1A;最大开关电压100V(交流或直流)。
封装形式:
玻璃管封装,如附图所示。
生产厂商:
日本OKI公司(www.okisemi.com)。
■ 高性能、低价位USB限流开关MAX1693/94(8页)
应用领域:
USB端口及插孔、笔记本式计算机、便携式设备、工作站、热插拔电源、电池充电电路等。
主要特点:
精确限制电流(0.7A\(_{min}\),1.0A\(_{max}\));保证短路时电流为0.75A,使短路时得到保护;在上电过程中无故障(Fault)信号输出;关掉电源开关时FAUCT——-输出被锁存(MAX1694);过热关闭保护;2.7~5.5V工作电压;工作电流典型值为14μA,工作温度范围-40℃~+80℃。
封装形式:
10脚μMAX封装
应用电路:
典型应用电路如附图所示。MAX1693与MAX1694的差别是:MAX1693在过流时,FAULT——-端输出低电平,当过流后在正常电流时,FAULT——-端回到高阻抗状态;而MAX1694一产生过流时,FAULT——-端为低电平,开锁存,只有通过ON—端输入OFF信号或从新给器件上电才能恢复。
生产厂家:
MAXIM公司(www.maxim-ic.com)。 8008100310、(010)62010598。
■ 高保真D类立体声功放TPA005D02(9页)
应用领域:
小型便携式/桌面音响、PDA和话音录音重放设备。
主要特点:
TPA005D02是单电源立体声功放,它属于高效率D类功放,采用高速DMOS工艺,5V工作电压,适合用电池供电;高保真,频率响应范围20Hz~20kHz;L和R双通道驱动;2W输出;峰值输出5W;最佳匹配输出阻抗4Ω;低背景噪声;关控制;过热和过低电压保护功能。
封装形式:
48脚表面贴装POWER PADTM封装。
应用电路:
见附图。
生产厂商:
美国TI公司(www.ti.com),(010)65138056、(021)63509566。
代理商:
武汉力源电子股份有限公司(www.p8s.com),(027)87493500。
■ 荧光灯高压驱动器IC-L6567(14页)
L6567是ST微电子公司推出的荧光灯高压驱动器集成电路,只需少量外部元件,即可组成高性能的CFL电子镇流器。
L6567内置可变频率振荡器,为CFL预热,点火和稳态操作提供所需要的功能,同时为半桥中两只外接功率MOSFET提供电平移位和驱动功能。
L6567采用14脚DIP封装,引脚排列见图1,其各脚功能如下:①脚:FS,高端驱动器悬浮电流;②脚:G1,高端开关功率(MOSFET)栅极驱动输出,③脚:S1,高端开关功率(MOSFET)源极;④脚:NC,空;⑤脚:V\(_{S}\),电源电压;⑥脚:G2,低端开关栅极驱动输出;⑦脚:P\(_{GIVD}\),功率地;⑧脚:C\(_{P}\),预热定时原件⑨脚:R\(_{s}\),电流监测输入;⑩脚:R\(_{REF}\),电流设定基准电阻::S\(_{GND}\),信号地;:CF,频率设定电容;:RHV,IC启动电阻,同时检测电源电压;:C1,频率偏移定时电容。
L6567的VS的导通门限电压是11.7V,最高电源电压是18V;流入V\(_{S}\)脚的限制电流为200mA。流入的最大电流为3mA,⑧、⑨、⑩、上的电压均为5V。
用L6567驱动控制的CFL电子镇流器电路如图2所示。VD1~VD4为桥式整流,C1、L1组成滤波器,VT1、VT2为L6567驱动的半桥高/低开关,L2和C4等组成LC串联谐振电路,C7为自举电容,C\(_{S}\)是阻尼电容与C6和VD5、VD6组成电荷泵电路,R3与C8为V\(_{S}\)启动元件,R2为电流检测电阻。
(宋战校)


