随着各种电器设备的数字化、智能化程度的提高,能实现数据传输的小型局域网的应用越来越普遍。本文通过一个载波数据传送系统实例的原理分析,介绍用单片机实现基于电网的载频信号发生、数据编码、调制、传送和接收的最简单方法。
一、系统功能及电路组成
本系统是一套可靠的电力载波监测报警系统,主要功能是能够利用载波在电网上进行可靠的数据传输。它由数据发送电路和数据接收电路两部分组成,传送形式为单向。
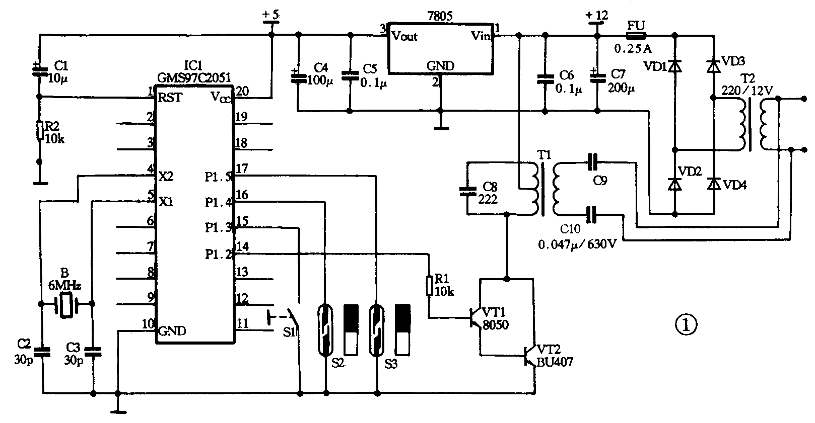
发送部分电路原理见图1。其中传感器S2、S3完成警情触发,单片机IC1完成警情触发信号捕捉和逻辑分析、警情发生地点的地址码生成、载波信号发生、数据编码以及载波调制等任务,谐振变压器T1的主要功能是将经VT1、VT2放大后的载波脉冲信号转换成正弦载波信号,并通过C9、C10将载波信号送上电网。

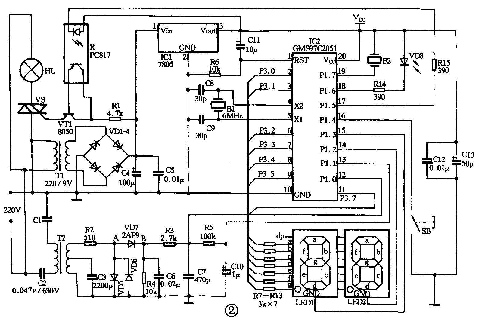
接收部分电原理见图2。变压器T2将载波信号耦合给检波电路,单片机IC2通过对检波后的脉冲进行识别并完成接收、译码等数据处理过程,然后将数据信息送数码管显示,将警声信号送压电陶瓷蜂鸣器B2,将开关信号送射灯HL。

二、基于电网的载波数据传送原理
在图1中,IC1GMS97C2051是韩国于1997年推出的高性能单片机,与美国ATMEL公司的AT89C2051完全兼容,并且采用了一次性编程(OTP)技术,程序不会被非法窃取。在该电路中,IC1主要实现对编程开关S1、磁控开关S2、S3开关状态的检测,并完成数据编码、载波主频发生以及载频调制等任务。编程开关S1,用于选择S2与S3的组合逻辑触发方式。当S1闭合时,S2与S3有一个不闭合(没有警情发生时,S2、S3均处于闭合状态),系统就向外发送信息;当S1断开时,S2和S3都不闭合,系统才向外发送信息。这就构成了S2、S3两个触发条件的“与”、“或”关系可供选择。CPUIC1发送的驮载数据的被调制载波触发信号是由P1.2输出的,频率在50kHz至300kHz之间。载波触发信号被VT1、VT2复合放大后,经T1并通过C9、C10将其加载至电网上。S1接在P1.3与地之间,当其闭合时,P1.3与地短路,P1.3电位为零;当其断开时,由于IC1内部上拉电阻的作用,P1.3电位为高。所以,CPU先向P1.3写“1”,然后再检测P1.3电位的高低,如果测得P1.3的电位为零,说明S1是闭合的;如果测得P1.3为高电位,说明S1是断开的。如此,就可判断出S1的开关状态,从而决定进入不同的程序对S2、S3做进一步检测。对S2、S3开关状态的检测方法与检测S1的方法相同。
如前所述,P1.2输出的是调制后的载波触发信号。下面谈一下载频信号发生以及数据编码和调制的原理。假设载波主频为50kHz,根据f=1/T可以计算出:T=20μs。由于系统采用6MHz晶振,CPU的一个机器周期包含有12个振荡周期,时间为2μs。如此,设计这样一段程序,先执行SETB P1.2,使P1.2呈高电位,再进行4次空操作,接着执行CLR P1.2,使P1.2呈低电位,再进行3次空操作,然后返回执行SETB P1.2,周而复始。因为SETB、CLR以及空操作和返回指令皆为单机器周期指令,所以P1.2呈高、低电位的时间皆为10μs。于是,P1.2就有频率为50kHz的可作为载波触发信号的方波动输出。此方波控制VT1、VT2导通或截止,推动谐振变压器T1工作。T1的初级线圈与C8构成谐振电路,其固有频率恰好为50kHz,所以,在回路中此频率的振荡电流最强。于是,T1就能输出50kHz的正弦载波,并通过C9、C10将载波送至交流电路之中,实现载波发送。
实现了载波主频发生以及载波发送,还要将数据调制到载波上才能实现数据的传送。而要实现准确的数据传输,还必须制定严格的数据编码标准和通信协议。为了使线路尽量简单,成本更低廉,以便于大家制作,所以本系统未采用各种符合国际标准的通信接口,而是采用非标准通信协议来实现数据的传送。下面以两个字节为一个数据传送帧为例加以说明:我们规定,每个数据帧由两部分构成,前边是一个起始符,后面是16位数据,这样便于接收端正确区别。在本系统中,起始符及数字符都是利用载波连续发送时间和间歇时间的长短来表达的。发送系统进入发送程序后,先连续发送200个周期的载波,再间歇50个周期的时间,这就完成了起始符的发送。然后读取要发送的数据。如果首位是“1”,就连续发送100个周期的载波,间歇50个周期的时间;如果首位是“0”,就连续发送50个周期的载波,间歇50个周期的时间。之后,用同样的方式,一直发完两个字节共16位数据。至此,一个数据帧的发送即告完成。这样就实现了数据信息对载波的调制。由上述不难算出,起始符载波串持续时间为4ms,“1”字符的载波串持续时间为2ms,“0”字符的载波串持续时间为1ms,它们之间的间隔均为1ms。有了这样的约定和标准,接收端就会从载波中解调出不同宽度的方波来,然后根据宽度鉴别,实现对数据的正确接收。图3中的S0为载有数据#08H和#12H的一个数据帧的载波串序列。

三、数据接收及输出控制
电原理见图2。
1.接收数据处理和显示
本系统载波发送功率为500mW,同相传输距离可达500m至1000m。能满足一般中小单位的使用要求。所谓同相传输就是发送端和接收端公用同一相三相供电电源(因为载波异相传输须在三相供电变压器上跨接星型电容实现相间耦合,安装不便)的零线、火线进行载波传输。由于传送距离不大,载波信号到达接收端仍有0.5V\(_{PP}\)左右的幅度,所以,经过调谐变压器T2进行LC选频后耦合至检波电路即可检出能满足整型电路触发要求的脉冲信号来,故载波接收部分未设计选频放大电路。选频放大电路有多种设计,常用的是用运放块加RC网络组成选频放大器的方案。在调整这种电路时,需借助于扫频仪等仪器才能达到较理想的效果,许多电子爱好者缺乏这些手段。所以,本实例采取这种简单的电路,可免除制作过程中反复调整选频网络的麻烦,只是同样发射功率下,传送距离短一些。由图2可知,通过C1、C2经调谐变压器T2选频后将载波接收下来,送到由VD5、VD6及VD7等组成的限幅检波电路。如果距发送端比较近,接收下来的载波信号幅度较大,VD5、VD6就会导通,将其吸收至0.8V以下;如果接收端距发送端较远,接收到的载波信号较小,VD5、VD6就会截止,不减弱信号的幅度。载波信号经VD7、R4、C6等检波后将数据信息解调下来,通过P1.0和P1.1送到IC2片内比较器进行整形。整形后的标准方波在IC2内部被送至P3.6,供CPU进行宽度鉴别,以实现对数据的准确接收。如前述,如果发送端发送的2字节数据为#08H和#12H,那么图2中A点、B点的波形将如图3中Sa、Sb所示。而P3.6的波形应如图3中的Sc。因为P3.6在IC2的内部,所以无法用示波器直接测到。我们在研制过程中曾采用片外比较器整形,所测比较器的输出端波形同Sc。
下面再谈一下对数据的识别与处理。如前述,对起始符和各位数据的识别,可按发送时的约定通过对解调出来的方波宽度进行测量来实现。当CPU检测到P3.6出现高电位时,就进入数据接收程序,连续检测P3.6跳高电位的持续时间。如果第一个脉冲的宽度不等于4ms,此脉冲为干扰信号,系统将其放弃,返回初始状态,等待下次接收。如果该脉冲宽度等于4ms,则确认为已做到正确的起始符,就用同样的方式和规则去完成以后每一位数据的接收,直到正确接收到2个字节共16位数据,并将其保存起来,完成一帧数据的接收。由图2可知,IC2P3口中的P3.0至P3.7(P3.6除外)的7根口线分别与数码管LED1和LED2的字段a、b、c、d、e、f、g相连接,如果直接将接收下来的数据送P3口,数码管显示出来的字符会与数据的十进制数字不符,这就需要变换。假设我们已正确接收到数据#08H和#12H,并将后一个字节#12H以十进制数字符显示出来,直接将数据通过P3口送至数码管是不行的。因为#12H变成十进制为18,个位数字是8,十位数字为1。而要在个位数码管中显示出“8”字,需将LED2的7段笔划全点亮,其显示代码应为#FFH,而显示十位的“1”字时,只需将LED1的b、c笔划点亮即可,其对应显示代码为#46H。所以,在程序中还必须对数据进一步处理,才能将数据以十进制数字显示出来。通常是通过查表的方式,将要显示的数据进行译码,将得到的显示代码存在显示缓存单元内进行扫描显示。如本例,先将十位显示代码#46H送P3口,P3各口线电位则为“0100 0110”,也就是说,与LED相连的口线中,只有P3.1和P3.2呈高电位,这时再使P1.3跳低电位,LED1中的b、c段被点亮,就显示出“1”字。然后使P1.3跳高电位,LED1熄灭。接着将个位显示代码#FFH送P3口,P3口各口线电位为“111 1111”,也就是说,与LED2相连的各口线皆呈高电位。这时再使P1.2呈低电位,LED2的7段笔划皆被点亮,就显示出“8”字。如此反复扫描,就实现了数据的稳定显示。
2.声音报警
报警声是通过P1.7输出变频信号推动压电陶瓷片B2发出的。利用产生载波触发信号的方式,在程序的控制下,由P1.7输出宽度和频率渐变的脉冲信号,B2就会发出音调由低到高、由高到低的警声信号。此信号的主要作用在于提醒值班人员或其他需要得知警情的人。此系统若用于家庭,需要用警声唤醒家人。因此,声音不需太大,用压电陶瓷片足矣。若有强响度要求,可将P1.7输出的信号进行放大,推动高音扬声器或其它讯响设备发声。
3.灯光报警
接收端进入报警状态后,系统会执行CLR P1.5指令,使P1.5呈低电位。这样,VCC就会通过光耦K中的红外发光二极管、R15与地构成回路,使红外二极管发光,于是K中的光敏管导通,推动VT1触发VS导通,点亮射灯HL。是否需要灯光和确定灯光照射区域可根据系统安装位置和使用要求而定。如果接收部分放在保卫处,警情确认和发现过程需隐蔽,也就是说发现警情是为了出现其不意地抓住作案者,那么此射灯的照射范围应是出警通道而不能照射到现场;如果警情确认和发现过程不需隐蔽,也就是说此系统的防盗功能主要在于吓退作案者,比如此系统监测发送端安在地下室,接收端置于用户楼上,此射灯则应安装在窗外,灯光直射地下室附近,声光同时报警,既可吓退作案者,又可唤醒用户,以利于警情解除。
4.系统状态指示
VD8接在VCC和P1.6之间,程序不断地改变P1.6电位的高低,使VD8间歇发光,以此作为电路工作状态的指示。改变P1.6高低电位的指令是穿插在系统整个程序之中的。如果系统程序跑飞,就会出现死机现象。这样,由于系统程序出现无规则跳转或进入死循环,VD8就会保持常亮或常熄状态。因此,VD8匀速而有规律地闪烁,说明系统的运转是正常的。
5.报警状态的退出
此系统一旦进入报警状态,立即点亮射灯HL,B2也连续发出急促的警。退出报警状态,本系统设置了手动和自动两种方式,并设计了记忆和延时两种机型。
记忆型进入报警状态后,一面执行报警操作,一面检测SB是否被按下。如果SB被按下,系统就返回起始状态,从报警状态中退出;如果SB未被按下,系统经过一段时间的紧急报警之后,转入记忆报警状态,每隔几秒钟再送一次警声,直到SB按下才退出。延时型与记忆型不同之处是在SB未被按下的情况下,持续报警数秒后自动返回初始化而退出报警状态。
四、制作
此系统载波主频稳定,控制性能可靠,线路却十分简单。只要安装正确,上电即可工作,无需调整。重要器件参数如下:
发送电路(图1)器件参数:
功率开关管 VT2:Icm5。Uce50V。用BU407或其它符合要求的行管均可,但须加装30mm×50mm×1.2mm的铜片散热。
谐振变压器T1可徒手绕制。先截取一段长为30mm、直径为8mm的中波磁棒做磁芯,用直径为0.35mm的漆包线密绕而成。初级100匝,中心抽头。次级45匝。
电源变压器T2:220/12V,功率不小于5W。
接收电路(图2)器件参数:
T1为超小型电源变压器,220/9V,功率不小于1W。
调谐输入变压器T2的绕制:
磁芯;材料:Mx400型中波磁棒;
尺寸:Φ=8mm,L=30mm;
线径:Φ=0.35mm;
匝数:初级50匝,次级200匝,中心抽头。
晶闸管的选择,可根据射灯HL功率的大小而定。
五、应用领域
将本系统应用于居民楼地下室安全监测是十分有效的。因为地下室严重屏蔽,无线信号很难传送出来,而地下室内配电线路为电力载波的传输提供了现成的条件。这样,我们可选用常开干簧管作为S2、S3,并将其固定于门、窗等适当位置,再将磁体对应安装(使S2、S3闭合),组成磁控触发开关。如有盗警发生,满足触发的充分条件,系统就会将信息发送出来。用户可将本接收显示总机放置于保卫处或家庭居室内,用于信息接收及显示。设计程序时,我们可将第一字节作为系统特征码,用于区别其它载波信息,而把第二字节作为警情发生点的地址码。这样,系统就能准确地实现报警并显示出警情发生点的地址编号。
本系统应用领域十分广泛,所以在数据发送端留有完整的P3口和P1口的部分口线供用户开发用,大家可根据实际需要自行设计。当前大力推广的水、气、热、电自动抄表以及各种安全监控系统,正进一步实现数据计量和汇集处理的自动化,都需要一定的设施和一种通信协议来传递各种数据信息。而传输这些信息最简捷、最廉价的方案当属利用被控区域的电网进行载波传输。比如,我们在研发各种大功率电器时,为最大可能地发挥电路的负荷能力,都为其设计了开机申请功能,与之配套的全中文智能配电管理系统则能根据各电器开启优先权及电路的综合参量科学地决策,给予相应指令,控制所辖范围内设备的运转,以平衡调配,合理地利用电网的负荷能力,达到高效节能之目的。而各设备之间的通信,就采用了类似的线路和协议。大家从本系统的制作入手,能很快掌握数据编码和载波调制方法,就可开发出其它更实用、功能更多的载波数据传输系统。
编者按:若您在制作和开发过程中遇到技术问题,可与本文作者滕世进同志联系,电话:0633-8784335(办)、8781793(宅)、013506335780; E-mail:lblqyxw@public.rzptt.sd.cn。(滕世进)