编者按:上期我们刊登了“DIY圆梦系列”项目之二“CD-9型速效治疗仪”,深受爱好者的欢迎,大家对海华公司也有些了解。辽宁丹东海华公司连续多年被评为省、市精神文明先进单位、省重合同先进单位、全国优秀“三资企业”,是美中合作企业促进会成员,获中国“AAA”级企业形象称号。本期我们编辑部和海华公司将推出“DIY圆梦系列”之三——消毒液产生器。这是海华公司的又一新奉献,也是一种适合家庭使用的世纪新产品。它的主要功能是:使用这种仪器,只需用500ml水和一小勺食盐做原料,通电一小时,在家里随时随地就能制作出浓度为3200ppm的次氯酸钠消毒液。这种消毒液是当今世界普遍推广使用的高效杀菌剂,能杀灭肝炎病菌、大肠杆菌、葡萄球菌、枯草杆菌等病菌,能预防肝炎、伤寒、霍乱、痢疾等疾病传染,对各类皮肤病、传染性疾病也有一定的治疗作用。经国家有关部门鉴定,此消毒液对病菌杀灭率达到99.9%。该消毒液适用于餐具、卫生间、浴盆、病人用具、蔬菜、水果等清洁消毒。
这种消毒液对清洁除垢也有明显的效果。在日常生活中还有许多妙用,如蚊虫叮咬,涂抹一点,就会立刻止痒;生火疥子、痤疮,抹上也会很快消失,且不留疤痕。一般家庭使用后都感到非常好,再也离不开它了。
在追求健康、要求提高生活质量的今天,能自己动手,轻松愉快地装制成一台消毒液产生器,使它伴随你的生活,这对每个爱好者来说也能更加体现自身的价值。
为了使这一DIY活动广泛开展,我们和海华公司还将组织“创新奖”。创新奖的举办时间为2000年10月1日至2001年3月31日。参加方式是请爱好者将自己组装、使用消毒液产生器的经验、体会以及自己开发创新的内容(包括电路安装工艺的改进、使用功能和方法的拓新)写成文章,寄到编辑部,我们和海华公司将组织专家进行评奖。
奖励办法:一等奖:1名(奖金1000元);二等奖:3名(奖励CD-9型速效治疗仪各1台);三等奖:10名(奖励便携式多功能治疗仪各1台)。

本文主要介绍消毒液产生器的电路原理及制作。
一、电路构成
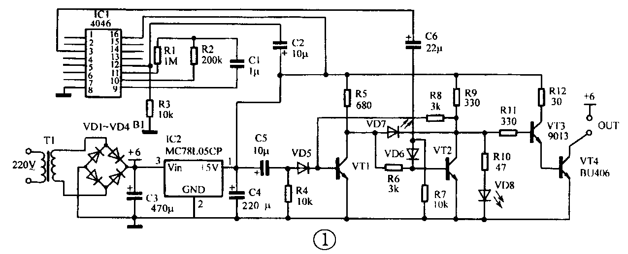
消毒液产生器的电路由电源变换器、指示灯控制电路、电极驱动电路和定时电路4个部分组成,见图1。下面就各部分电路的组成及元器件的作用加以简要分析。

1.电源变换器电路
该电路是由电源变压器T1、桥式整流器VD1~VD4、滤波电容C3和三端稳压器78L05(IC2)组成。
2.定时电路
该电路是由计数器4046、电阻R1~R3、聚酯电容C1和电解电容C2组成。R1、C1是计数器的定时元件;R2的作用是使振荡电路工作稳定;R3和C2是复位电路
3.指示灯控制电路
该电路是由电解电容C5、C6,电阻R4~R10,小功率三极管VT1、VT2,二极管VD5、VD6(1N4148),发光二极管VD7(红色)和VD8(绿色)组成。
VT1、VT2组成了一个R-S触发器;C5、R4和VD5组成了触发电路,C5、R4决定触发脉冲的宽度;C6、R7和VD6同样也是触发电路,它触发的是R-S触发器的另一触发端。
4.电极驱动电路
该电路是由NPN型小功率三极管9013(VT3)、大功率三极管BU406(VT4)及电阻R11~R12组成。R11是VT3的限流电阻;R12是VT3的保护电阻;VT4是大功率驱动管。
5.电极
电极是消毒液产生器的核心部件,它采用了极耐腐蚀的合金材料并经过特种工艺处理加工而成的,它的寿命(耐腐蚀性)直接影响着消毒液产生器的寿命。电极的制作与安装我们将在后面专门叙述。
二、整机工作原理
在消毒液产生器的杯内装入500ml的食盐水(氯化钠水溶液)后,接通电源,三端稳压器IC2输出+5V电压,C5、R4和VD5组成的触发电路触发R—S触发器VT1的基极使VT2的集电极电位上升,VT3导通,VT4导通并输出驱动电流驱动电极,对氯化钠水溶液进行电解。同时,绿色发光管VD8发光,指示工作开始。定时器在复位电路的作用下从零开始计数,其输出端IC1的3脚输出低电平。当定时器工作到约60分钟时(取决于R1和C1),定时器输出高电平,通过C6、R7和VD6触发R-S触发器VT2的基极,使VT2的集电极变为低电平,VT3、VT4截止,停止驱动电极;同时VT1集电极变为高电平,红色发光二极管VD7发光,指示消毒液已制作好。
如果需要使电路重新工作,则需要重新触发VT1的基极,在本电路中只需要断开电源后重新接通即可。
三、电极的制作与安装
电极是消毒液产生的核心部件之一,极板的制作和安装工艺正确与否,决定着产品的性能和质量。
消毒液制成后,其溶液PH值呈较强酸性,所以极板的材质采用了极耐腐蚀的合金材料,并在表面进行了特殊的耐腐蚀处理,以获得更长使用寿命的稳定的使用效果。
极板制作采用了模具冲压方式,使其具有良好的、均一的外观、外形和尺寸。必须保证极板的表面平整、光滑,没有毛刺、裂纹、缺边和其它机械损伤。
极板的形状应利于固定、安装和接线,一般采用“L”形,见图2。

极板的面积及其之间的距离,决定着消毒液产生器的工作效率,关系到在单位时间(一般取1小时)里,制成原液的浓度和数量。
极板与杯体间的安装,应采用具有一定柔韧性的树脂材料粘接,既要保持相互间的结实、牢固、耐久,又要防止漏水、漏液。同时应避免选取固化后变得坚脆的材料、不耐久的材料(如玻璃胶)或呈水溶性的材料(如502胶),因为这些粘接材料不利于杯体的防水。
极板的安装应两个极板间平行,极板与杯体底面平行。
待粘接树脂安全固化后,应进行水密性检查。在杯体内注入500ml清水,放置一个小时后,检查接合部分是否有渗漏现象。
极板与电气部分间的连续,采用焊片和螺丝固定的方式进行,以保证接触的良好与可靠。(科峰)