本文介绍的超重低音电路具有适应面广、可调性强、选择性好、失真度低的特点,并可进行特性设置,与合适的扬声器系统配成有源音箱,适用于DVD的重低音,VCD、CD的线路输出及各种类型的功放输出,实现杜比数码5.1、杜比环绕4.1及立体声2.1等音响系统中的重低音重放。下面就电路各环节的性能特点作分析介绍。

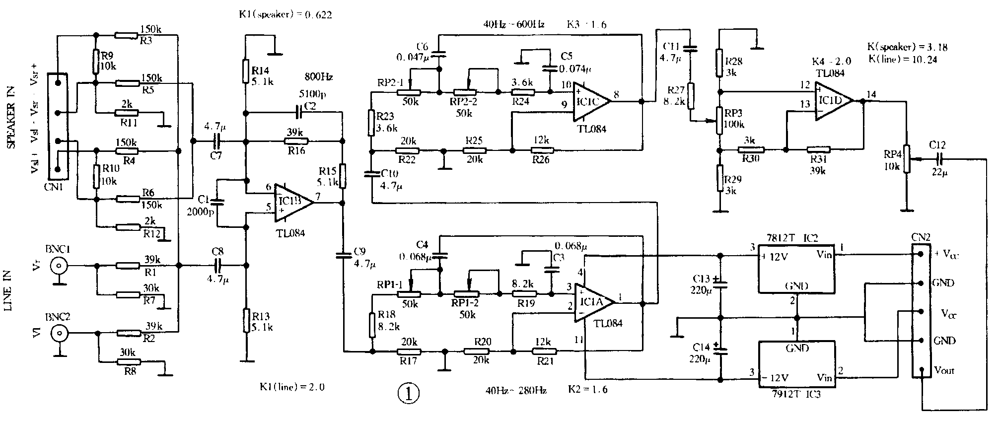
图1所示的是低音处理电路。4个运算放大器IC1B、IC1A、IC1C和IC1D分别承担输入放大、窄频带滤波调节、宽频带滤波调节和倒相音量调节的功能。IC1B输入放大电路对声源的LINE双声道输出和SPEAKER双声道扬声器功率输出分别在相叠加后进行同相放大和共模差分同相放大。输入端的电路结构不仅适合OCL功放输出,还适用于无接地端子的BTL功放输出。R16、C2、R15和R14组合的反馈网络,使放大电路具有一阶低通滤波特性。通常,音频中的低音被定义在20~200Hz的范围内。R16、C2参数决定的低端转折频率被设定在低频范围之上中频段的800Hz,使IC1B只对需要处理的低频和部分中频信号进行了放大,而相对衰减了信号中的高音成分,以尽量避免IC1B的工作状态受声源中高音成分的干扰。
IC1A和IC1C构成的是二个形式上相同、转折频率可调的塞伦凯二阶低通滤波电路。与目前普遍采用的二阶低通电路不同,本电路除了调节RP1、RP2可方便地改变低通转折频率外,最大的特点是可以方便地设置一个并不随转折频率的调节而变化的等效品质因数Q。此Q值的大小可通过调整负反馈回路R20、R21和R25、R26间的阻值关系来进行设定。我们在调试音箱性能时,都把电声等效品质因数Q作为一个重要的参数,滤波电路的Q值对低音有源音箱也是一样。我们一般希望的滤波特性是在转折频率前尽量平坦而转折频率之后则应大斜率衰减,Q值的大小即决定了这种滤波特性的波形形状。它对电路幅频特性的影响可参见图2(横坐标标尺为转折频率fo的倍数)。期望让重低音音箱的低通特性能弥补其它声道音箱低频段的高通特性以求达到整体频响曲线的平坦,电路中的等效品质因数应该设定在0.707左右。本电路中的二个二阶滤波电路的Q值均设定为0.714,更接近于理想的滤波特性,还只有1.6倍的放大倍数。它们形式上虽然一样,但发挥的作用是有差别的,转折频率的调节下限都是40Hz,但上限却分别被设置在284Hz和600Hz,使调节的范围有大小之分。在低音频段内的大部分区域(40~200Hz)内,可以协调IC1A和IC1C电路的转折频率,以错落或同频等不同的叠加形式,实现幅频特性向频率低端呈二阶至四阶的提升。当IC1C的转折频率调升到低频段外,即200Hz之上至最大600Hz间时,在低频段内只有IC1A在发挥滤波作用,使整个电路呈二阶低通特性。我们知道,封闭式音箱和倒相式音箱低频段的幅频特性从转折频率向低端分别呈二阶和三至四阶衰减。因此,具有向低端呈二至四阶分频提升电路的有源低音箱能够起到合理弥补其他声道二种音箱由于这种衰减而造成低音损失的作用。当然,让它滤出普通声道信号中的低音,作为一个单独的低音提升模块也完全可以胜任。因此,本电路即可以应用于倒相式低音炮,也可以安装于封闭式低音音箱,在带通式低音箱中使用也可以,适应性较强。另外,二个低通电路的上限频率有意设定得较高(留出了较大的余地),有需要时还可同时增大C3、C4和C5、C6的电容量,以再降低转折频率的上下限。

IC1D是一个变换相位放大器电路。有源低音音箱在音响系统中发挥的是增强或弥补低音的作用,若与其它扬声器系统在相位上配合不好则会适得其反。大多数有源低音音箱在处理相位关系时采用在功放输出端设置相位转换开关的办法,这对系统的可靠性及结构等方面不利。本电路结合运放的特点,设计使用了线性电位器RP3与IC1D配合,实现对相位的切换控制。该电路的功能是:当电位器RP3的触点置于近中心位置时,放大倍数为0,IC1D无信号输出;调节触点从中间分别滑向R28端或R29端的行程中,电路的增益分别呈反相状态或同相状态逐渐提升。至两端时,增益均达到最大,而放大倍数相等,但相位正好相反。这样,对同一个输入信号,通过改变电位器RP3旋转方向,使对应的输出信号相位得到了正、反的切换,达到变换相位的目的且具操作方便、灵活和可靠。此外,虽然IC1D输出端设置有音量电位器RP4,但可以操作RP3来发挥与其类似的作用。例如,后续功放输入阻抗较小时,可以将IC1D作为推动级放大器使用,调RP4至最大,在确定的旋转方向上调节RP3即对音量进行了控制,只是与众不同,旋钮调至中间位置是RP3的初始状态。RP3与RP4进行配合时,还能达到无失真音量限位的作用。

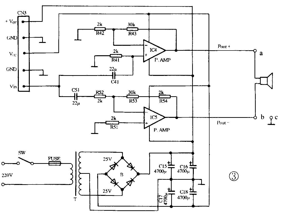
推荐与低音处理电路相配套的BTL功放原理结构如图3所示。与通常采用的跟随式BTL相比,本电路的优点是:二个OCL功放各自独立工作,互不牵制,避免了噪声(尤其在大动态时)、失真的传递和相位的延迟。它较小的输入阻抗,减小了外界干扰信号的窜入。为使二个功放有相同的放大倍数,必须取R43、R53+R54或R43和R53有相同的阻值。本电路适合各种集成功放,如流行的LM1875、LM3886和TDA7294等。图中省略了静噪等附属电路。若想省去一个集成功放,可以从C51后去除IC5,切换扬声器至a、c二端,仅让IC4以OCL形式作功率放大。只是此时的IC4应采用大功率集成电路如LM3886和TDA7294等。
本电路在音频范围内用仪器实测的幅频传性与理论计算结果几乎完全吻合。使用中,不要将功放输出信号与线路输出信号二种信号同时接入,应尽可能采用噪音较少的原始声源如线路类输出信号等。在确定RP3旋转方向以判断相位取向时,应以有源音箱输出与主音箱的输出在低音段和谐增强为正确。人对低频声音的灵敏度较低,后续功放的功率应稍大,以50W甚至100W以上为宜。有源音箱应采用口径较大、谐振频率较低、功率较大的扬声器单元。
有关本文介绍的超重低音有源音箱的供货信息,请见本期2000-10-5插页杭州精音电子技术研究所广告。(应杭)