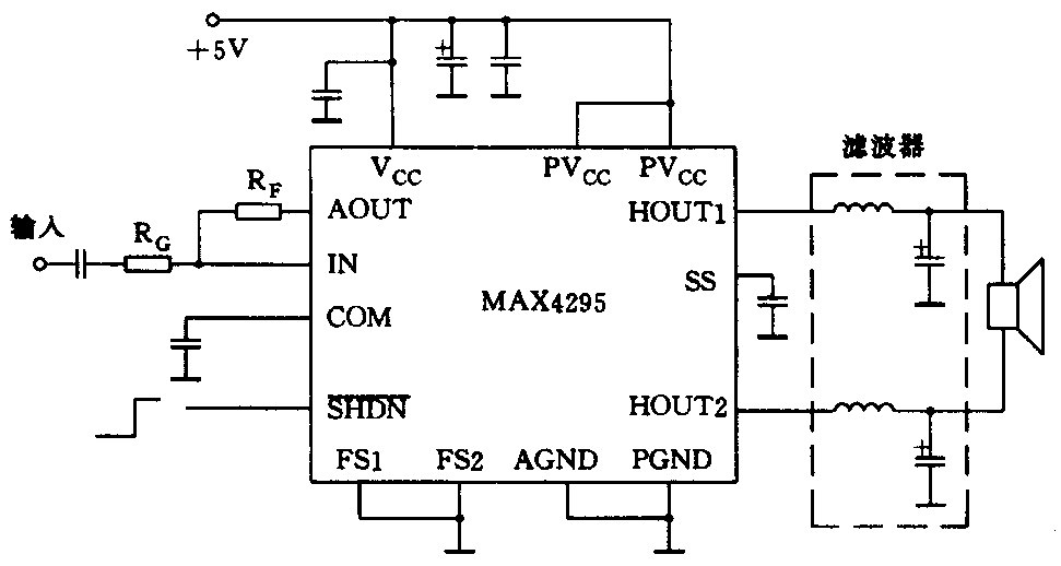
■单/立体声开关型音频功率放大器MAX4295/4297
应用范围:笔记本式计算机、声卡、游戏卡、交流放大器、电池供电的音频设备等。
主要特点:单电源2.7~5.5V供电,5V工作电压时每通道输出2W,3V时每通道0.6W;内部有功率开关;PWM振荡器频率可逻辑编程(125kHz、250kHz、500kHz、1MHz);逻辑电平关闭控制;过热保护;工作温度-40℃~+85℃。
封装形式:16脚 Q SOP/SO(MAX4295)
24脚 S SOP/SO(MAX4297)
应用电路:典型应用电路(MAX4295)见附图。MAX4295是单声道,MAX 4297是立体声。

生产厂商:MAXIM公司(www.maxim-ic.com)。
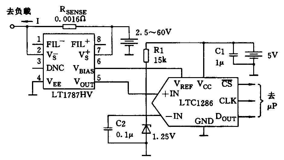
■精密高端电流敏感放大器LT1787/1787HV(12页)
应用领域:电池监控、电源监控、便携式通信设备、蜂窝电话、便携式测试设备系统、电池供电设备。
主要特点:输入失调电压最大75μV;LT1787HV的工作电压可达60V(LT1787可达36V);低功耗,工作电流60μA;可敏感双向电流。
封装形式:8脚SO及MSOP封装。
应用电路:典型应用电路如附图所示。这是一个电流/电压变换电路,输出电压U\(_{OUT}\)=UBIAS+(8×I\(_{LOAD}\)×RSENSE)。LTC1286是A/D变换器,将输入的电压转换成12位数字信号。

生产厂商:线性技术公司(www.linear-tech.com)。
■2W无滤波器立体声D类音频功放TPA2000D2(16页)
应用领域:便携式立体声设备。
主要特点:工作无需滤波器,3Ω扬声器可输出2W(THD+N<0.4%)信号功率;4Ω扬声器输出1W(THD+N<0.08%);D类技术有:工作电流8mA;关闭状态时耗电1μA;噪声低(56μV\(_{rms}\));3Ω时最大效率65~70%;8Ω时最大效率75~85%;放大量增益的设定;PSRR为-77dB;短路保护;工作温度范围-40℃~+85℃。
封装形式:24脚TSSOP(PWP)封装。
应用电路:典型应用电路如附图所示。

生产厂商:德州仪器公司(www.ti.com)。
■按键控制的语音录放芯片ML2502(29页)
应用领域:语音备忘录、留言贺卡、玩具等。
主要特点:按键控制语音录放,片内128Kbit Flash存储器,直接模拟储存,4kHz采样速率下最长录音时间32秒,内置滤波器、话筒放大器、扬声器驱动器,低工作电压2.7~3.3V。另外,可为用户提供评估板套件ML2502-EVKIT以缩短产品的开发周期。
封装形式:28脚DIP
生产厂商:日本OKI(冲)电气半导体公司(www.oki.co.jp/semi)。
代理公司:武汉力源电于股份有限公司(www.p8s.com)。
