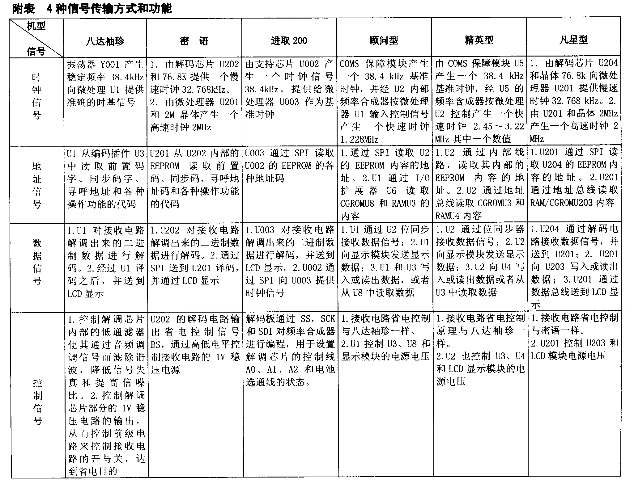
解码板是BP机的核心,也是一个复杂的数字逻辑电路。既有单向工作模式,如地址信号及省电控制信号;又有双向工作模式,如微处理器与随机存储器RAM之间的数据信号就是双向模式。正是由于解码电路存在着这样的工作特殊性,因此熟悉它就对BP机的工作原理有一定的理解和认识。BP机正常运行的必要条件是时钟、地址、数据、控制4种信号的产生与正常传输。在BP机的解码电路,除电源和地线外,还有时钟、地址、数据、控制信号的传输线路。解码电路的工作就是这4种信号协调配合的结果。因此,任何一种信号的产生及传输出现异常,都会使BP机产生故障。本文以摩托罗拉POCSAG码的解码板电路为例,谈谈这4种信号的特点以及出现的故障的检修思路和方法。
1.时钟信号
解码电路的时钟信号是由时钟晶体振荡电路产生的频率、幅度、占空比都很稳定的脉冲信号。它相当于BP机的心脏,是统一全机工作指令信号,是CPU的节拍器。时钟信号在BP机解码电路中是唯一能独立存在的信号,只要电源和时钟振荡电路正常,无论BP机产生怎样的故障,时钟信号都可安然无恙。由于其频率、幅度、占空比稳定,最适合用示波器和频率计进行检测。对于电源正常而无显示的故障现象,首先要检测时钟信号频率是否正常。摩托罗拉BP机解码电路一般都是采用38.4kHz时钟信号,但是,也有一些BP机采用双时钟信号,工作在节电方式期间,微处理器基本上工作在低速时钟,低功耗方式,工作在数据译码方式期间,微处理器就工作在高速时钟信号状态。
【故障举例】
(1)精英型中文机上电无显示
分析与检修:在电压正常情况下,无显示的其中一个原因是时钟电路晶体振荡电路(如图1所示)不起振造成的。检修时钟电路时,先检查CMOS保障模块U5的3脚波形。当U5的10脚处于高电平时,3脚信号应为短形波,频率为2.4576~3.2200MHz;当U2的10脚处于低电平时,3脚信号应是频率为38.400kHz的矩形波。检测晶体Y001和U5的11、13脚,正弦波的频率应为38.400kHz。如果正弦波形不正常,就要更换Y001。否则,检查C2、C3、R2、和R3的参数值是否发生变化。如果它们都正常,就要更换U5。

(2)寻呼机其他一切正常,唯有显示闪烁、数字乱跳(机型为八达袖珍数字机)。
分析与检修:主要原因是时钟频率过低造成的。如果PC板上的时钟电路比较脏,时钟电路的通线孔上积有电池电解液或汗水,就有可能使通线孔的铜线已被浸蚀断。排除方法就是先用三氯钾烷清洗干净,再用酒精清洗。如果有超声波清洗器,就能彻底清洗干净PC板。因此,平时就要防止电池电解液、汗水及其它具有腐蚀性的液体腐蚀PC板上的铜线。接着用电吹风吹干PC板,然后用刀片轻轻刮通线孔,把细小导线穿过通线孔,并用少量焊锡焊住它,保证其时钟信号传输畅通无阻。如果R4电阻的阻值变大或者断裂,也可能造成显示闪烁,就不妨更换R4电阻(其阻值一般为180kΩ)。
(3)显示模糊不清楚(机型同上)。
分析与检修:主要原因是频率过高增大显示模块的功率损耗,超出显示器的频率响应范围。先用三氯钾烷清洗干净微处理器集成块管脚和周围的电路。再检查时钟电路(见图2)的C8、C9、R4和时钟晶体Y001的参数值是否发生变化,如果C8、C9、R4和时钟晶体都正常,就要更换U1微处理器,一般情况下U1集成块很少损坏的。

2.地址信号和数据信号
地址总线上传输的是地址信号,它是一种多位的组合信号。例如由微处理器从EEPROM只读存储器中读入的一种单向传输信号。数据总线上传输的是数据信号,它也是一种多位的组合信号。但它既可以由CPU发出,也可由其它电路传送给CPU,是一种双向传输信号。例如由接收电路解调出二进制数据信号送到CPU进行解码取出信息数据,或者由CPU将信息数据收送到RAM中存放,或者在阅读信息时,又将先从RAM调出已储存信息数据,通过译码器译码送到LCD显示。当电路出现故障时,地址和数据两种信号会因故障性质的不同,表现异常。它们既无独立存在的特性,又互有联系。可以使用示波器对它们信号进行检测。
【故障举例】
(1)接收电路正常,电池好但不寻呼(机型八达袖珍型数字机)。
分析与检修:只有微处理器通过将本机的地址与地址码中的地址检测是否一致,才能继续接收后续信息并解码。由此可知产生以上故障的原因是地址码错误,可能是U1微处理器损坏或数据传输线路出故障所致。先检查代码编程器或编码器的地址码是否正确,出现故障就要重新编程。如果地址码正确,就要检查U1微处理集成块第1脚波形是否正常,出现故障就要更换U1。如果U1的1脚波形正常,就要检查插座J3的第7脚波形是否正常,出现故障就要检修PC板和J3是否短路或断路,如果J3的7脚波形正常,就要使用信号发生器用固定频率测量U1的79脚信号,该脚信号应为400Hz,3.1V\(_{P}\)-P,若信号异常就要检修PC板。如果U1的79脚波形正常,就更换U1微处理器集成块。一般情况下,微处理器集成块很少损坏,多数情况是J3插针座短路或虚焊,U1的1脚虚焊和PC板上的铜线断线。
(2)精英中文机上电无显示
分析与检修:CMOS保障模块U5的串行外设接口SPI由第6脚时钟线、第7脚从属数据输入线、第8脚从底数据输出线和第9脚从属选择线组成。串行外接设口SPI是U5与微处理器U2进行通信的联络端口。当检查时钟电路正常之后,应检查U5与U2的通信接口是否正常(见图1)。通过SPI总线,查U5的6、7、8、9脚的波形(见图3)。如果出现故障,就要检查U2的80、l、2、3脚的SPI。如果4个脚都正常,就不妨更换电阻R040和R043。否则,就更换U2。总之,就是要确保U5和U2联系正常。此外,还应检查U5的10脚在正常模式时以高电平或低电平启动。

3.控制信号
控制总线上传输是控制信号,控制信号的传输都是单向的。主要是由CPU发出,例如1V稳压电源并不是持续为射频接收电路供电,而是在CPU的控制之下间隔供电使其处于节电工作方式。因此,要由多个控制信号确定,但每个控制信号都有确定的控制意义(详见附表)。一组控制信号确定射频接收电路的一种工作方式,并且在该工作方式期间控制信号不变,直到工作方式结束。根据这个特点,控制信号可用逻辑笔,示波器检测,也可用万用表检测。

【故障举例】
精英型中文机上电无显示。
分析与检修:在上电开机时,线性支持模块U6向CMOS保障模块发出复位信号,使整个译码器复位,线性支持模块向译码器供电,并使微处理器U2初始化,初始化外部电路发出加电报警,检查复位脉冲控制电路(见图1)。检查U5的5脚,保证传输线保持高电平(B++ 在100mV内)。如果U2和U5有问题,传输线将周期性地产生低电平,否则应处于高电平,不妨试一试更换C024。需要使用示波器监视该传输线。如果U5的5脚波形不正常,还应查U5的14脚,确保它也保持高电平,此线只有B++ 低于2.5V时,才转换成低电平。当U5的14脚电压小于3.1V时,检查电容C004是否漏电。如果C004正常,就更换U6,当U5的14脚电压大于3.1V时,则更换U2集成块。
总之,无论修理什么型号BP机,其逻辑解码电路都必须具有时钟、地址、数据、控制4种信号。为了使修理见效快,少走弯路,尽量不出“旧病未除,又添新伤”的现象,我们要有清晰的思路,合理的方法,这充分说明清晰的修理思路是成功的保证。因此,我们只有掌握BP机的工作原理及其各种信号的特点,才可以排除BP机的各种故障。 (刘江辉)