医院的病房里每个床位边都装有一个呼叫按钮,当病人需要帮助时,按下呼叫按钮,护士办公室里呼叫显示板上相应房间号的指示灯点亮并报警,值班护士一看就知道哪个房间的病人需要帮助或需要进行抢救,这种呼叫系统为有线方式,护士只有在办公室时才能接受呼叫。夜间,一个病区通常只有一个护土值班,当值班护士去某个房病给予某病人帮助时,可能会有另外一个危重病人按下呼叫按钮,却因护士办公室无人而无法得到帮助。病人的临床观察抢救工作有时是分秒必争的。因此,护士在晚上值班时可随身携带一种小型无线呼叫分机,设置在护主办公室里的总机随时将病人的呼叫信号传送给分机,护土可根据所呼叫的病人病情的轻重缓急而进行优先急救工作或者改为帮助呼叫,有利于提高抢救速度。
电路原理:整个无线呼叫系统分为三个部分;病房电路部分、办公室的总机部分和护土随身携带的分机部分。3部分电路分别介绍如下:
1.病房电路部分
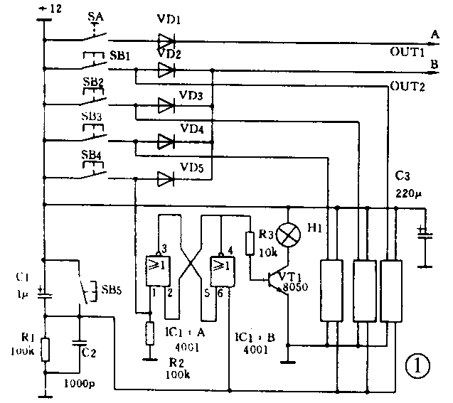
病房内的控制电路见图1。假设每个病房有四个床位,SB1~SB4为对应每个床位的呼叫按钮,每个按钮的输出一路经二极管隔离后合并,经B端将病房编号送至护士办公室的总机电路,另一路连接一个自锁式指示灯电路,指示灯电路自锁功能由两个或非门构成的基本RS触发器完成,按下呼叫按钮,B端为高电平,与按下按钮相连接的RS触发器置1,晶体管导通,对应的床位指示灯点亮。既使放开呼叫按钮,指示灯仍然点亮。SB5为总复位按钮,按下一次即可使全部的RS触发器复位,所有床位指示灯均熄灭。SA为自锁式带灯开关,作为帮助功能开关。开关按下后,A端送出高电平,控制护士办公室内总机的编码状态,完成特定的功能。

每个病房内的电路均相同,均向护士办公室引4根线,即:(1)帮助信号线A;(2)病房编号线B;(3)+12V电压;(4)地。
床位指示灯及复位按钮,帮助开关面板按照图2布置,安装位置在正对病房门的墙上,这样护土进门即可看出哪个床位病人呼叫,以提高抢救反应速度,尽量减少病人的痛苦。

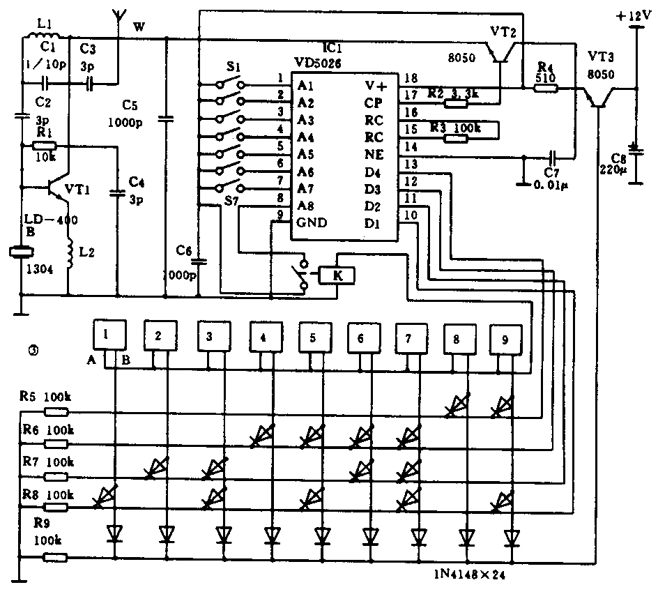
2.总机电路部分
设置在护土值班室内的总机电路见图3。上面为编码发射部分,VT1及外围元件组成高频振荡发射电路,L1已印制在电路板上,电感量基本稳定。C1为稳频电容器。编码电路VD5026将本身的地址码及外界输入的数据码进行复合编码,然后进经VD5026的17脚(CP端)输出,控制VT2的导通截止,对高频电路产生的300~400MHz振荡信号进行调制,已调高频信号由天线发射出去。下面为二极管编码矩阵,将9个房间的9根病房编号线按8421码编成四位二进制码,送至VD5026的数据码输入端,R5~R8为矩阵负载。VT3为电子可挖开关,当某病房有人按下呼叫按钮时,该房间控制电路中的B端为高电平,在编码的同时,该高电平经二极管隔离使VT3导通,给编码器VD6026及发射部分供电,将病房数据码发送出去。病房中的呼叫按钮放开,则VT3截止,发射及编码部分失电不工作,完成一次发射任务。

每个病房的A端合并后控制一继电器,通过改变VD5026的8脚的电平,改变VD5026的地址编码。当某个房间的帮助开关按下时,则A端为高电平,继电器K吸合,VD5026的8脚为高电平,地址与另一个分机地址相同,以后的病人呼叫信号转为呼叫另外一个分机,以求得其他医护人员的帮助。
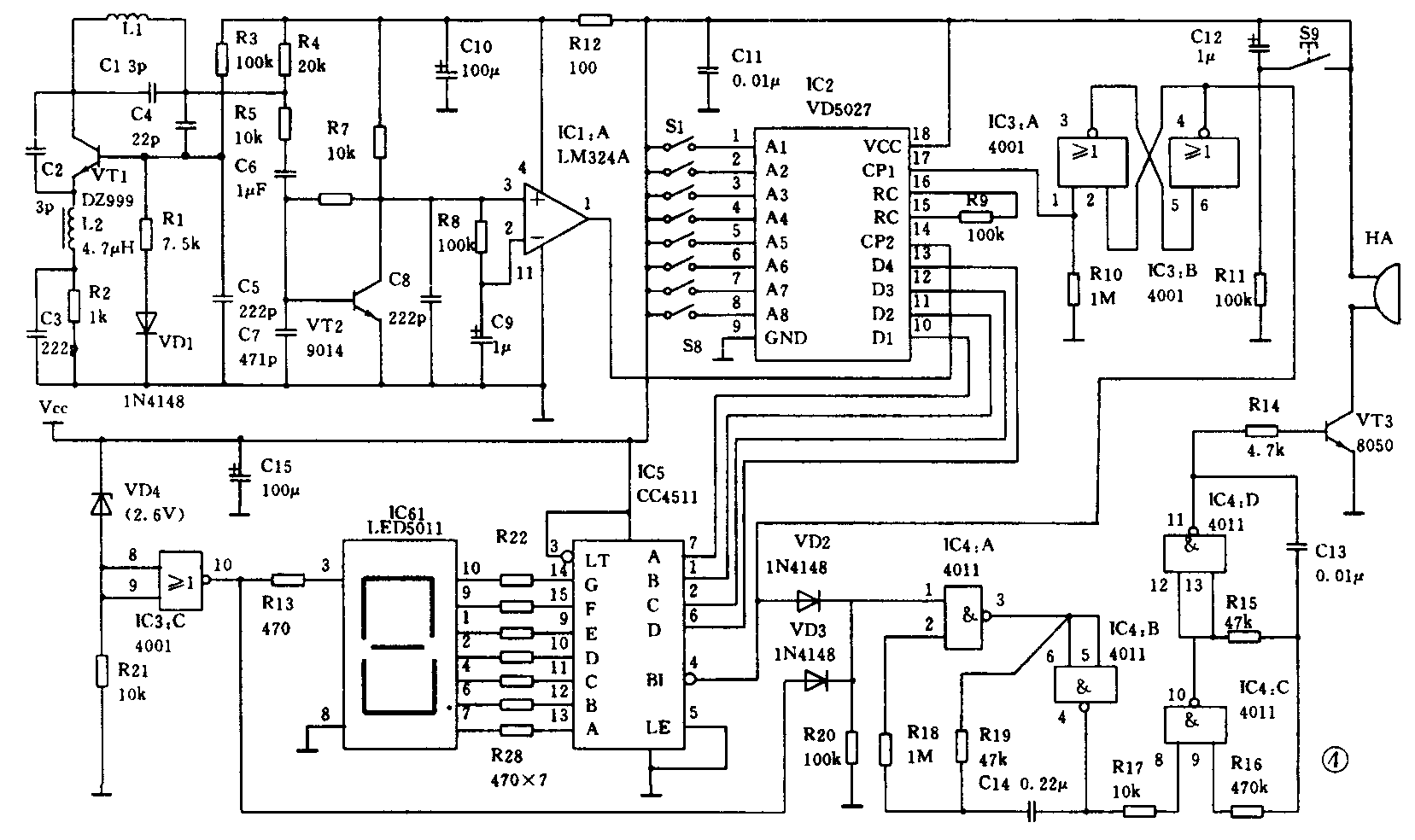
3.分机电路部分
分机电路见图4。分机的地址码由VD5027的外接开关S1~S8事先设定。由L1,C1,VT1等组成的接收、谐振电路,将发射机发射的载波信号接收,经VT2放大,IC1整形后,在IC2解码器VD5027的14脚输入编码信号,经VD5027识别后,从17脚输出高电平。或非门IC3a和IC3b构成RS触发器,VD5027的17脚的高电平使触发器置1,七段译码器CC45ll的灯熄灭端(BI)也为高电平,IC5工作,接收VD5027送来的数据信号,经译码后驱动数码管显示,显示出的数字即为病房的房间号。此时即使发射信号消失,VD5027的17脚恢复低电平,触发器的输出仍为高电平,CC4511具有数据锁定功能,因此数码管显示的数据不变。当触发器输出低电平时,强迫CC45ll停止输出,使数码管熄灭,以节省能量。IC4的4个与非门构成报警电路,IC4a和IC4b构成低频振荡器,IC4c和IC4d构成高频振荡器,低频振荡器的输出控制高频振荡器的工作,输出间歇的高频信号,经VT3驱动蜂鸣器鸣叫报警。

整个报警电路受RS触发器控制,当触发器输出高电平时,IC4a的1脚为高电平,报警器工作,当触发器输出低电平时,振荡器不工作。
IC3c及稳压管等构成电池检测电路,稳压管稳压值为2.6V,也可用4个二极管串联代替。当电池电压大于5.2V时,IC3c输入端电平大于2.6V,IC3c输出低电平,整个电路不受影响。当电池电压小于5.2V时,IC3c输出高电平,经R13驱动数码管的小数点发光,同时该高电平经VD3使报警器工作,提醒用户注意。
C12,Rll构成开机复位电路,开机时使RS触发器输出低电平,S9为复位开关,按下它使RS触发器复位,数码管、报警器均不工作,整机处于待命状态。供电电源为6V,可用4节普通电池或者5节镍镉电池串联供电。
制作及调试:电路元件参数按电路图中标注选用。每个总机可带两个分机,两个分机的地址码只在A8位有差别。全部元件装配完毕后,接通电源,发射机整机电流应为15~20mA,接收机守候电流为2.5mA。接收机可接入一段30cm导线作为天线,调试时,发射机与接收机的编码、解码器地址码均不需要编码(悬空也是一种编码),待调好后再编码。调整C1,使发射机与接收机之间的距离最大(应大于200m),同时数码显示可靠。(范晓俊)