要想拍摄一张真实的自由落体闪光照片是非常困难的。本装置巧妙地利用多只发光二极管逐个发光,保留光亮状态,用来模拟自由落体的闪光照片,形象直观。

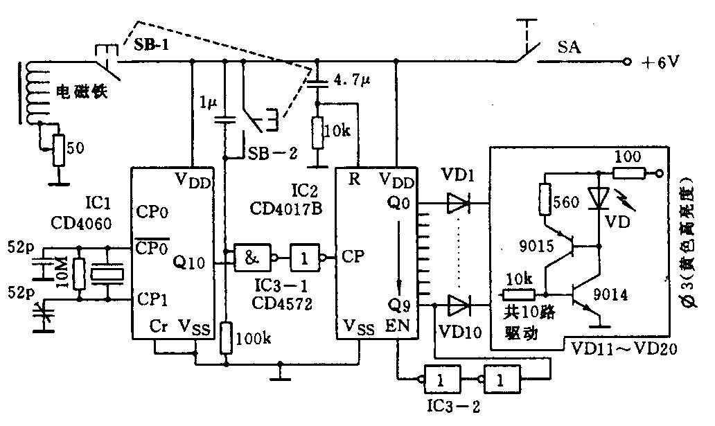
电路原理如附图所示。它采用了三片CMOS集成电路IC1、IC2和IC3,型号分别为CD4060、CD4017和CD4572,其中CD4060与外接晶振片组成30Hz方波信号发生器(原理从略),用以产生计数脉冲,信号从CD4060的第15脚输出;CD4017为十进制计数译码器,用来驱动10只黄色发光二极管发光,以显示小球下落轨迹中的闪光像点;CD4572中的一个与非门和三个非门分别组成两个控制电路。一个控制电路放在CD4060的输出与CD4017的输入之间(控制方波信号的输入);另一个控制电路装在CD4017的低电位输入端EN脚,用以控制计数译码器的工作状态。图中的SA为电源开关,SB为双联微动开关,备有一对常开触点和一对常闭触点。它的一对常开触点SB-2控制CD4017的输入信号,一对常闭触点SB-1控制电磁铁的通电与断电,这样球的下落才能与发光二极管的逐个发光同步。在电路刚接通时,由于清零电路的上清零作用,CD4017的输出端Q0为高电平,发光二极管VD11被驱动发光,Q1~Q9均为低电平,VD12~VD20均不发光。Q9端的低电平经两个非门F1和F2两次反相后仍为低电平,加到CD4017的EN脚,为其计数作好准备。与此同时CD4060也开始工作,但由于与非门的控制作用,30Hz的方波信号不能进入到CD4017的CP端,所以CD4017仍保持着清零状态(即等待状态)。这时只要触动一下SB,SB中的常开触点立即闭合,与非门的一个输入端接上高电平,控制作用解除,计数开始。随着方波信号的输入,CD4O17的输出端Q1~Q9依次输出高电平,驱动发光二极管相继发光,其间隔时间为1/30s。为了让10只发光二极管在Q0~Q9转为低电平时仍继续发光,Q0~Q9不是直接点亮二极管,而是通过一种“用互补管模拟可控硅电路”来驱动二极管发光的。当第10个脉冲到来时,Q9输出高电平,这个高电平经两个反相器F1和F2反相后加在CD4017的EN端,计数停止。这时10只发光二极管VD11~VD20均处在发光状态。在SB被触动时,其常闭触点断开,电磁铁因断电而失去磁性,将其吸附的铁质小球释放。小球的下落与发光二极管的依次点亮是同步进行的。
制作时,将中师物理课本上的彩页中的图4,按原尺寸复制在一块20cm×80cm的宝丽板上。将电磁铁固定在第一个闪光点的上方,使其吸附的铁质小球刚好遮住该光点。以下的每个光点处均打小孔,以备安装发光二极管,木板的右下角打两个孔,分别装入SA和SB,将线路板装在木板的背面。实验时先打开电源开关SA,电路接通,第一个二极管发光,此时将铁质小球让电磁铁吸住,整个装置进入了等待状态,这时,操作者只要触动一下SB,小球就下落,在它下落的轨迹上,每到一点,该点处的发光二极管被点亮,最终留下一串亮点,甚是好看。亮点的持续时间为1/30s,亮点之间的距离是逐渐增大的,且距离之比为1:3:5:7:9:…,整个画面好似一张闪光照片。若重复实验,只需按动SA,重新开启一次电源即可。(胡德芬)