例1.故障现象:插入电池,接通电源开关,电源指示灯不亮,按出盒键带仓弹不出。
分析与检修:接通电源开关,电源指示灯不亮,用交流转换器插入摄像机,接通电源开关,电源指示灯仍不亮,估计故障存在电源电路中。拆开机壳用500型万用表检查接插件P1001②脚,无12V电压存在,说明故障存在DC JACK或BATTERY电路中,该电路如图1所示。在机内底部托肩部位找到该电路板,检查二极管D1603负端为12V电压,正常。继续检查,发现12V电压经保险电阻R1606后丢失。弹出电池,拔下交流转换器插头,用万用表检查保险电阻R1606,发现其内部已熔断,更换一只同规格的保险电阻后机器工作恢复正常。

例2.故障现象:插入电池,接通电源开关,电源指示灯亮,电子寻像器内光栅闪亮一下立即熄灭。按出盒键带仓弹不出,几秒钟后电源指示灯自动熄灭,重新接通电源开关,机器仍然重复上述故障现象。
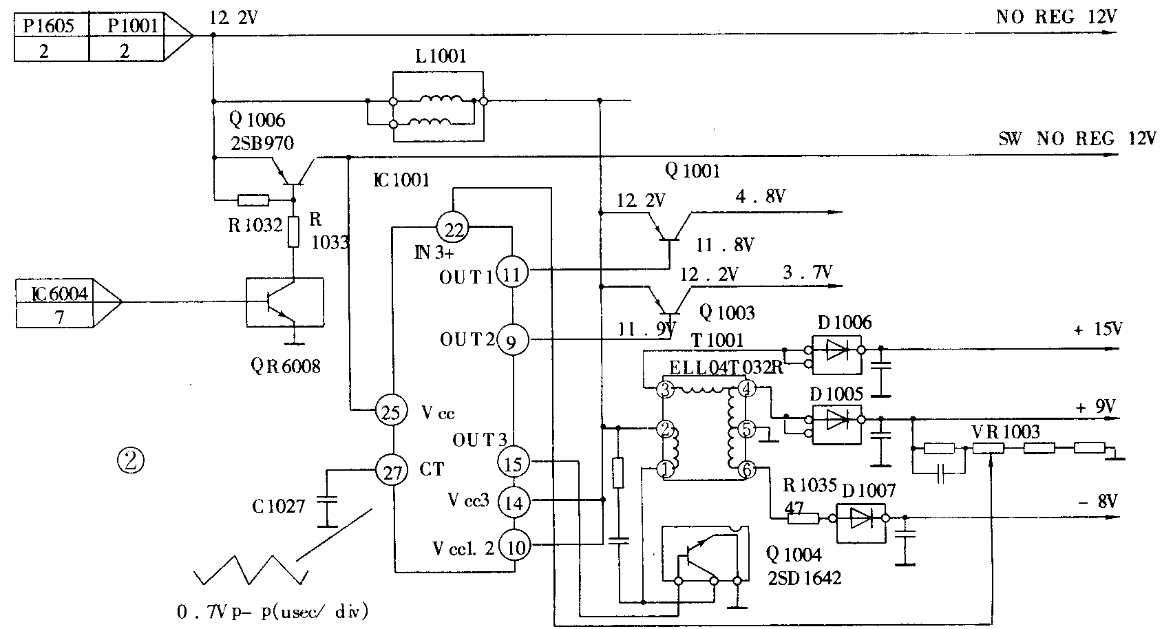
分析与检修:接通电源开关,电源指示灯亮,说明该机系统控制微处理器电路工作基本正常。按出盒键,带仓弹不出,几秒钟后电源指示灯自动熄灭。由上述故障现象分析,初步判断故障存在电源电路中。拆开机壳在主电路板右上方找到电源电路,焊下屏蔽盒,接通电源开关,用万用表检查整机除了NO REG 12V、SWNO REG 12V和主导轴电机9V电压输出正常外,其余电压均无输出。为了迅速确定故障存在的部位,用万用表检查开关稳压器集成块IC1001、⑩脚和上的12V电压,正常。用示波器观察IC1001上0.7V\(_{P-P}\)三角波输出,正常,说明IC1001内部基准电压发生器电路工作正常。将示波器探头分别移到⑨脚、脚和脚上观察无脉宽调制比较信号输出。弹出电池,用万用表检查IC1001各脚在路对地电阻,发现脚对地正反向电阻均为零,正常值应为6kΩ。从电路上焊下开关管Q1004检查,发现 b、e极间已击穿短路。更换开关管Q1004/2SD1642后机器工作恢复正常。
例3.故障现象:接通电源开关,电源指示灯亮,取下镜头盖将镜头对准景物,电子录像器内有光栅但无图像,几秒钟后寻像器内光栅上半部出现密集的垂直干扰杂波。
分析与检修:接通电源开关,电源指示灯亮,电子寻像器内有光栅,说明该机系统控制微处理器电路和电源电路工作基本正常。为了迅速确定故障存在的部位、插入带盒重放,观察电子寻像器内的黑白图像正常,估计故障在摄像头电路或开关电源电路中。拆开机壳,卸出摄像操作按键板,在主电路板左边亮度、色度电路部分找到接插件B3001,然后用万用表检查⑧脚和⑨脚CAM5V电压、⑨脚和⑩脚CAM 9V电压、CAM 15V电压以及和3.5V电压均为正常,检查CAM-8V电压已丢失,说明故障在开关电源-8V绕组或整流滤波电路中,该电路如图2所示。焊下电源电路屏蔽盒,用500型万用表检查CAM-8V电压,无输出,进一步用万用表交流挡检查脉冲变压器T1001⑥脚,也没有电压输出。弹出电池,用万用表R×l量程挡检查T1001⑤、⑥脚之间直流电阻,电阻为∞,正常值应为2Ω左右,说明⑤、⑥脚内部绕组已开路,因此造成-8V电压无输出,摄像头CCD器件不工作,于是出现上述故障现象。

排除方法:从电路板上焊下T1001,揭开磁帽用放大镜观察,发现⑥脚引线已霉断。将霉断的线头找出用电铬铁搪锡后重新焊到骨架引脚上,最后将T1001焊回电路上,插入电池,接通电源开关,机器工作恢复正常。(黄福森)