电压反转及倍压模块是一种DC/DC变换器,它由一片NJU7662集成电路及几个外围元件组成。它输入V\(_{IN}\),可输出-VIN及2V\(_{IN}\)-VF(V\(_{F}\)为二极管正向压降)。例如,输入+5V时,则可输出-5V及接近10V的电压(空载)。为提高输出电压、减小内阻及输出纹波电压,电解电容均采用钽电容,二极管均采用肖特基二极管。为减小尺寸及重量,全部用贴片式元器件,采用SMT装配,使模块工作稳定、可靠。
该模块可简化电源设计、减小电源尺寸及重量,特别适用于小型的、由LCD显示的仪器仪表。例如,采用稳压的+5V供给传感器或主电路,±5V供给运算放大器,+9V供能驱动LCD显示的A/D变换器(如7106),如图1所示。

该模块不仅适用于由市电供电的电源,也适用于用电池供电的场合。只要将78L05改成低压差、微功耗的稳压器(如SPT11450、SPT11550),将使便携式数字显示仪表的电源特别简单,而且耗电极省,如图2所示。

模块电路简介
该模块电路如图3所示,外形及引脚排列如图4所示。外形尺寸为19mm×19mm,引脚之间距离为两个标准DIP间距(5.08mm)。其1脚为地;2脚为输出(-V\(_{IN}\));3脚为输入(VIN);4脚为输出(约2V\(_{IN}\))。


该模块的输入电压范围为4.5~6V,两路输出的总电流可达20mA。输出电阻约0.1kΩ,一组实测数据见附表(输入电压5V,输出空载电压-5V、+9.9V)。

模块应用举例

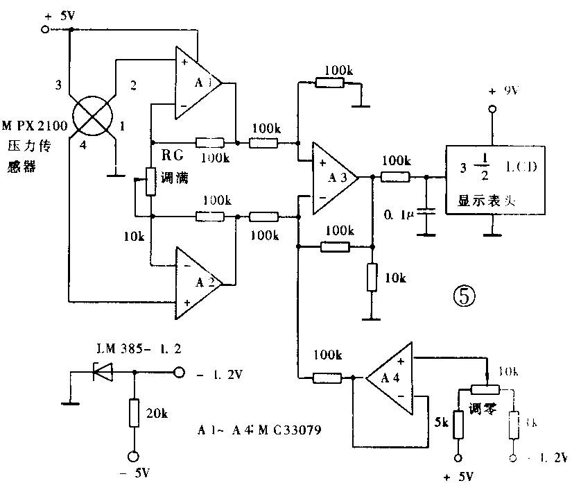
图5是一种数字式压力表的电路图,该表可以测量表压或差压。传感器采用MOTOROLA公司的MPX2100,其压力测量范围为0~100kPa。传感器要采用+5V稳压电源供电(若不采用稳压电源供电,其输出灵敏度会随电压下降而降低,会影响仪表的精度)。放大器采用由A1~A3组成的仪表放大器,由RG来调整满量程刻度。为补偿压力传感器的零压输出及放大器的失调电压,放大器输入补偿电压,使输入电压为零时,调整“调零”电位器,便显示为零。采用图1的电源,简单方便地满足仪表的使用要求。若是便携式仪表,则可采用图2的电源。 (方佩敏)