开关是电子设备中必不可少的元件。我们常用的开关是机械式开关,它是用机械装置来控制触点的闭合(开关的电阻为零)与断开(开关的电阻为无穷大)来达到电路的“通”与“断”。这类开关工作可靠,驱动功率也比较大,但开关转换速度慢,不能用在对开关速度有要求的脉冲电路中。在脉冲电路里,广泛采用晶体管开关,就是用晶体三极管作为无触点开关。
一、工作原理

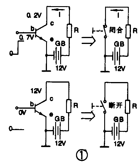
图1是晶体管开关的原理图。晶体三极管的集电极c和发射极e相当于机械式开关的两个触点。当基极b输入一个正脉冲信号时,注入晶体管的基极电流很大,流过集电极的电流也很大,晶体管饱和导通,c与e之间的电压很小(Uces≈0.3V),c与e之间的电阻也很小(R=Uce/Ic),负载上的电压近似等于电源电压,相当于一个闭合的开关。当基极b输入为零或输入一负脉冲信号时,注入晶体管的基极电流为零,流过集电极的电流也很小(Ic=Iceo≈0),晶体管截止,c与e之间的电压近似等于电源电压,c与e之间的电阻很大,负载上的电压接近于零,相当于一个断开的开关。因此,晶体管开关是由输入的电脉冲信号来控制集电极电流的“通”与“断”,所以开关的速度很快。在使用中,晶体管开关没有触点的磨损,开关寿命长,但晶体管开关的驱动功率比较小。
晶体三极管作开关应用时,管子的工作状态与放大工作状态是不同的。晶体管作开关应用时,管子绝大部分时间,不是工作在饱和状态,就是工作在截止状态,只是在饱和、截止两种状态转换瞬间经过放大状态。晶体三极管作开关应用时,管子的基极没有偏置电路,它的饱和与截止完全由输入基极的电脉冲信号来控制。
当晶体管饱和时,两个PN结都为正向偏置。从各极间的电压值来看,对于硅管而言,Ube约为0.7V,Uce约为0.3V;对于锗管来说,Ube约为-0.3V,Uce约为-0.1V。当晶体管截止时,两个PN结都处于反偏或者发射结处于零偏置、集电结处于反向偏置。从各极间的电压值来看,Uce都近似等于电源电压。Ube对于硅管而言,约为0V或负几伏;对于锗管来说,约为0V或正几伏。上述的电压值也是判断晶体管处于饱和或截止状态的依据。
二、实例

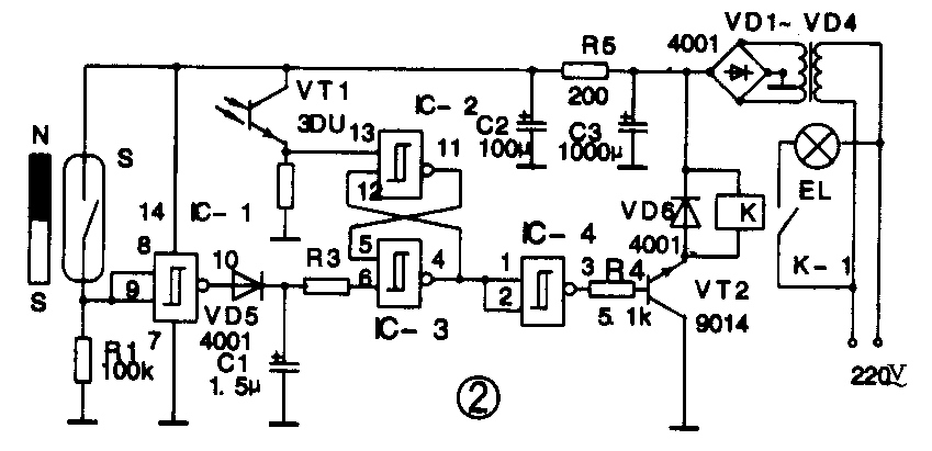
图2为“门控电灯开关”的电路,该电路中的晶体三极管VT2就工作在开关状态,VT2的基极通过电阻R4与集成电路IC的输出端3脚直接相连,它的“通”与“断”完全由基极的输入信号来决定。正常工作时,当IC的3脚输出为“1”(高电位)时,注入VT2的基极电流很大,VT2饱和,用万用电表可测得基极的电压Ub≈0.7V;集电极电压Uc≈0.3V,这时继电器K两端的电压接近电源电压,也就是它的额定工作电压6V,继电器K吸合,其触点K-1闭合,电灯点亮。当IC的3脚输出为“0”(零电位)时,注入VT2的基极电流为零,VT2截止,用万用电表可测得基极的电压Ub≈0V;集电极电压Uc≈6V,这时继电器K两端的电压为0V,继电器K释放,其触点K-1断开,电灯熄灭。受晶体管开关的驱动功率的限制,在本电路中,用VT2驱动继电器,再由继电器的触点去控制工作电压为220V的照明灯。

图3是某一彩色电视机中的行推动电路。行推动晶体三极管VT407是工作在开关状态。当基极输入为正脉冲瞬间,VT407饱和,Ub≈0.7V;Uc≈0V。当基极无脉冲输入瞬间,VT407截止,Ub≈0V;Uc≈115V。由于输入信号为一个工作频率比较高(约15kHz)的矩形波,且正脉冲的宽度约为整个周期的1/4,所以该晶体管的各极正常直流工作平均电压值(即用万用表测得的直流电压值),也不像图2电路那么简单。正常时VT407的基极平均电压Ub约为0.3V,而集电极平均电压Uc约为80V。
三、注意点
1.应该说晶体管开关不是一个理想的开关。当晶体管处于截止状态时,集电极与发射极之间总会流过很小的漏电流Iceo,开关的电阻不是无穷大,为数十兆欧到数百兆欧。当晶体管饱和时,集电极与发射极之间存在一定的饱和压降Uces,开关的电阻不等于零,为几分之一欧到几十欧。
2.晶体管工作在开关状态时,当开关速度较低,如图2所示的电路,从万用电表测得的晶体管各极的电压值来判断该管工作是否正常也比较简单。而当开关速度比较高,如图3所示的电路,因为万用电表测得的电压值是晶体管各极直流电压的平均值,所以要根据实际情况来判断该管工作是否正常。
3.在实际工作中,为了简化对电路的分析与计算,常常把饱和状态的晶体管的b、e、c三个极看成一点,而把截止状态的晶体管的b、e、c三个极看成开路。(周富发)