电视机在使用过程中,经常会由某种原因导致光栅变形,这里以几个实例为依据,谈谈这类故障的分析与检修。
为了得到线性良好的重显图像,电视机的扫描系统采取了许多措施,与此有关的任何一部分电路如出现问题,都可能造成光栅变形。常见的这类故障概括起来有如下几种类型:一是桶形或枕形失真,即光栅的四角被压缩或拉伸;二是行、场线性失真,图像的上下或左右一侧被压缩、另一侧被拉伸;三是幅度失真,画面水平或垂直方向尺寸变大或变小,有时出现“卷边”现象;四是扭曲,一般是水平扭曲,造成垂直方向的直线弯曲变形。另外还有一些不常见的现象,在以下的实例中也有介绍。
一、松下M11系列机心常见的现象:光栅右侧出现两个黑三角,画面水平扭曲,明显可见很细的黑色线条,并以黑三角下部为甚,黑三角不时向上或向下移动,机内可闻类似行频偏低的“吱吱”声,严重时左侧也出现黑三角,伴音中有嗡嗡声,扫描稳定性基本正常。
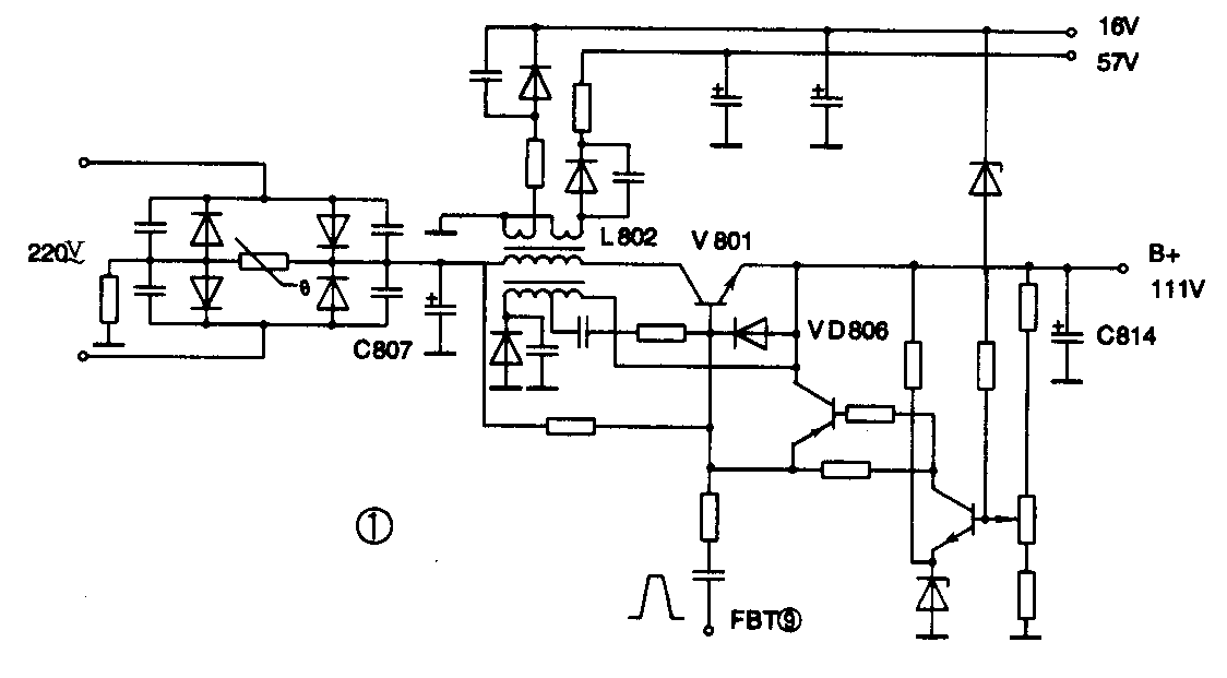
造成这种故障的原因是市电整流滤波电容C807(100μF/400V)失效,见图1。整流电路产生的脉动电压经C807滤波后应是基本上平滑的直流,如果C807失效而失去滤波作用,送给开关稳压电源的电压就变成了图2所示的100Hz全波脉动电压。该电压每秒钟有100个波谷,每场正好有两个,最低处的电压为0V。波峰前后的大部分时间内开关电源正常工作,向负载提供基本稳定的直流电压;波谷附近电压较低,开关电源无法维持正常的振荡而出现间断,主电源的输出大幅度跌落甚至时有时无,行幅被调制而变小,画面右端出现三角形黑色区域。主电源消失的短暂时间内有些扫描行显示不出来,出现黑色条纹。因开关电源在波谷附近出现间歇,造成开关变压器震动,其重复频率在音频范围内,就出现了上述的“吱吱”声。将C807换新后就可排除故障。


这种故障如果出现在日立NP82C8机心的机器中,一定会击穿厚膜集成块STR6020(见图3),在维修中已见过多例。以笔者拙见,之所以这样是因为在M11机心中,电源调整管V801(即原Q801)的基极与射极间反向并联着的二极管VD806保护了V801。STR6020一类的厚膜块内部开关管未并联这样的二极管,在相当于C807的电解电容(在图3中为C909)失效,厚膜内部大功率开关管集电极电压瞬时为0V,C909上残存的电压加在其发射极上,使发射结反偏而集电结正偏,此时的开关管相当于倒置工作(即集电极与发射极的作用颠倒),发射结的反向耐压一般都在10V以下,残存电压即使只有几十伏,发射结也无法承受而变得“不堪一击”,损坏厚膜在所难免。

二、青岛SR5413(东芝两片机心),行幅只及正常幅度的一半,左右两半幅画面几乎重叠在一起,行管严重发热并连续烧毁,图像暗淡。
图像暗淡且行幅很小,容易使人怀疑高压过低。短时开机测主电源电压约110V基本正常,用示波器测行逆程脉冲峰间值约300V,远低于正常值,但波形的形状很好。这里出现了两个极为重要的疏忽:一是没仔细分析画面左右两半几乎重叠的原因;二是测波形时只注意了幅度和形状,未观察行周期的长短。这两个疏忽给以后的维修造成很大的麻烦。查行扫描电路及有关负载(包括行输出变压器)未见短路和明显漏电现象,行偏转线圈上下两半共4个绕组的直流电阻对称性极好,绕组间绝缘良好,不存在因负载过重造成行管过热的问题。
为什么行管会连续因过热而烧毁呢?排除外部负载过重的原因,就只有自身开关损耗过大的可能了。开关损耗过大的原因可能有:管子本身质量不好、激励不足或行频过高。已换过几只行管,质量都有问题的可能性极微。测量波形时曾测过行推动级和行管基极的波形,未见异常,因而也排除了激励不足的可能。能显示稳定且左右重叠的图像,似乎行频是正常值的两倍。这时才注意到测量行扫描波形时并未注意行周期的问题,复测发现,行周期为三十几个微秒,是正常值的一半,行频确实提高了一倍,也就是把一行图像的前后两半各作为一行扫描了一次。取下行振荡定时电容C507、C508用LC表测量,其容量极为精确,行频调整电位器作用良好,阻值正常(没必要怀疑串联的定时电阻,因电阻变值只可能增大而使行频变低),只能怀疑定时电容有问题。因手头没有3900pF的电容,暂用一只8200pF的涤纶电容代换并微调行频,故障消失,证实确是该电容出了毛病,估计是其中之一内部不完全性开路,因而将其全部更换,故障排除。
三、德律风根31cm彩电,场幅缩小到只占整个屏面的三分之一(见图4),行幅不规则畸变,左右两端形成状如相对的两个大括号的边界,扫描线不规则排布,三色光栅不能重合,上下基本对称。

有关电路见附图5。行幅、场幅同时畸变,存在行、场电路同时出故障的可能但不大。分析有关电路可以发现,如果场扫描电路出现故障,也会影响行幅。因场偏转电流在R307上取样,经标号为LE383⑧的端子送到显像管尾板上的V493、V494(T493、T494)进行电流放大,再送给行扫描电路的Tr.711进行枕形失真校正。Tr.711是一个滋饱和电抗器,场偏转电流越大,送进Tr.711的电流也越大,使其滋芯饱和程度加深而电感量减小,行偏转线圈回路中的等效电感也就减小,行偏转电流加大,因而形成的偏转磁场也就越强,行幅加大,反之亦然。正常情况下,校正电流是一个场频抛物波电流,使中间部位行幅比上下两端大些,用以克服因荧光屏球面曲率半径与偏转半径不同造成的水平枕形失真。现在场幅明显缩小,说明场偏转电流比正常值小得多,Tr.711中的电流变小,等效电感变大,肯定会影响行幅,所以应从场扫描电路入手检查。

用示波器检查锯齿波形成电路的波形非常规整,但场扫描集成电路TDA1170S⑩脚、④脚的波形严重失真,接修前已由别人更换过IC,两片集成电路出现同样故障的可能性极小,因而着重从集成电路外部查找故障原因。影响偏转电流的有关元件主要有:场输出耦合电容C152、取样电阻R307、有关连线和接插件以及场偏转线圈本身。测R307良好,用一只0.5W1.2Ω的电阻代换故障依旧,从主板到场偏转线圈的连线良好,将一只1000μF的电容并联在C152上无改善,剩下的就只有偏转线圈了。用万用表测得场偏转线圈直流电阻约几个欧姆(表内电池已乏,只能大体估计),观察其外表无可见霉点、断点,很难判断其好坏。手头有一只20英寸彩电的偏转组件,将其场偏转线圈由串联改为并联(原机为并联)作为场扫描电路的负载接在电路中,测得各点波形已接近常见波形,初步判断是场偏转线圈有问题。拆下偏转组件分离其上下两绕组焊点,测得上绕组电阻只有几Ω,而下绕组竟高达几十kΩ。仔细检查发现,其磁环与场偏转绕组间有一块用胶封固的小磁钢,其锋利的边沿压在绕组上,相接处有一点绿色铜锈,用手指甲轻轻一碰即有一根漆包线翘起,显然已经霉断。用一段塑包线将断点接好并包扎绝缘,通电试机故障排除。
故障原因是锋利的磁钢边沿破坏了漆包线的绝缘层,多年后发生霉断,因其两个线圈并联运行,尚能显示畸变的图像。如串联工作会因“一条水平亮线故障”而较易判断,不至于费那么多工夫。
四、东芝C-1831ZDW(X56P机心),图像下部正常,上部压缩,屏幕顶部有约3cm黑带,压缩部分线性极差,扫描线越来越密,最后在约半屏处集中为一条亮线,见图6。

仅上部压缩,一般情况是场输出级两只推挽管工作不对称,有关电路见图7。图中由V306(Q306)负责场正程前半段的扫描,电路结构为双电压泵式电源场扫描电路。测有关各管工作电压如下:

V303:Vb=0.32V,Vc=25.2V,Ve=0V
V306:Vb=25.8V,Vc=64V,Ve=25.6V
V307:Vb=25.2V,Vc=0V,Ve=25.6V
其中V303基极电压明显低于原理图参考值0.6V,测IC301 TA7609⑦与之相差无几,因这里工作于脉冲状态,测得的电压是平均值,为准确判断其工作情况,遂用示波器测量有关波形,结果见图8。可见IC301⑦的波形明显失真。这个波形的高电平部分对应场正程,负的脉冲对应场逆程,显然逆程时间过长。这就解释了V303基极电压偏低的现象。怀疑IC301有问题,代换后故障依旧。测积分校正电容(由锯齿波形成电容C309兼)至场振荡波形正常,可断定故障由外围元件引起,并且以反馈网络为主。逐个测量后发现R312变值,标称51kΩ,实测89kΩ,更换后故障排除。

从这部分工作原理可知,送给IC301⑧的反馈信号由两部分构成,一是场偏转电流在R323上取样,经C317耦合而来。二是场扫描波形由E点经R312、R313分压形成,两者在C317正极混合,经R320送给IC301。R312变值后,E点的场逆程脉冲在R313上的分压太小,与场振荡波形叠加后造成驱动波形失真。
以上几个实例告诉我们,光栅变形这类故障表现形式多种多样,常见或不常见的可以数得出上十种,但只要懂得光栅的形成原理,就可以根据故障的表现分析出产生故障的原因,从而迅速缩小查找范围,找出损坏的元件。作为维修人员,一是要善于透过现象看到故障的本质,二是要了解各部分电路的相互关联,不要为表面现象所迷惑。(王正文)