日立公司大屏幕彩电CM2700/3300采用G9PL机心,其开关电源采用西门子公司的集成电路TDA4601,组成它激式调频、调宽式开关电源。其电压变动允许范围为90~270V,负载调整率可做到当负载在1/20~1的变化范围内保持输出电压的稳定。
一、电路的基本原理
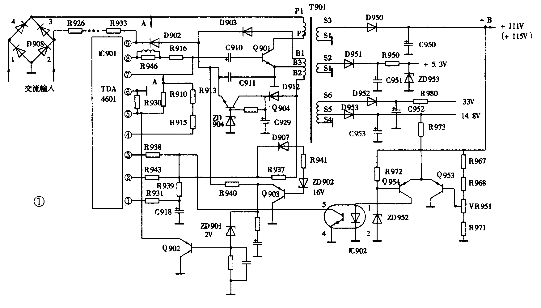
该电源为并联型,直接由主负载端取样,光耦器隔离的独立开关电源,其良好的负载调整率使该机能实现单电源的待机状态,具体电路见图1。电源共输出四组电压:+lllV(+115V)供行扫描输出级,+33V供给低预放大器末级,+14.8V经二次稳压为12V,给行振荡器及机内集成电路的供电,+5V为CPU及控制系统供电。

1.电路启动过程
在日立彩电中TDA4601的应用方式与“根德”机有较大差别。TDA4601的内部功能见图2。开机后,市电交流电源经D908整流,整流输出负端接地(TDA4601⑥脚),交流输入端经电阻R926-R933等8只1.5kΩ电阻串联接TDA4601⑨脚,在内部稳压后供给整个集成电路的工作。

电源启动后TDA4601⑧脚输出驱动脉冲,使外接开关管Q901工作,随之T901绕组B1~B3的感应脉冲经D903整流,C9ll滤波,形成整流电压经隔离二极管D902对⑨脚供电。在开关电源工作过程中,⑧脚驱动电路中接有电阻R916,对驱动电流进行取样,取样电压送入⑦脚。如果开关电源过载使Q901的I\(_{c}\)增大,则驱动电流Ib成1/β比例增大,使R916上压降增大。此电压进入⑦脚控制充电电路时间常数使脉宽减小,使Q901I\(_{c}\)减小。当过载严重时,即使压缩脉宽不足以使Q901基极电流减小到额定值,⑦脚内驱动控制将关断⑧脚的输出以免损坏Q901。
TDA4601⑤脚原设计为电源欠压保护,自⑨脚取样,当⑨脚电压过低I\(_{c}\)不能正常工作时通过逻辑电路关断驱动脉冲。本机中利用此原理由R910(270kΩ)从市电整流器取样,对整流电压实现欠压保护。TDA4601④脚原设计为“开关管电流限制”。通过R9l3,R915接到市电整流器正极,对市电输入进行超压保护。因27英寸,33英寸机型有进线电压自动切换,此电路用以防止切换电路误动作造成的电源损坏。
TDA4601③脚为误差放大输入端。TDA4601的常规应用是从脉冲变压器专用取样绕组取得负值整流电压,经分压后与①脚正基准电压串联接入③脚。两者差值经放大去控制脉宽和频率。本机中采用可变分压比控制方式。集成电路的①脚输出的基准电压经R931,C918滤波后,由R939与光耦器次级内阻组成分压器。光耦器次组内阻减小时③脚电压也随之降低,⑧脚输出脉宽变宽使输出电压升高,从而实现初、次级既可隔离又可控制。
TDA460l②脚为“零脉冲检测”,当电源启动后开关电路如果工作正常,则T901将从绕组B2~B3送出脉冲经电阻R937,R943进入②脚,如无此脉冲输入,证明开关换能电路有故障,电源将停止对下一周期的启动。
2.次级取样电路和稳压过程
次级+lllV电压由电阻R967,R968,VR951,R971组成分压器,分出+6.7V电压送入Q953基极,Q953与Q954为发射极耦合的直流放大器,Q954的基极被ZD952稳定在6V。当+lllV电压上升时,Q953基极电压上升,其发射极电流减小,使R973压降减小,Q954发射极电压升高,集电极电流增大,光耦器发光管亮度增强,其次组④、⑤阻值减小,TDA460l③脚电压下降,使脉宽变窄输出电压降低。当+111V电压下降时,过程与此相反,达到自动稳定输出的目的。
3.待机状态的控制
实现待机状态,各种机型有不同的方式。由于本机电源允许负载大范围变化,所以采取断开行振荡电源使行、场扫描停止工作的方式。
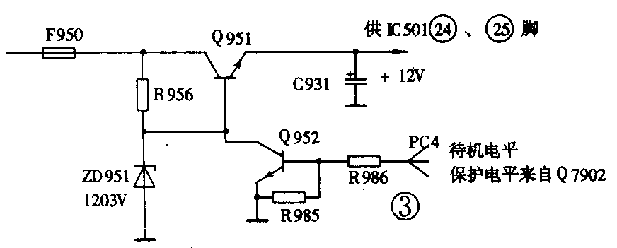
从开关电源输出的14.8V电压,进入由Q951、ZD951组成的12V输出的串稳电源,其输出供机内各集成电路的电源和IC501行振荡器的电源。Q952和Q955构成Q951的基极控制电路。当CPU①脚输出低电平时Q955截止,Q952由R986和R985得到高电平而导通,将Q951基极对地短路,则发射极输出为0V,IC501行振停止工作,整机为待机状态。有关电路见图3。当重按开机键时,CPU①脚为高电平,Q955导通,将Q952偏置对地短路,Q952截止,Q951恢复12V输出,整机处于工作状态。

二、检修流程与维修实例
本机中具有两种不同的保护电路:一是电源本身的保护如上述种种;二是行、场输出级的保护。电源保护的特征是全部次级无输出电压。行、场保护的特征是机心无12V电压,电源板上的F950熔断。此两点可判定故障源是否属电源本身。
1.电源故障的检查方式
在接通电源时次级各组均无输出,可确认故障在电源本身。但应排除各负载端的直流短路现象,如行输出管击穿,逆程电容击穿等。电源电路的检修流程如图4所示。

在按图4流程检查时,应拔去负载插头PB、PM和QW,同时将Q955的c、e极短接,R979断开,然后经调压器接入160V左右市电检查。
2.维修实例
例1:CMT-2518彩电无光,无声待机红灯亮,不能二次开机。
检查处理:CMT-2518与本机电源相同。红灯亮说明开关电源初级电路基本正常,开机盖查无12V输出,Q951基极为0V。查Q7902集电极低电平正常。故障范围限于ZD95l、R956、Q952。关机检测ZD951两端正反向电阻均为12Ω,断开ZD951测则良好。测Q951基极对地仍为12Ω,确认Q952击穿,断开测试证明判断正确。用2SC1815代换Q952后一切正常。
例2:CMT3300彩电接通电源无反应,检测开关电源次级各组均无输出,Q901集电极有280V。
检查处理:首先拔去电源输出插头,避免行输出级直接短路造成电源保护,然后断开R979瞬间开机,仍无+B输出。依次检测IC901各脚电压,发现①脚为2.4V,比正常偏低。为了判断是IC901损坏还是外电路元件的影响,断开C918再测①脚,①脚为4V,证明C918漏电,用R×100档检测其正反向电阻均为4k左右,用1μF/63V电容代换C918,输出电压完全正常。
例3:CMT3300彩电无光、无声,开机检查,F901熔断,Q901击穿,更换后开机仍无+B输出。
检查处理:根据经验G9PL机心上述故障属常见,究其原因多系光耦器IC902造成输出过压。在过压状态下该电源属间接保护;过压后Q906首先导通使+B短路,开关管的I\(_{c}\)增大,随之Ib也增大,由IC901⑦检测后切断⑧驱动脉冲。由于IC902工作不稳定,开机检查过程中经常出现上述Q901的过流,也极易使Q901瞬间损坏,先只更换Q901,开机电路仍呈过压保护状态,仍无输出,随后又用4N25代换IC902,再开机重调VR951,即可使+B输出正常。(郑国川)