编者按:为了进一步地促进科教兴农,促进电子技术在农业、农机上的不断推广和应用,应广大读者要求,本期特刊出几篇有关应用于农业、农机的小仪器的文章,以飨读者。
测定农田土壤湿度并进行合理的控制,是农业生产中的一项重要的增产措施。电阻法测定土壤湿度是国内外应用比较多的方法之一,本文介绍的是一种经过改进的“组合电阻式土壤湿度仪”。
测量原理
土壤湿度通常是指单位干土质量所含的水分质量的百分数,也叫绝对湿度。测量绝对湿度常用“土钻法”,即在田间钻取土样,经过称重,然后放在105℃烘烤箱内烘烤8~10小时,土壤样品恒重后,计算土壤样品烘烤前后的重量差(样品含水量)。取样品含水量与干土重量之比的百分数即为土壤的绝对湿度。本文介绍的温度仪测量土壤温度与“土钻法”相比,具有省时。省力、省电(不用取土、烘烤、称重),可以进行多点定位、连续监测等优点。
土壤通常是导电的,其电阻随水分含量变化而变化。为避免盐分以及电极与土壤接触状况不同的影响,通常用石膏和其它孔性物质做成湿度传感器。近来农科院气象研究所研究出一种测量土壤湿度的传感器,其外形见图1。它是将两种测量湿度范围不同的传感器,通过串、并联一个固定电阻,把它们组合在一起,并在外表包一层石膏,扩大湿度测量范围,减少了土壤盐分的干扰作用。

土壤湿度是在传感器与土壤处于水势平衡条件下进行测量的,通过测量传感器的电阻,再经湿度公式换算成土壤的绝对湿度。湿度公式为:
W=a·R\(^{-}\)0.23
式中W为土壤的绝对湿度;R为传感器电阻;a为修正系数。
由公式可知,测量土壤的绝对湿度就转化为测量传感器电阻。由于土壤水是有极分子,如果用直流电测量传感器电阻,在恒定电场作用下,发生电介质极化,产生极化电荷,影响测量的稳定性和精度,所以测量传感器电阻不能用直流电,而应该采用交流电。
测量电路
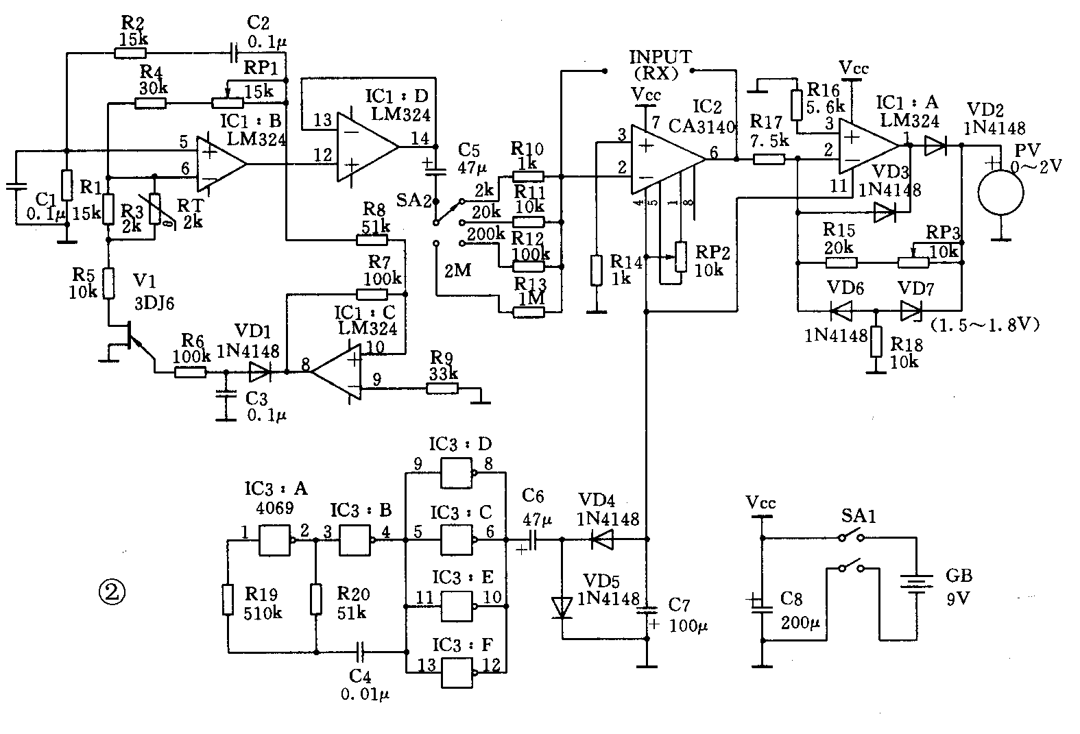
信号发生器由LM324中IC1:B、IC1:C、IC1:D三个运算放大器组成。IC1:B和电桥网络(R1、C1、R2、C2)组成文氏电桥正弦波振荡器,产生120Hz振荡频率,其频率由电桥网络的参数决定,输出信号电压大小由RP1调节。为提高电路的稳定性,采用了场效应管隐幅,电路由IC1:C、VDl、V1等组成。IC1:D组成电压跟随器,起着与测量电路之间的隔离作用。
测量电路是由运算放大器IC2等组成的常用电阻一电压变换电路。为保证高阻测量的精度,采用了高输入阻抗的运算放大器CA3140。SA2为测量换档开关,分为2k、20k、200k、2M四档。
整流电路是由运算放大器IC1:A和整流二极管VD2、VD3等组成的线性半波整流电路。把二极管置于运算放大器的反馈回路中,大大削减了由二极管正向压降、非线性伏安特性和温度等引起的误差,提高了非线性电路的精度。箝位电路由VD6、VD7、R18等组成,限幅电压为VD7稳定电压和VD6正向电压降之和。VD7可造稳压值在1.5~1.8V之间的稳压二极管。VD6、R18组成反向电流泄漏通路,减少了二极管反向电流对放大器运算精度的影响。
电压表可选用指针式电压表或数字式电压表,测量电压为0~2V。
负压发生器由六反相器CD4069等组成。CD4069产生一方波信号,经C6、VD5、VD4、C7组成的倍压整流电路输出负压,作为电路的负电源。电路正电源由电池供电,由于整个电路耗电很小,电池可选用9V叠层电池。
电路中除对R10、R11、R12、R13四个电阻误差要求小于1%外,其它元器件没有特殊要求。电路安装完毕,检查无误后即可通电调试。
(1)首先调整RP1,使信号发生器输出信号为1.5V(可用万用表交流电压档测量)。信号频率没有严格要求,只要元件C1、C2、R1、R2按电路图标注值安装即可。
(2)把换档开并SA2拨置2k档,输入端(INPUT)接入1k或2k的标准电阻(最好用0.1级的电阻箱), 调整RP3,使电压表显示为1V或2V。
(3)短接输入端(INPUT),调整RP2,使电压表显示值为0。
反复(2)、(3)两项调整。当采用指针式电压表时,应检测电压表的分度值,分度值误差过大时(一般是电压表线性误差过大引起),应更换电压表。调整完毕,仪器就可以使用了。当换档开关SA2拨置2k档时,电压表的满刻度值对应2kΩ;当拨置20k档时,满刻度值对应20kΩ。
使用
(1)埋设传感器
将传感器在水中浸泡约2分钟后,埋入需监测的土壤中,注意将传感器附近外围的土壤略加压实,有条件可进行一次灌水,使传感器与土壤接触良好,加快它们之间的平衡。
(2)测定传感器的参数a
等传感器与土壤水分状态达到平衡后(一般在灌水后1~2天),可进行传感器参数a的测定。用该仪器测量传感器的电阻为R1,同时在传感器附近取土,用“土钻法”(如前所述)测量土壤的温度为W1,即W=W1、R=R1。将W1、R1分别代入湿度公式,则该传感器的参数可由下式求得
a=W1·R1\(^{0}\).23
(3)测量土壤湿度
测量土壤湿度时,只需把参数a以及测量传感器所得到的电阻值代入温度公式换算成温度,该湿度就是传感器附近土壤的湿度。本仪器对土壤水分变化的灵敏度较高,一般情况下,在农田土壤上层每隔24小时就能监测到土壤水分明显变化,在土壤水分变化大的季节,每隔一小时也能监测到土壤水分明显变化。
本仪器除了可进行农田土壤水分的监测外,还可以进行盆栽、温室土壤水分的监测。仪器稍加改进,还可以进行土壤水分的自动监测,实现自动灌溉。根据需要可多处埋设传感器,进行多点监测。(巫国栋)

