TV-1位移振动传感器的外形见图1,其特点是不受损动方向的限制,无论上、下、左、右、前、后方向,其感知灵敏度均相同,所以该传感器广泛应用于汽车、摩托车、自行车、及贵重物品的防盗报警器上。

TV-1型位移振动传感器由内部电路、外壳、引出线等构成。外壳作为一极,可用点焊或弹性夹把传感器固定在电路板上。
该传感器的常态是“开”,如任何一个方向发生振动,传感器的工作状态将会发生变化,立即有信号输出,振动停止,则回到“开”的状态。
本传感器按灵敏度高低分为多个品种,用户可根据需要选用。TV-1型传感器的主要特性见附表。
附 表
参数名称 耐压 触点电流 闭合电阻 动作振荡频率 振幅 环境温度
参数值 >220V >0.5Ω 1~25Hz >10cm -30~+70℃
下面介绍两个应用实例。
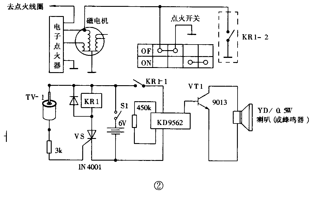
1.摩托车防盗报警器

电路如图2所示。图中S1为报警器电源开关,TV-1为位移振动传感器。摩托车停放时用单脚支架将车放稳后,将S1闭合,防盗器就处于工作状态。当有人晃动摩托车或移动摩托车本身时,TV-1就动作,发出信号使单向可控硅VS导通,继电器KR1动作,其触点KR1-1闭合,报警器就立即发出响亮的报警声。直至主人发觉后,断开S1,报警声停止。还可利用另一组触点KR1-2使摩托车在报警的同时无法启动。只要把磁电机点火线圈绕组输出端(一般与点火开关相连接)接在触点KR1-2的一端,另一端搭铁(接地)即可。
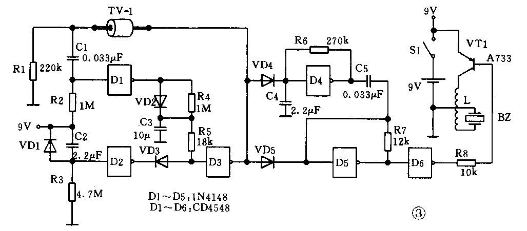
2.固定物防盗报警器
电路如图3所示,其中D1~D6为集成电路CD4548中的6个门电路。

电路接通后,电容C2被充电,使D2输出维持低电平约10秒钟。此时由D4、D5构成的振荡器停振,压电片BZ不发声。该段时间为开机延时,以便让主人做好防盗报警器的放置工作。当C2充电结束,D2输出高电平,电路即进入警戒状态。此时由于TV-1位移振动传感器处于静态,D1输出低电平,电路不报警。当TV-1受到振动、移动时,传感器状态发生变化,输出信号使D1输出高电平。经VD2给C3快速充电,使D3输出低电平,D4、D5组成的振荡器起振,经D6、VT1驱动压电片BZ发出报警声。当时即使传感器恢复到静态,由于C3的储能作用,电路仍会持续报警十几秒。若再次触发电路会再次报警。图中L是升压电感,S1是锁控开关,由随机配带的钥匙开启或关闭。
固定物报警器外形尺寸为75×45×35mm。内置一个9V叠层电池,适于电视机、录音机等固定物的防盗报警。也可作出差旅行贵重物品的防盗报警。
在安装焊接TV-1型传感器时,切勿使用大功率烙铁。另注意尽量不要剪短引线,以免损坏内部结构。(康锡斌)