AP501语音型儿童数学电脑是最新一代教育性益智产品,其核心部分是一片集CPU、语音合成技术和小学初级数学教学成果为一体的单片集成电路HY4803、它将上万道优秀的小学初级数学练习题、少儿数学教育软件及相关的语音内容固化在半导体存储器ROM中,再配接图案形象、生动的新潮键盘和LED液晶显示屏,组成最小系统的专用单片计算机—“会说话”的儿童数学电脑。图1是其外形示意图。该机融智能性、教育性、趣味性于一炉,操作简单、携带方便,音画结合,寓教于乐,对儿童思维和智力的早期开发锻炼有一定帮助,最适合幼儿园大班、小学四年级以下的少年儿童使用,被称为不拿工资、忠于职守的“随身数学教师”。

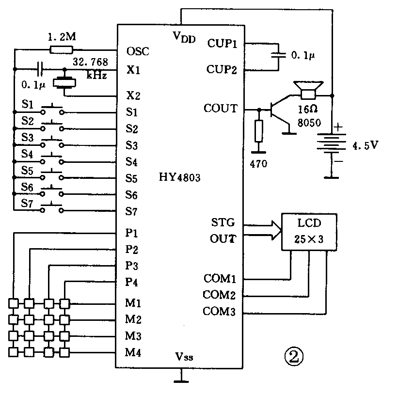
图2是HY4803的电原理图。HY4803的行、列输出端P1~P4与M1~M4构成+、-、×、÷、=及0~9等矩阵键盘。图2中按键S1~S7主要功能简介:S1-“ON”,电源开;S2-“OFF”,电源关;S3—练习一:玩者出题键。按下S3,电脑便发出“请出题”,这时即可由自己或家长从键盘输入题目,进行练习;S4—练习二:电脑出题键。按下S4,电脑发出“请选一种运算符号”的话音,由操作者在+、-、×、÷中任选一种运算方式,这时电脑便自动出题,并在显示屏上显示。SS—练习三:综合测验键。按下S5,电脑会随机将四则运算(+、-、×、÷)混合题逐题列于显示屏上,供操作者练习,加大训练力度;S6—练习四:填运算符号键。按下S6,电脑显示屏会自动显示一道运算题目及答案,由操作者输入运算符号(+、-、×、÷)。该练习可训练和提高学生的综合运算能力;S7—三级难度选择键。可选择三种难度不同的题目,供不同程度的学生练习。

此外,该机还具有自动评分功能,每连续做完10道题目,自动显示得分结果,成绩优良者,可自动增加难度,还可随时修改输入数字及三分钟自动关机等功能。如果将图2的刺叭端加装一个插座,使用时可外接带功放的音箱,这样便成了一种非常新颖实用的课堂辅助教具,有兴趣者不妨一试。(王南阳)