(黄绍候)本文介绍Power集成电路公司采用三端高压开关集成器件生产的脉宽调制(PWM)型高压开关电源。该电源电路极其简单,制作容易,可靠性高,很适合电源生产厂家作换代产品或开发成特殊用途的电源。
一、PWR系列开关电源的特点
PWR系列开关电源是1994年Power公司推出的电源新产品,采用的主要器件是一种新型PWR- TOP系列三端高压开关器件,具体型号有PWR-TOP100~104及PWR-TOP200~204。器件内集成有振荡器、脉宽调制器、电源保护控制电路、启动电路和V\(_{DS}\)>700V的MOS型场效应功率管等。其封装为TO-220,如图1所示。为了便于记忆,三个引脚借用场效应管引脚名称,分别命名为源极端(SOURCE)、漏极端(DRAIN)和控制端(CONTROL)。

上述三端高压开关器件,其漏极端D可承受的工作电压很高,而其正常工作电源范围宽,所以用这种器件设计的开关电源很容易对交流市电(220/11050/60Hz)进行变换,输出各种直流电压(稳压)。现有的开关电源系列产品按所使用的三端高压开关器件不同可分为PWR100~104和PWR200~204,其主要特性和输出功率如表1和表2所示。该开关电源特性除表中所列外,还具有以下特点:1、元件少。用三端高压开关设计的开关电源,因三端器件内部已集成了各种功能电路,所以附加的阻容元件极少,只需配上小体积的脉冲高频隔离变压器、整流滤波器和简单的控制电路,即可完成电源的稳压功能。2、价位低。由于PWR系列开关电源电路简单,外配的少量元件都是通用元件,印制板也是单面板,所以电源成本较低,可列为低价位的高可靠产品。3、效率高,体积小。用三端高压开关制成的开关电源,其电源效率可达87~90%之间,很适合作为全天候工作的工程系统及体积要求小的仪器设备,作固体模块电源也方便。4、全保护功能。该电源保护功能齐全,包括有输出端短路保护、输入端功率限流、功率器件热保护等功能,所以该电源工作可靠性很高。


Power公司的三端高压开关器件,除了用于通用开关电源外,还可用于特殊电源的新品开发。已开发的新品有下列几种:1、家用或商店用的小型霓虹灯高压电源。2、高可靠日光灯电子镇流器。3、高可靠各类AC/ DC固体模块式电源系列。除此之外,还可开发镉镍电池恒流、恒功率自动充电器以及各种高频电源等。
二、PWR200型开关电源
图2是用三端高压开关器件PWR-TP200设计的5V开关电源。电路中略去了交流高压整流电路,实际使用时只需配上整流滤波电路,就可使电源在220V的交流市电中工作。这里加在AB端的输入直流电压为95~375V,输出电压(稳压)5V,输出功率5W。若要增加输出功率,只需将脉冲变压器数据略加调整,电路的输出功率就可达到25W。

电路工作原理:从图2可见,该电路是由三端高压开关器件、脉冲变压器T1200、低压整流和检测电路等组成。变压器T1200有三个绕组:初级绕组(130匝)的2端与三端器件的漏极D相连,1端接高压输入的A端,从而形成高频高压脉冲开关变换的主回路;次级绕组(8、5端)是初级的高频脉冲电压经隔离后的低压绕组输出,再经VD4(肖特基二极管)整流,电容器C3一次滤波和L1、C4的二次滤波,最后输出5V直流电压;第三个绕组(3、4端)是稳压功能的检测绕组,它两端的平均变化电压经R1和VD3整流后直接送到三端开关的控制端C。该控制信号起两个作用:1.电源起动和关闭保护功能。2.控制内部脉冲的占空比达到输出电压的稳定。三端的源极端S接输入端零电位。
图2元件仅12个,是采用三端高压开关设计的开关电源中最简单的电路。由图2可见,脉冲变压器的设计占了主导地位,输出电压与变压器边比有关,要改变输出电压,变压器的边比也应变化。图3为变压器T1200-2的电路图。如将图2电路中变压器T1200换成T1200-2,该电源就变成12V输出的稳压电源。实际上T1200与T1200-2仅仅是次级绕组8、5端从10匝变成了23匝,其它绕组数据不变。脉冲变压器的设计和绕制都很考究,甚至是专门的课题。变压器的输出电压不仅与边比有关,而且与输入电压和脉冲的占空比有关,为了方便读者了解变压器,给出下列公式供设计参考:
其中N\(_{p}\)代表初级绕组匝数,Ns代表次级绕组匝数,V\(_{min}\)代表输入最低电压, V0代表输出电压, D\(_{max}\)代表脉冲占空比的最大值(一般可取50%)。

这里,由于变压器处于高频(约100kHz)高压开关状态,变压器工作时,由于电感的自感电动势和自身存在的分布电容,会在初级端产生很高的尖峰电压和振铃电压。为了抑制上述电压,可在初级绕组上并联VD1、VD2稳压保护二极管。图2中已标出选择VD1、VD2的最佳型号参数。
5V电源的控制电路,是由变压器偏置绕组(4、3)端)、限流电阻R1、整流二极管VD3和起动电容C2组成。三端控制的外挂信号是电流信号。控制的最大电流约2.5mA,该电流可线性控制三端的脉冲占空比,电流小时脉冲占空比大,最大电流时脉冲占空比最小。电阻R1是限制偏值电压输出最大电流的,所以变压器偏值绕组电压没有严格规定,必要时可通过 R1进行调整。当电源 5V输出端因多种原因引起输出电压增加时(如输入电压增高),偏置绕组电压也跟着增大,加到三端控制端电流也相应增大,此时脉冲占空比减小,从而调整输出端电压下降,达到稳压目的,反之亦然。该电源由于控制信号未从输出端取出误差变化量,而是间接从偏置绕组取的检测信号,所以负载稳压性能不太高,约为±4%。要提高负载稳压性能,可以用图4的偏置电路代替图2的偏置电路,可将负载稳压性能提高到±2%。在图4电路中,由于增加了偏置电压(从约6V增加到50V)和采用了稳压二极管,使控制电路灵敏度提高,负载稳压性能得到改善。

该电路制作时,只要按照图中标示的元器件仔细装配无误,毋需调试即可正常工作。
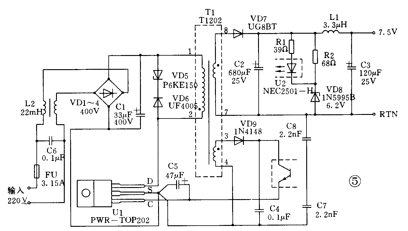
三、PWR202A型开关电源
图5是用三端高压开关器件PWR-TOP202设计的7.5V、输出功率30W的开关电源。该电路的基本工作原理与图2电路相似,只是输入端增加了整流电路。采用光电耦合器件,直接从输出瑞7.5V取出负载电压的变化信号加到三端的控制端,达到稳压目的,并可使灵敏度大大提高,负载稳压性能可达±1%,输入电压变化(85~265的稳压性能可达±0.5%。其中变压器偏置绕组(3、4端)的输出电压仅供光耦合器件所需直流工作电压。由于变压器T1工作在高压高频开关状态,加上变压器自身的分布电容,很容易在变压器输出端形成干扰的共模电流。电路中附加了电容C7、C8,可以大大抑制上述的干扰电流。该电路还可改进,使电源具有软启动功能,方法是在VD8两端并上一个4.7~47μF的电容器,即可达到软启动目的,电容越大启动时间越长。

