随着现代电子技术的飞速发展,具有效率高、体积小、重量轻等特点的开关电源已得到很大的普及,并向模块化和大容量方面发展。SG3525A是一种应用较普遍的PWM(脉宽调制式)开关电源控制电路。
SG3525A电路与早期的PWM电路相比,功能比较完整,应用很方便。它的开关频率较高,输出电路的结构(图腾柱式)适应新型的功率开关MOS管,便于开关电源高频化,小型化。
功能介绍
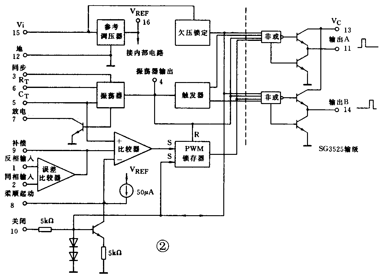
SG3525A电路采用16脚双列直插式封装,外形见图1。它的内部设置了PWM电路的全部功能和较完善的支持电路,详见图2。下面简要介绍一下基本功能。


1.误差放大器将稳压电源输出端的误差信号放大后送到比较器的反向输入端,与来自振荡器的斜波电压做比较。比较器输出的是方波脉冲,这个脉冲用来控制SG3525A内部输出功率管的占空比。误差放大器输出的电平,反映了功率管的导通脉冲宽度。误差放大器的供电电压等于SG3525A的输入电压V\(_{i}\),这样就扩展了误差放大器的共模和差模输入范围。
这个电路的比较器增加了一个反相输入端用于关断电路,可以避免关断电路对误差放大器的影响。
2.锁存器的作用是保证每个工作周期只有从比较器来的单脉冲能够输出到功率电路对而误差放大器上的噪声,振铃,以及整个系统的振荡都被消除掉。锁存器的复位由振荡器的时钟完成。
3.SG3525A的振荡器时基电容C\(_{T}\)的放电电路与充电电路是分开的。放电是通过外接电阻RD至电路的7脚(见图1),改变R\(_{D}\)的阻值就改变了CT的放电时间,也就是调整了电路的死区时间,它的设置是为了保证输出端的功率管不发生共同导通。C\(_{T}\)的充电是由接在6脚的RT阻值决定的。整个电路的振荡频率由下式决定:f=1/C\(_{T}\) (0.7RT+3R\(_{D}\))。电路的3脚为外同步端。
4.图腾柱式的输出结构是SG3525A的重要改进,它适用于快速驱动N沟道功率MOS管,最大驱动能力为500mA。
5.启动与关断电路是支持电路中不可少的。启动的过程是通过欠压锁定电路来控制的。
当输入电压V\(_{i}\)<8V时,欠压锁定电路使输出保持关断。Vi>8V时,电路开始工作。当外界电压波动,使V\(_{i}\)从大于8V下降到7.5V时欠压锁定电路重新工作,切断输出。0.5V的滞后电压用以消除阈值处的振荡。电路的8脚为软启动端,外接电容CSS。C\(_{SS}\)由电路内部50μA的恒流源充电。随着电容上电压的上升,输出端的占空比将由0达到最大值。软启动时间t=(2.5V/50μA)·CSS。
电路的10脚为关断控制端,它包含了逐个脉冲电流限制和直流输出电流限制。切断阈值为0.8V。如果10脚控制信号时间较长,则软启动电容放电通过内部一只晶体管),整个电路将重新启动。
应用介绍
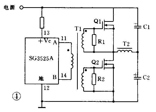
将MOS功率管作SG3525A的外部功率推动,可使开关电源变得简单一些。图3为用于低输入电压的推挽式变换器的示意电路,SG3525的驱动电压幅度,推拉电流能力都与MOS功率管相适应。图4为主要用于高输入电压的半桥式变换器示意电路,它的驱动变压器T1不用中心抽头,方便地实现了电平位移和与主电路隔离。图5为用双极型器件的推挽式变换器示意图。由于双极型功率管在开关状态下应用β值较小,所以这种电路的输出功率会小一些。



应用实例
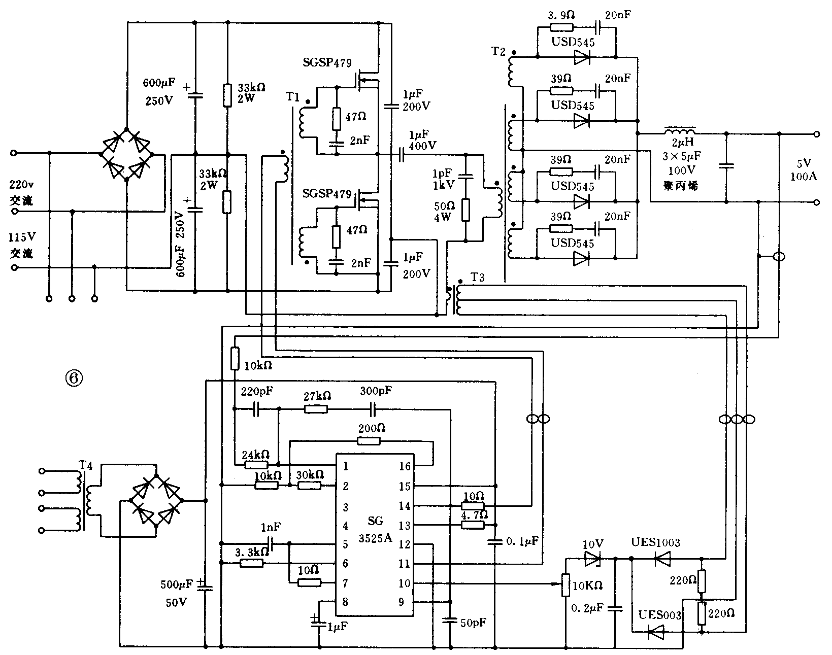
图6为一个500瓦半桥式开关电源实例。此例中输入电压为交流220V或110V。整流后的脉动直流经过两只串联的高压电容滤波,供给两只功率MOS管。滤波后的直流电压为310V左右,功率变压器T2接在两只电容和两只MOS管的中点上,变换器工作时,T2的初级线圈将得到150V左右的方波电压,频率为f/2。T2的初级线圈上并联一个1pF电容和50Ω电阻组成的RC吸收回路,它们的作用是吸收因变压器漏感产生的尖峰电压,同时它们也改变了功率MOS管关断时的伏安特性,从而减小了关断损耗,因此RC吸收回路兼有抑制尖峰电压和修正伏安特性双重功能,是PWM稳压电源必不可少的器件。

与T2相串联的T3作为保护电路的取样电流互感器。它从T2中抽取功率管的电流取样经过整流滤波送到SG3525A的关断端(10脚)。当MOS管中电流过大时,将会启动关断电路,达到保护功率管不受损坏的目的。
功率变压器T2的次级由两组全波整流电路并联,经电感电容滤波后提供5V/100A的电流。SG3525A的供电压为12V~15V,由一只小工频变压器T4提供。
此电路中驱动变压器T1可用日本TDK公司生产的PC40材料,RM5型磁性材料,功率变压器T2可用TDK公司生产的PC40材料,PQ40磁性材料。工作频率可选100kHz。功率MOS管可采用美国哈里斯公司生产的IRFP460。整个电路结构简单,重量轻,体积小、效率高,它属于当前流行的电路结构。
本文介绍的SG3525A电路为民用品,它对应的工业品和军用品的型号分别为SG2525A和SG1525A。其详细标准可向北京半导体器件五厂微电子所咨询。(王允和)
