在检修夏普系列录像机中,总结了几例典型故障,现介绍如下。
实例一:机型:VC-K89录像机
故障现象:卡拉OK演唱后,拔掉话筒重放录像带,经常能听到“喀、喀”干扰声,但图像始终正常。
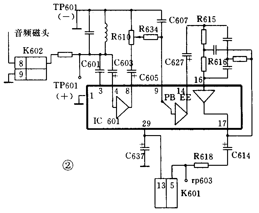
分析与检修:根据故障现象,此故障与卡拉OK电路有关。根据卡拉OK录像机的基本原理可知,在拔掉话筒后,卡拉OK电路通道应短接,以禁止不必要的噪声干扰正常音频重放通路,不同型号的录像机所采用的方法可能不同,但都必须实现这一目的。夏普VC-K89录像机采用话筒输入静噪控制电路来实现切断卡拉OK电路这一目的。有关电路如图1所示。

在VC-K89录像机的两个话筒插座上,分别设置有一个开关,两个话筒的开关串接后接地。当未插入话筒时,两个开关均是闭合的,故Q6501基极经R6501接地。由于Q6501基极电位很低,故+7V电压通过Q6501、R6512送到Q6502的基极,使其导通。这样就把话筒回声混合放大集成电路的输出端(IC6501⑦脚)短接到地,从而抑制了话筒与回声信号或卡拉OK电路感应的干扰声进入重放音频通道。当用户要进行卡拉OK演唱时,插入一只话筒或同时插入两只话筒,均会使话筒开关顶开,这样Q6501基极与地断开,升为高电平,从而导致Q6501、Q6502截止,IC6501⑦脚输出的话筒与回响信号就可送到音频输出放大集成电路IC6502。
根据上述电路分析,首先怀疑话筒插座上的这两个开关,拔掉插座TE.DA,用万用表欧姆档检查插座TE.DA与地之间阻值,接近0Ω;用话筒分别插入话筒插座,然后再拨出,观察其阻值是否从∞→0Ω,或从0Ω∞→∞。经过反复试验,确认开关1有时在话筒拔出后,没能完全闭合。从万用表表头读值上可知,此时阻值仍有几百兆欧电阻,从而导致Q6501与Q6502仍处在截止状态,在拔出话筒后,并没有切断IC6501⑦脚的输出。由于感应了外界杂散信号,导致干扰信号混入音频输出电路,产生上述故障。仔细修整话筒1开关后,故障排除。
实例二机型:VC-790E
故障现象:重放时图像始终正常,但伴音时大时小,并经常伴有“喀、喀”声。
分析与检修:重放时伴音时大时小,但没有失真或变调,说明系统控制电路和伺服系统工作基本正常,故障可能在重放音频电路。
首先用带AV接口彩电监所录像机音频输出插座送出的音频信号,故障现象依旧,因此排除了射频变换器不良的可能性。把重点放在检查主板上的音频重放电路。有关电路如图2所示。

音频磁头拾取的音频信号经插座K602⑧脚,由C603耦合送到IC601④脚,经放大和频率均衡从IC601⑧脚输出,再经重放电平调整电阻R610后从IC601⑨脚输入。该信号通过重放开关后,进行线性放大,从IC601输出,并经IC601外电路频率补偿网络后,再送入IC601脚放大,然后再从IC601脚输出,并通过插座K601⑤脚送到主电路板。该信号在主电路板分两路:一路送到音频输出插座;另一路送到射频变换器②脚,与视频信号一起调制成射频信号。
为此检查IC601有关管脚直流电压,IC601有关管脚直流电压正常值如下表所示:
IC601管脚 l 3 4 8 9 14 16 17 28
重放直流电压(V) 0 0 1.4 2 0 4.7 1.6 4.2 9
经检查,故障机IC601与音频重放有关的管脚直流电压同上表基本相符。但在检查IC601⑨脚时,发现声音变大,考虑到IC601⑨、⑧脚之间接有一个重放电平调整电位器R610,故怀疑它可能有问题。用改锥细调R610,音量突然变大,松开改锥监听声音,却时大时小。用手捏住R610,能保持较长时间的正常音量,因此断定R6lQ不良。R610阻值为10kΩ,换上新品后,重放图像伴音质量较好的磁带,调整R610,使重放音频音量最大,长时间观察,再无上述故障现象出现。当然,调整R610,严格地说,要使用标准测试带和真空管电压表(VTVM)、其调整方法如下:将VTVM电压表接在音频输出插座,重放标准测试带中的1kHz音频信号,调整R610,使其输出电平为-9±ldB,然后,用烤漆封固R610。
实例三 机型:VC—789ET
故障现象:该机新购不久即出现重放某些录像带时,中途突然停止,并转为快速倒带;有时磁带刚推入,重放图像还未出现时,就自动起带。
分析与检修:为了区分是录像机故障,还是磁带毛病,把产生上述怪现象的磁带放在松下NV-G12、NV—L15上重放均正常,因此断定录像带没问题,故障可能在保护电路中。经仔细观察发现,上述故障是因带头带尾误动作引起的。因为磁带某处磁粉层可能较薄,阻光性差,带尾检测光敏管在带头检测光敏管之先检测到传感发光二极管的光线(这是由机械结构设计决定的),系统控制电路误以为磁带已走到带尾而发出快速倒带的错误指令。如果整盘磁带磁粉层都较薄(伪劣磁带居多),磁带一推入录像机,磁带经加载机构加载到位时,录像机带头带尾检测光敏管都同时接收到传感发光二极管的光线,系统微处理器即发出指令将磁带弹出。要排除这一故障,可在带头带尾检测光敏管安装孔的表面上粘上一小块透明纸,以降低光敏管的感光灵敏度。但不能粘的太厚,否则会丧失带头、带尾检测功能。
严格地讲,此例并非录像机故障,只不过录像机的光敏管灵敏度设计偏高而已致使质量略逊的磁带无法正常工作。
实例四 机型:VC-A506D
故障现象:正常工作10几分钟以后,显示屏逐渐暗下来,此时录像机仍可进行重放或记录,但若接收电视节目,则图像、伴音均失去。
分析与检修;首先抓住显示屏由亮到不亮这一现象来分析。显示屏不亮一般有两个原因:一是微处理器IC5001(RH—IX0455GE22)不良;二是电真空荧光屏无工作电压。由于故障现象发生后,不能正常接收电视频道的节目,从而排除了第二种原因。
IC5001除了承担操作、定时、显示任务外,还承担由电视信号调谐、接收、控制任务。IC5001正常工作的几个基本条件为:(1)IC5001①脚应有5V电压供给;(2)IC5001应良好接地;(3)IC5001应有复位脉冲;(4)IC5001系统时钟正常;(5)与系统微处理器IC801能正常通讯。
由于在故障现象出现时,仍能维持正常的重放/记录工作方式,因而均可排除上述异常的可能性。
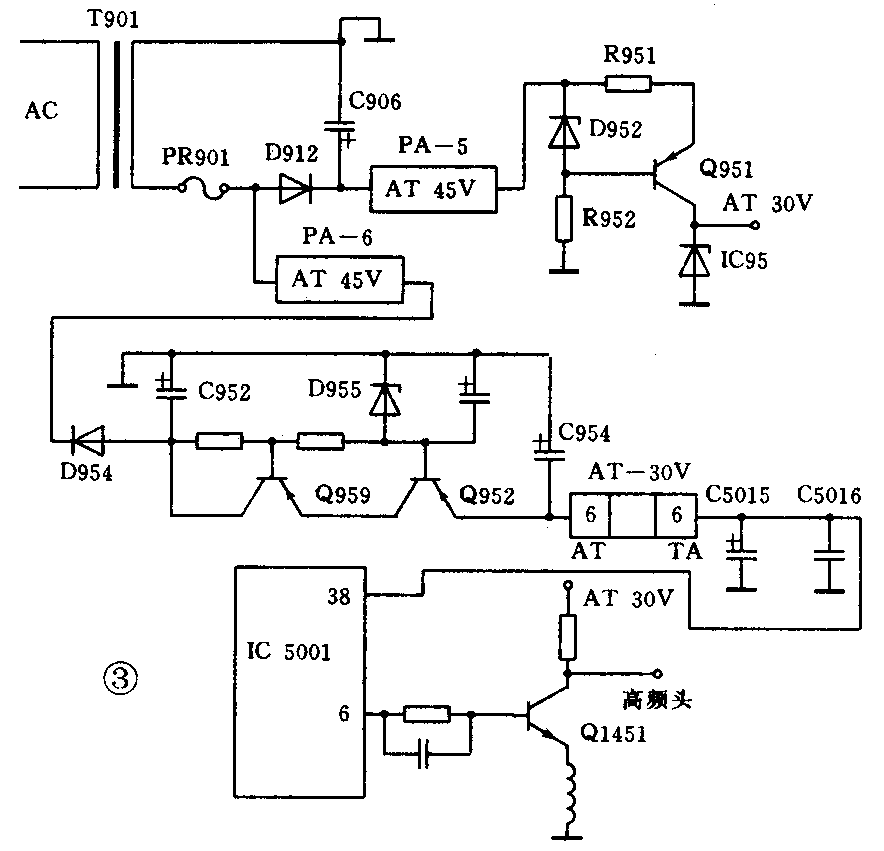
当测量IC5001脚时,发现其直流电压约为6V,正常值应为-30V。该电压是电真空荧光屏DG5001正常工作的一个条件。此电压的大幅度下跌。必然造成DG5001无灯丝电压,因为DG5001①、②、灯丝电压为3.7V,是由-30V箝位控制的。DG5001无灯丝电压,自然显示屏不亮。AT-30V电压不正常,有两种可能性:(1) IC5001脚内部局部短路;(2)AT-30V供电端输出电压不正常。一般情况下,(1)的可能性比(2)小得多。因此重点检查AT-30V。有关电路如图3所示。

T901次级绕组4的交流电压经PR901、插座PA⑥脚进入整流二极管D954,经D954负半波整流和C952滤波后,再由Q959、Q952串联调整电路稳压成AT-30V电压,通过插座AT⑥脚送入IC5001脚
监测插座PA⑥脚,交流电压约为10V,因此怀疑PR901不良。PR901为保险丝电阻,用手触摸,烫手,焊下检查其阻值,约为3.7kΩ,正常值应为6.8Ω,更换新品后,重新开机,故障排除。但几天后,重新出现上述故障现象。由于有了一次经验,因此焊下PR901检查,发现其用值已变大,可见该故障决非PR901偶尔失效所致。因此,逐个检查二极管D954、D955,无异常。用电容并接法检查C952、C953、C954、C5015、C5016,最后发现C5016不良,更换C5016后,故障彻底排除。
本故障是由于C5015漏电,造成AT30V电压下跌,由于不是完全短路,还没有足够大的电流使PR901熔断,因此还能维持开机10几分钟的显示。那么是什么原因造成收不到电视信号呢?从图3可知,PR901输出的交流电压经D912半波整流、C906滤波,从插座PA⑤脚输出到调整管Q951,Q951和IC95输出AT30V。AV30V电压是调谐电路Q1451的工作电压,本故障引起AT30V下跌,因而Q1451也无法正常输出0~30VP-P的调谐电压给高频头,电视信号自然也收不到。
实例五 机型:VC-508
故障现象:磁带推入带仓后,磁鼓转动。在穿带结束后,主导轴快转,收带盘同时也快速收带,约2秒左右,自动保护停机,磁带松弛。重新开关机一次,录像机又把松弛的磁带卷绕回磁带盒内,并进入重放,约2秒左右,又保护停机,重新拔插电源插头后,录像机恢复正常使用。每次使用均要经过此过程。
从本例故障现象看,应先从系统控制和伺服系统入手检查。
该机的主导轴伺服和鼓电机伺服均由大规模集成电路IC701完成。主导轴伺服误差电压由IC702控制,并从其脚输出,送至主导轴电机驱动集成电路M52440SP的,鼓电机伺服误差电压则由IC701⑧脚送入M51721ATL③脚。
按下重放键,磁鼓旋转,测得IC701⑧脚直流电压为2.3V,但瞬间又跌落到0V,此时磁鼓停转,拔掉IC701磁鼓驱动集成电路所在电路板之间的连接插座ME,然后再监测IC701⑧脚仍为0V,故怀疑IC701,静态测量IC701在路正、反向阻值与正常值相符,因而怀疑IC701在每次开机时没有建立正常的工作方式,经过分析电路原理,发现IC701正常工作方式的建立与色度副载波4.43MHz有关,放在故障现象出现之前,用示波器监测IC701的4.43MHz信号,在开机时,发现该信号不存在。
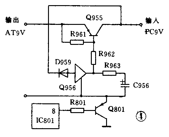
众所周知,4.43MHz信号是由色度处理电路产生的,找到Y/C电路板上的Q502,监测Q502基极与发射极间的4.43MHz信号,不存在,用万用表监测Q502集电极的9V工作电压为0V。然后沿路检查插头CB脚,发现无PC9V电压送入。PC9V电压有关电路如图4所示。

Q955是副电源PC9V的开关调整管,当插上录像机电源插头时,主电源板输出的AT9V电压加至Q955发射极,同时经R961送至Q955基极。由于Q956截止,故此时Q955截止,Q955集电极无PC9V输出。当按下录像机电源开关时,系统微处理器⑧脚输出低电平控制指令,使Q801导通,C956对地瞬间放电,让Q955基极电压急剧下降,Q955导通,因而Q955集电极输出9V电压。此时Q956基极也转为高电位(约4.7V左右),Q956导通,以保证Q955持续保持导通状态,从而保证了在正常工作期间,Q955均有PC9V电压输出。
监测系统微处理器IC801⑧脚,在开机后,有低电平控制指令输出,说明故障发生在副电源电路上。经查D959性能变劣,这使得Q956基极无正常的4.6V电压,从而造成Q956集电极为高电平,进而使Q955截止,无PC9V电压输出,色度处理电路无法正常工作,伺服电路工作紊乱。用-5.6V稳压管替换D959,故障现象排除。
色度处理电路工作不正常,能导致伺服电路工作紊乱,这一特点,应引起检修者注意。
实例六 机型:VC—K88
故障现象:录像机有时能正常工作;有时磁带无法推入,且显示屏出现一个小短横符号。
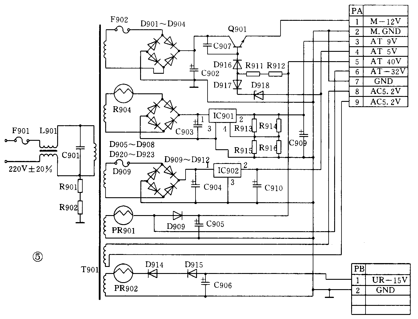
分析与检修:由于磁带无法推入,所以首先检查带仓电机供电电压,结果发现该电压在故障出现时失去。VC-K88电源电路如图5所示。该电路共输出6组电源电压,M12V,AT9V,AT40V.AT-32V,AC5.2V,UR-15V。其中M12V电压主要为磁鼓、主导轴电机、带仓电机及螺线管等供电;AT9V经二次稳压后作为系统微处理器、射频、定时/操作电路供电电压;AT40V供调谐电路使用;AT—32V经Q959、Q952、P955稳压获得AT-30V电压供定时/操作微处理器使用。AC5.2V为多功能显示屏灯丝电压;UR-15V送到卡拉OK电路板上。

由于显示屏显示正常,说明电源电路及主路板上的AT5V,AT-32V,AC5.2V等电压正常,而AT40,UR-15V电压与装带工作没有关系,因此怀疑对象是M12V。当故障现象出现时,监测M12V电压为OV,用万用表检查它们之间的阻值,证实有时通时不通的问题、经查为AP①脚连线接触不良,修整后,故障排除。
本故障是由于M12V电压有时失去而造成的,这时带仓电机不工作,磁带无法正常进入带仓。从这例还可获得如下结论:如果磁带推入带仓时,没有感觉到有什么阻力却不能下载,说明电路有故障,而不是机械性故障。当然这例故障还有一些特征,即推入磁带时听不到带仓电机的转动声,且显示屏出现一短横线符号,正常时应显示五段短横线。(卞德森)