松下公司“创造AV新潮流”的新潮一族TC-2188/S/M/2588型彩电曾在我国市场上风靡一时,销售量较大,该机采用C150机心,是松下公司针对中国市场开发的一种新型机心,可接收中国及香港地区广播电视节目(PAL-D&I)。该机设有一路AV输入接口,可播放 NTSC(PAL-60、NTSC3.58/NTSC4.43)录像带或激光视盘(影碟)等。机心采用电压合成调谐方式红外遥控系统,可选30台电视节目。主电路采用东芝新两片VCD(VIDEO/CHROMA/DEFLECTION)IC-TA8844N,具有较高的图像清晰度。电路结构简洁,性能优良,是21英寸机中的上品,其电源采用日本SANKEN(三肯)公司开关电源专用厚膜IC-STR-S6307及东芝公司误差效大专用IC-51854,其完整的电路原理图如图1所示。

该电源是一个隔离型并联自激开关电源。在交流输入电压AC110~240V范围内均能正常工作,其三组输出电压如下:(1)S1-S2:+115V,行扫描供电电压;(2)S3-S4:+16V,伴音低效供电电压。该电压经稳压后还提供通道用+12V和遥控电路用+5V电压;(3)S1-S5:+60V,提供待机状态下遥控电路的供电电压。
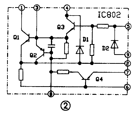
为了分析电路方便,我们将IC802的内部等效电路给出,见图2。下面分别描述各部分电路的工作原理。

一、振荡电路
振荡电路由启动电阻、正反馈回路及IC802内部的开关管Q1组成,如图3所示。R805、R806为启动电阻,提供开关管Q1基极启动电流(约2mA),C811、R807与开关变压器T801的初级激励绕组BI-B2及开关管Q1的be结组成正反馈回路,提供间歇振荡正反馈电压。

当电源开关接通时,交流220V电网电压经电磁兼容(EMC)滤波器、桥式全波整流器.在电容C809上得到约+300V的直流电压Vi,该电压一路经开关变压器T801的初级绕组P1-P2加至Q1的集电极,另一路经R805、R806加至Q1的基极,使Q1导通,在初级绕组P1-P2中产生电流ip,同时在激励绕组中产生电压Vd=(Nd/NP)Vi,这一电压经R807、C811加至Q1基极使Q1进一步导通迅速进入并保持饱和导通状态,此时次级负载绕组感生电压的方向为S2→S1,整流二极管处于反偏截止状态。ip以Vi/Lp的斜率线性增长。变压器储能、Vd经电阻R807向C811充电,充电电流即为Q1的基极电流。随着时间增长,这一电流逐渐减小。经时间Ton后,ib=ip/β,ip增大到极限值,ib无法维持ip的继续增长,则Vp、Vd减小。由于反馈回路的正反馈作用,ip将减小,使感生电压极性反转。反转的感生电压-Vd使Q1迅速进入截止状态。当Q1截止时,储存在T801中的磁能在各绕组中产生反电动势。经次级绕组释放到负载上,产生负载电压V0及电流I0。当能量释放完毕时,由于Lp和C810的谐振会在各绕组中产生振荡。当激励绕组Nd中振荡电压的极性由负变正且幅度增加至超过Q1基极导通电压(约0.8V)时,Q1将再次导通。重复上述过程, 输出电压不断上升,完成振荡过程。
二、稳压电路
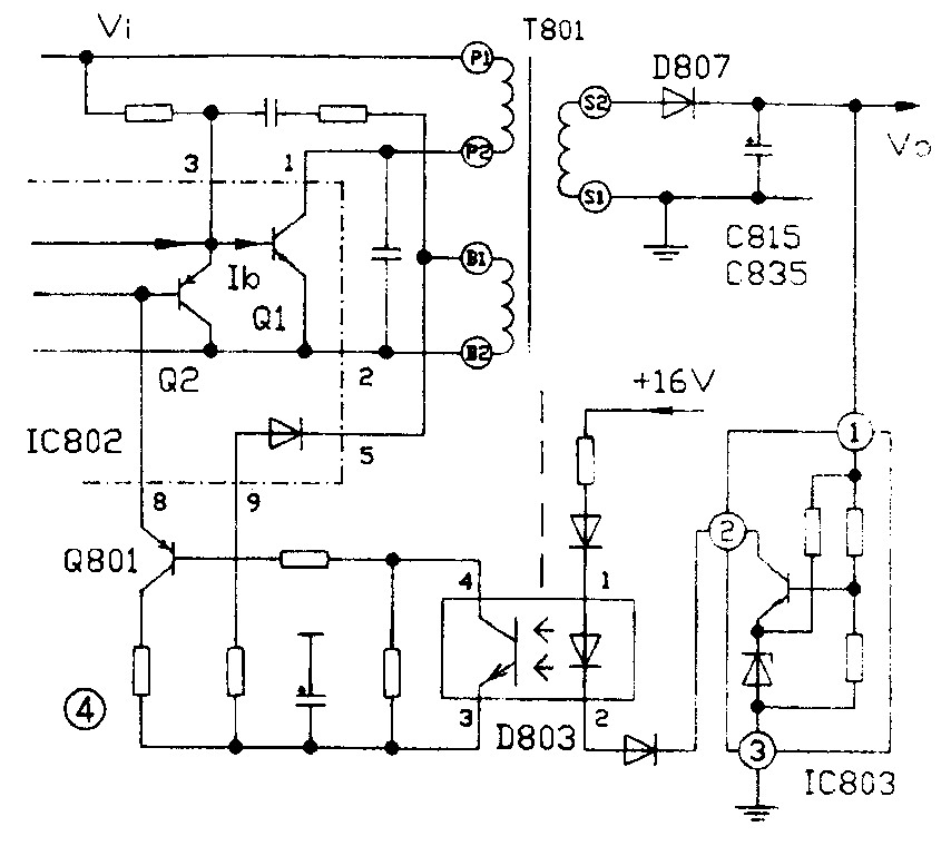
稳压电路由误差放大集成电路IC803、光电耦合器D803、负反馈放大管Q801、IC802内Q2及其外围电路组成,如图4所示。其稳压过程如下:若由于某种原因使输出电压升高,则误差放大器IC803内三极管基极电压升高,使误差输出②脚电压降低。流过光电耦合器D803内发光二极管电流增加。光敏管等效电阻减小。反馈放大管Q801基极电流增加,集电极电流也随之增加。IC802内Q2的基极电流和集电极电流也增大,使开关管Q1的基极驱动电流分流增大,截止时刻提前,从而使导通时间Ton变小,于是开关变压器储能减少,各绕组输出电压下降。反之,若输出电压降低,则Q1驱动电流分流减小,使截止时刻滞后,Ton变大,输出电压上升,这一过程可使输出电压稳定在一定范围内。

三、待机状态控制电路
参考图1,待机状态控制电路由待机控制二极管Q803、电压转换开关三极管Q802及其外围电路组成。其工作过程如下:在正常状态下,CPU的POWERON/OFF输出为低电平,Q803截止,Q802也截止。CPU所需电压由S3—S4绕组输出的+16V提供,稳压电路正常工作;当CPU接收到待机命令时,输出高电平,使Q803导通,D810导通,D834截止,IC803退出工作状态,各绕组输出电压由R863、R818及C820上的电压通过稳压反馈环路控制,稳定在一较低的电压上以降低功耗。待机状态下,各绕组输出电压如下:S1—S2:+30V;S1—S5:+9V;S3—S4;+3V。由于S3—S4绕组输出电压仅为3V,主电路无法正常工作,同时V.HCC太低,行振荡电路停振,场电路也停止工作,使整机处于待机状态。待机状态下,由于Q803导通,使Q802导通。CPU所需的电源由S1-S5绕组电压提供。
四、保护电路
保护电路由Q804、Q805、Q826、Q827、D811、D836等组成,参考图1。其工作原理如下:
在正常工作状态下,Q805截止;S3—S4绕组产生的+16V电压经R864/D825给D811的发光二极管提供约10mA的电流,使D811的光敏管导通:同时。+16V电压还经R849、D829、D824以及+24V(场输出电压)经R848、D828为光电耦合器D836的发光二极管提供约2.5mA的电流,使D836光敏管中有电流流过,但由于D811光敏管导通,因此,Q827基极无偏压,处于截止状态,故Q826、Q804也处于截止状态。如果电路出现异常,使D811截止,则Q827的基极将有电流流过,这一电流放大后反馈至Q826的基极,并经Q826再次放大后馈至Q827的基极,因此,形成正反馈,使二者均保持导通状态(这相当于可控硅被触发的情况)。Q826的导通,使Q804也进入导通状态,将开关管Q1的基极电流旁路,使开关电源停振,达到保护目的。
造成D811截止的情况主要有:(1)D837导通,这出现在C817短路等情况下; (2)D830导通,这出现在D807、L808开路,C815、C835短路等情况下,这一保护是十分必要的,否则,若出现D807或L808开路,电路将因无稳压环路而使电压上升很高,造成电路击穿;(3)R864开路;(4)Q805击穿或导通。
造成Q805导通的情况主要有:①主电压过压。当主电压超过+140V时,R850、R851分压将使D831击穿,提供Q805基极电流;②主电压过流。当主电压电流超过1.3A时,R834并联R835两端产生的压降将使Q831导通,为Q805提供基极电流;③场输出电路电源过流。当场输出电源电流超过0.5A时,R470两端压降将使Q454导通,为Q805提供基极电流;④行脉冲幅度过高。行脉冲经过整流,在电容C532上得到一直流电压,这一电压经R541、R542分压为D522提供直流偏置。当脉冲幅度过高时,D522将击穿导通,为Q805提供基极电流。
五、其它电路
1.恒流驱动电路
开关变压器反馈绕组产生的正反馈电压的幅度是随输入电压变化而变化的,输入电压下降,反馈电压幅度减小,当输入电压降至一定幅度时,反馈电压产生的电流不足以使开关管导通,开关电源将停止工作。恒流驱动电路的采用,改变了正反馈电压的地位,它仅作为恒流驱动电路及开关管的触发脉冲电压,而对开关管基极驱动电流的贡献并不大。开关管导通时所需的驱动电流主要由恒流电路提供。这一电流几乎不受输入电压变化的影响,因而开关电源可在更低的输入电压下正常工作,使交流输入电压范围得以展宽。
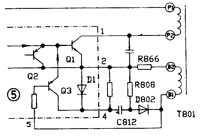
该机恒流驱动电路由反馈绕组B1-B2、D802、C812、R808及IC802内Q3、D1等组成,如图5所示。其工作过程如下:

开关电源释放能量时,产生B1→B2方向的电压。这一电压经电阻R866、IC802内④-②脚所接的D1,R865,D802给C812充电,在C812上得到一个恒定的+5V电压,另一路电流流过R808。此时IC802内Q3处于截止状态,当能量释放完毕,B1—B2电压极性翻转时,D802截止,IC802⑤脚电压上升,使Q3导通,C812上所存电荷流过Q3之ce结、Q1之be结,经R808释放,这一电流的大小由R808阻值决定,此电路中约为130mA。由于只有在B1端电压超过+1.4V时,恒流驱动电路才动作,这种恒流驱动电路有一定的延时驱动特征,可使开关管Q1导通功耗有所减少。
在待机状态时,电容C812上所充电压很低,恒流驱动电路退出工作状态。由于待机状态下消耗功率很小,电源靠R807、C811正反馈回路即可维持振荡,此时工作于非饱和开关状态。
2.过流限制电路
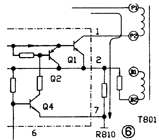
过流限制电路由电流采样电阻R810及IC802内Q4等组成,如图6所示。当开关管发射极电流大T3A 时,R810上压降使Q4导通,将Q1基极电流分流,从而限制Q1不致过流烧坏,达到保护目的。这一电路动作时,各绕组电压会有所下降,造成输出电压波动,但不会造成开关电源停振。

3.截止加速电路
该电路由D805、R814、C814等组成,当开关管由导通转向截止时,B1端产生负电位,D805导通,C814充电,这一充电电流流过Q801的基极,经Q801放大后,馈至IC802⑧脚Q2的基极,使Q2迅速导通,将Q1基极电流旁路,Q1加速截止。当开关管由截止转向导通时,B1端产生正电位,D805截止,C814上所充电荷经R814放电,使Q801、Q2截止加速,减小对Q1基极电流的分流作用。
4.几个辅助电压电路
(l)保护电路供电电压:在电路启动时,由R858提供,当开关电源正常工作时,由R855与B1—B2绕组经R860限流、D822整流而得到的电压共同提供。这一整流得到的电压是在开关变压器储能期间产生的,随输入电压和输出负载电流变化而变化。R860的取值不可太小,否则可能会使正反馈强度不足而造成电源停振。这在维修更换元器件时尤应注意。
(2)稳压电路供电电压:稳压电路需要一个稳定负压,它由B1—B2绕组、IC802内⑤—⑨脚所接二极管D2整流而得,R809为限流电阻,在C813上得到一个约-5V的负压,供稳压电路用。
六、工作波形
整机正常工作状态下,开关电源各点波形如图7(a)所示;待机状态下,各点波形如图7(b)所示。以上介绍了松下公司TC-2188/2588型彩电电源的工作原理。该电源还应用于其它机型,如松下公司最新推出的“多宝多梦”TC-21L3RH/RQ型21英寸彩电(MX-1A机心)。不同的是,在该机心中,电源保护电路改用可控硅方式,当出现过压或负载太重时,取样绕组电压将升高,触发可控硅导通,将电网输入保险丝熔断,达到保护目的;行、场扫描电源则采用过流保护,当出现过流时,保护电路将触发X-RAY保护电路,使行、场停振。再如,青岛电视机厂生产的青岛牌SR6333型25英寸多功能遥控彩电的电源采用的STR—S6308与STR-S6307线路相似。也可参照本篇。(李砚泉)
