机型:SWT UPS—500后备式UPS
故障现象:接通市电时供电指示绿灯不亮,逆变指示红灯常亮,蜂鸣器长鸣。
检修:正常情况下,市电供电指示绿灯应亮,而逆变指示红灯不亮,蜂鸣器不响。进行输出电压测试,开机瞬间,市电供电指示绿灯发光,此时有输出电压,约1秒后,绿灯熄灭。由故障现象可知,这种情况一般是因负载过重而引起过流保护或是电池电压低引起的保护电路动作。打开机器,发现其电路和山特UPS—500W电路类似,由晶体管作逆变功率器件。首先检查电池电压,关机时测得电池电压为21.5V(正常时应为24V),开机测量电池电压,半分钟后迅速下跌至17.5V,此现象说明电池放电电流很大,极有可能在电池的充放电支路存在短路现象。拔下电池控制板插座即断开电池,测得控制板上电池充电电压仅为8V(正常情况为27V),说明电池充电电路存在问题。
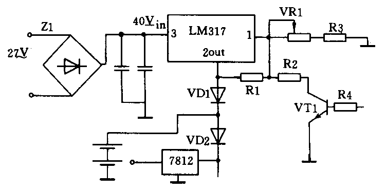
检查电池充电电路(见图):

正常时,在市电供电状态下,由变压器送来的27V交流电经整流桥堆整流为40V直流电压,加到三端稳压集成块LM317的输入端1脚,由2脚输出约27V的浮充电压经二极管VD1,给电池充电,另外,该电压经VD2加到7812三端稳压块输入端,输出+12V作为各集成块电源,LM317调整端1脚接电位器VR1,可调节浮充电压大小。在市电供电状态,市电供电/逆变器供电转换控制线路通过R4加到晶体管VT1的基极为0V,使VT1截止,电阻R2对电路无影响。当市电停电,电路处于逆变供电状态时,市电供电/逆变器供电转换控制线路加给VT1基极一高电平,使VT1饱和导通,R2相当于接地,和VR1、R3并联减小了LM317的1脚调整端对地电阻,从而使LM317输出降为8-12V,低于电池电压的24V,故VD1截止,逆变器不会再通过VD1对电池充电。
开机先查27V交流电正常,Z1整流后的40V直流电压也正常,继续查LM317输出脚仅为9V(正常应为27V),说明LM317工作不正常,查VT1基极为0V,说明市电供电/逆变供电转换控制线路送来的控制信号正常。关机用万用表查VT1正常,查VD1、VD2、VR、R3正常,最后取下VT1测量,发现其c、e间漏电电流很大,更换VT1后,插上电池插座,开机一切正常。(胡振环)