一部M7摄像机加上电源(交流适配器或充电电池)后,拨动电源操作键钮不起作用,摄像机不工作,电子寻像器无光,按出盒键,进出盒机构不动作。
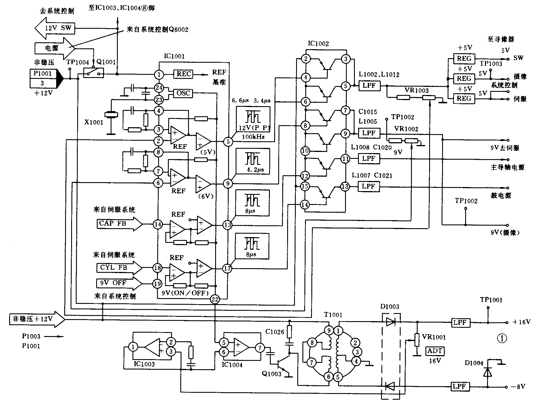
这种表现通常是电源电路出了故障,而造成所有部分都不工作。电源电路原理框图如附图所示。由电路原理可知:正常时IC1001(5)、(9)、(13)、(17)脚分别输出100kHz不同脉冲宽度的12Vp-p信号,IC1002(UN102)(3)、(5)、(7)、(9)、(11)、(13)脚分别输出非稳压直流电压。因此,检测IC1002。当拨动电源操作键钮时,IC1002(4)、(6)、(8)、(10)、(l2)、(14)脚的电压均从12V下降到11.5V左右,但是很快又回到12V,与此同时,(7)脚、(9)脚、(11)脚、(l3)脚分别有:9V、9V、12V、2.5V短暂的电压输出,而(3)、(5)脚电压始终为0V,正常时应为5V。由电路原理可知:当(4)、(6)脚有控制脉冲输入,而(3)、(5)脚无输出的原因不外乎是IC1002损坏或输出端严重短路。因此,测IC1002(3)、(5)脚对地电阻,其阻值约为4kΩ,并非短路。肯定IC1002已损坏。

IC1002(UN102)是脉冲功率放大集成块,其损坏率较高,市面上购买困难。在购不到原机型号集成块的情况下,可以考虑局部修复。经分析其电路原理可知:它是由六只PNP型三极管组成的六路相对独立的功率放大电路。往往损坏仅是其中部分三极管。因此,完全有局部修复的可能。本机UN102(4)、(6)脚有脉冲信号输入,而(3)、(5)脚无5V脉冲输出,肯定这两路放大器的功放管已损坏,只需换两只功放管即可。经反复挑选和实验,用两只BD238(或BD236)进行局部代换取得成功。
具体做法是:剪掉UN102的(3)、(4)、(5)、(6)脚,其余各脚保留不变;将前只BD238的管脚适当剪短并弯折,直接平焊在印制电路板上,使两b极分别接印制板原UN102的(4)、(6)两脚处,两e极均接UN102(2)脚,两c极分别接印制板原UN102(3)、(5)脚处。检查焊接无误后,通电调试。正常时,TP1001应为16V,TP1002应为9V,TP1003应为5V。若发现某路输出电压偏离正常值,可以调节VR1001或VR1002、VR1003来校正。最后经试机检验,各种功能完全正常。该机经修复后已使用一年多,工作仍然正常。
同理,若UN102集成块其它某路功放管损坏,也可如法仿制。(许志全)