例1:一台松下画王TC—AV29C型29英寸直角平面遥控彩色电视机(采用M15M机心),通电开机后,“等待””状态指示灯D1160亮,连续按动遥控器上的“POWER”键,不能使D1160熄灭,也不能使整机工作。
故障分析:该机的电源接通和“待机”状态转换在制电路如图1所示。正常情况下,整机处于遥控“等待”状态时,主电源停止输出,+5V电源启动工作,该电源由Q881、Q882、开关变压器T881等元件组成,并受遥控操作指令的控制。当按动遥控器的“POWER OFF”键时,遥控接收电路将接收到的红外指令信号进行放大、整形后,送至微处理器,微处理器IC1101(BM5069)经解析后发出关机指令,并从其32脚输出一低电平信号(约0.1V左右),这一信号经L1131→R1216加至Q1113管的基极,晶体管Q1113导通。这样,+5V电源产生的电流经Q1113管导通的e—c结后分成两路:一路经电阻R1158→E85插件的3脚→电阻R831→Q802管的基极,Q802管导通。Q802管导通后,光电耦合器D802中的发光二极管的电流回路形成,这一回路使发光二极管被点亮,并发出相应的光信号,光敏三极管(D826内)接收到光信号后将其转换成电流,进而使Q803、Q806管相继也饱和,最终迫使Q801管停止工作;另一路经电阻R1159→E4插件的1脚,加在发光二极管D1160的正极端,从而使其发光,以此来作为“待机”状态指示。

当再一次按动遥控器上的“POWERON”键时,遥控器发送“电源接通”的红外遥控信号后,微处理器IC1101的32脚变为高电平。这样,Q1113管截止,没有电流流出,Q802管也处于截止状态,开关电源电路中的Q803、Q806、Q801管的工作状态不受影响,故开关电源又恢复了正常的工作,电视机也就又能工作了。
由上述分析可知,正常情况下,电IC1101的32脚应为高电平(约4.8V左右),Q1113、Q802管都应处于截止状态。若Q1113管的e—c结击穿短路,使+5V电源通过Q1113管击穿的e—c结→电阻R1158→E85插件的3脚→电阻R831→加在Q802管的基极,晶体管Q802就导通→开关管Q801则截止,主机板开关电源不能启动,电视机就将一直处于“待机”状态,这时的发光二极管D1160正极端因始终有电压加入,也将始终点亮发光。另外,若微处理器BM5069的32脚始终输出低电平,也会出现上述故障。
故障排除:1.根据上述分析,首先检查微处理器BM5069的32脚电压。在按动遥控器上的“POWER”键时有高、低电平变化,说明微处理器工作正常。2.关机,拆下Q1113管检查,发现其e—c结果然击穿短路,更换一只新的2SA/309A管。(也可用2SA564A、3CG111B、3CG1015管代用)后,整机恢复正常,故障排除。
例2:一台夏普29521—A1型29英寸(全制式)直角平面遥控彩色电视机,通电开机后图像和彩色均正常,但无伴音。调整音量键时,屏幕上的伴音显示数据能从0~63或从63~0级连续改变。
故障分析:图像和彩色均正常而无伴音,这种现象说明故障在伴音通道电路中。由于现在的新型大屏幕直角平面遥控彩电(也包括其它屏幕的遥控彩电)的伴音一般都通过微处理器来控制伴音音量。因此,检修无伴音故障时,应把判断音量控制电路是否正常列为首要检查的项目之一。该机的音量控制相关电路如图2所示。图中,微处理器IC1001(IX0981CE)接受到来自音量键的音量调节指令后,其36脚(6位脉宽调制输出端)送出脉宽随音量键调节(按压时间)而变的脉冲(约1ms间隔)。该脉冲共有64级(0~63)变化可调(音量从最大变到最小或从最小变到最大约需8秒钟左右),它由D1022,C1018和Q350管倒相放大转换为2.5V~4.8V左右的直流控制电压后送至伴音中放集成电路IC351(IX024lCE)的3脚。IC351的3脚内接增益可控音频放大器(直流音量控制电路),当加到3脚直流控制电压为4.8V左右时,音频放大器的增益最高,伴音音量最响;调小直流控制电压,音频放大器的增益也随之变小,当直流控制电压减小至2.5V左右时,音频放大器(和鉴频器)被截止而无输出,伴音无声,从而实现了伴音的音量控制。由上述分析可看出,检查音量控制电路以从测量IC351的3脚电压入手为好。

故障排除:1.用改锥碰触IC351的6脚,扬声器随之发出“喀喀”声,说明伴音功放电路工作正常;2.测量IC351的3脚电压为0.6V左右,而IC351的2脚上11.5V电源电压正常,故判断无伴音故障是因IC351的3脚电压过低所致;3.将音量显示从0~63级连续改变,同时监测着IC1001的36脚电压,结果发现36脚电压随音量显示级数的变化而变化,据此判断IC1001的音量控制电路基本正常;4.分别检查D1022、C1018、R359、R358、Q350、R356、C362,结果发现电容C362严重漏电,用一只新的10μF/16V电解电容换上后,故障被排除。
无伴音故障也是大屏幕彩色电视机的易发故障之一,其原因大多是伴音功放或音量控制电路损坏。在本例检修中,第一步是完全必要的,因为伴音功放级出故障也可能导致无伴音,故应先排除此可能性。由于判断功放级是否正常很容易,因此没有多加说明。确认功放级正常后,就可检查音量控制电路了。此时,在测量IC351的3脚电压之后,就应检查微处理器相关电路是否正常,这就是上述第三步检查内容。值得指出的是:当调整音量键时,屏幕音量显示能从0~63级或从63~0级正常变化,一般来讲就可判断微处理器IC1001工作基本正常,如果有故障也仅限于IC1001的36脚内接的部分电路,但这是较少见的。相反,如果调音量键屏幕显示不正常,那样就表明IC1001处理电路有问题,此时应检查IC1001及其与音量控制有关的电路等,而不是直流音量控制电路了。
各种型号的大屏幕新型遥控彩电的音量控制电路与图2大同小异,故本例适用范围很广,只要注意微处理器输出的音控脉冲、直流音控电压和音量等三者之间变化的正确关系,就能举一反三。
例3:一台松下画王TC—AV29CX型29英寸直角平面遥控彩色电视机,通电开机后有光栅、有图像、有伴音,但伴音有时正常有时又呈忽有忽无现象,无论音量调大调小均如此。
故障分析:音量可以调整,说明微处理器音量控制部分电路基本正常;有图像,说明公共通道无问题,故障出在伴音电路。该机的伴音功放电路由LA4280及其外围元件等组成。由于故障现象与音量的大小无关,故检修时,可先从伴音功放电路入手进行检查。
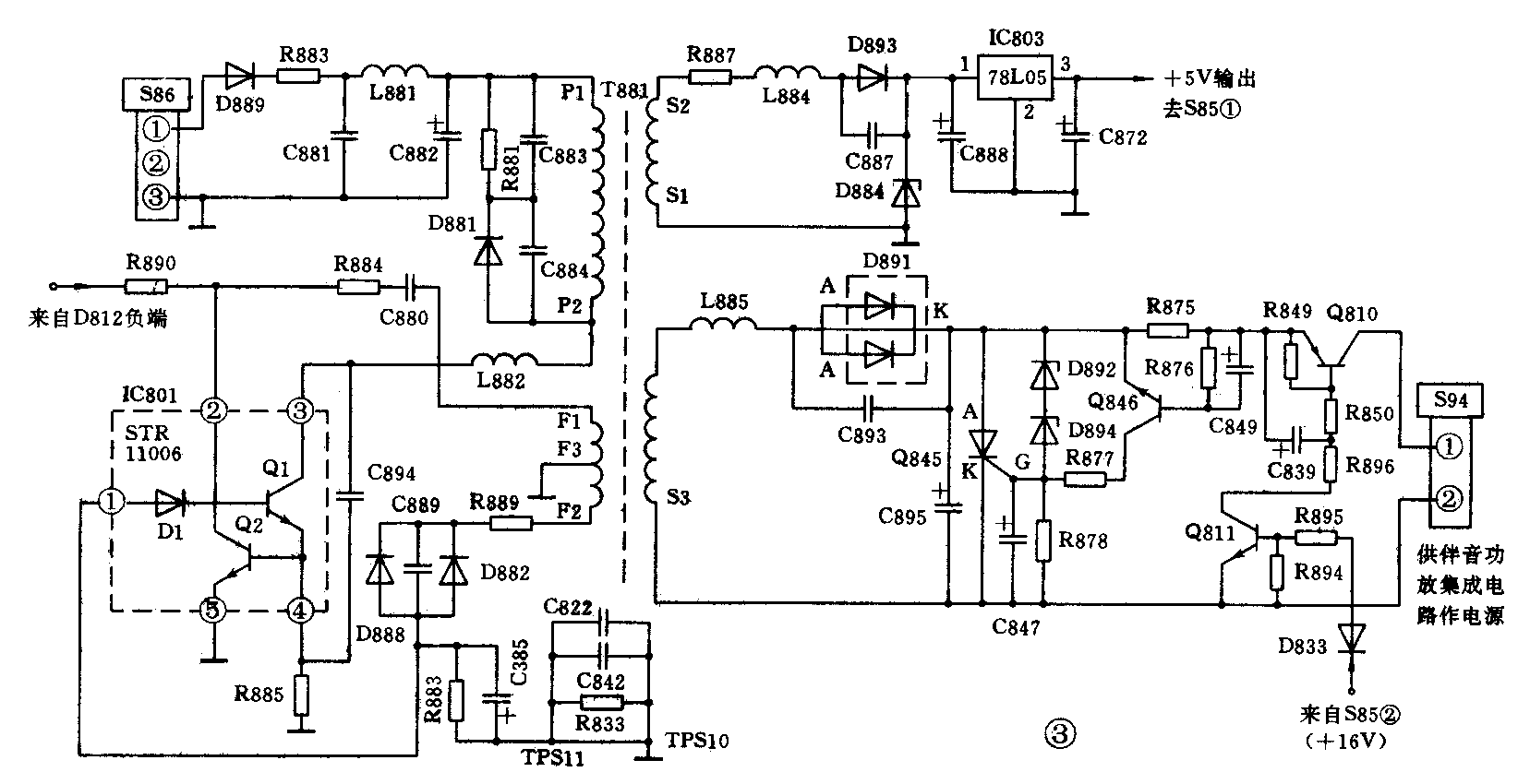
故障排除:1.检查伴音功放电路。通电开机,用万用表50VDC档测伴音功放集成块LA4280的供电电压(可测S94插件的1、2两脚),结果发现该脚电压在8.7~21V间作大范围的变动,扬声器中的伴音也同步地呈汽船状忽有忽无。为了判明故障是因伴音功放电路引起的,还是开关电源提供给伴音功放电路的电源不稳引起的,拔下S94插件,再测其1、2脚间的电压,仍然如故。由此说明,故障系功放集成电路的供电电路不良引起的。2.检查伴音功放供电电路。该机开关电源有两组,一组为主开关电源(由开关管Q801、开关变压器T801等组成);另一组为副开关电源,由开关变压器T881及厚膜块STR11006等组成,相关电路如图3所示。该电路的自激振荡形成电路主要由厚膜块STR11006内部的开关管Q1、开关变压器T881的P1—P2绕组、反馈绕组、反馈电容等组成。T881变压器次级两绕组输出的矩形脉冲电压经各自的整流、滤波电路后,再经稳压处理输出两组稳定的直流电压。其中,由三端稳压器78L05输出的+5V电压到插座585的1脚供给CPU、EPROM及遥控接收电路等。稳压管D884用作三端稳压器输入端的过压保护。S4、S3输出的矩形脉冲电压经D891(该器件外形似TO—220的塑封双二极管)整流、C895滤波,在C895上建立起约30V的未稳定直流电压。该电压再经由电源调整管Q801、C839、R849等组成的有源滤波电路后,输出约24V的稳定电压经插座S94供伴音功放集成电路作电源。Q811在电路中作为电子开关,用来控制电源调整管是否导通或截止。Q811导通(电子开关闭合),Q810也导通;Q811截止,Q810无偏流也截止。电子开关又受控于S85插件2脚(+16V电压输出),+16V电压下跌或消失,调整管Q810也不会导通。此时,S94端无输出。以上是该稳压电路的简述工作原理。由于该机遥控功能正常,说明遥控系统的供电电路无问题,进而可以判断该开关电源的工作也是正常的,故障可能仅出在T881开关变压器S3—S4绕组间所接的这部分元件中。因此,在检修时着重先对这部分电路进行检查。3.测电源调整管Q810的发射极电压,结果发现该点电压在5~28V之间作大范围的变动,怀疑限流保护电阻R875不良,但拆下检查并未损坏。4.断开可控硅的A极,此时S94插件1、2两脚电压约为24V左右、且稳定不变,由此可以断定,故障是因保护电路异常引起的。5.检查保护电路中各元件,结果发现过流及短路保护管Q846的e、c极间严重漏电,且漏电阻时大时小变化不定,更换一只新的管子后,伴音恢复正常,故障排除。

例4:一台夏普29S21—A1型29英寸(全制式)直角平面遥控彩色电视机,每次开机收看不久,就会出现如下现象:屏幕亮度逐渐增大,并偏红色,随后画面变大变谈,屏幕上成一片光亮,最后“咝”地一声电视机自动切断电源。在上述过程中,伴音一直很正常。
故障分析:在出故障的过程中,伴音一直保持正常,说明电源部分没有问题,可以暂时将其排除在外;从亮度逐渐增大,且偏红色这一现象来分析,视放级出问题的可能性较大,故先对这部分电路进行检查,相关电路如图4所示。

故障排除:1.打开机盖,直观检查视放输出级中各元件的外表面,结果发现红色视放管Q850的集电极负载电阻R865有过载痕迹。2.拆下红视放管Q850进行检查,发现其集电极与发射极之间严重漏电,且随着温度(用烙铁对其表面加温)的升高而发生变化。换上一只新的2SC2068管(如无原型号管可换,也可用国产3DG841、3DA87D、3DA151D、3DA2068等型号管直接代换)后,故障排除。
例 5:一台东芝289X6M2型29英寸直角平面遥控彩色电视机,通电开机后有彩色图像,有伴音,但图像明显闪动,时而还出现白色水平亮线,且在图像闪动的同时扬声器内发出“喀喀”噪声。
故障分析:东芝289X6M2是一种新型的大屏幕彩色电视机,该机的信号流程如图5所示。它所用的元器件大都较新,整机的选台系统、功能控制均由M50436—585SP微处理器执行。LA7910是电子频段开关,它根据CPU的指令输出L、H、U三频段电压按要求供给高频头。QA05是将CPU的选台脉冲转换成0~30V的调谐电压供给高频头。CPU的功能控制脉冲经过D/A转换器转换成直流电压,分别控制音频部分的声道平衡(BALANCE)、音量(VOL)、低音(BASS)和高音(TREBLE)。另一组输出电压输往亮度和色度通道,控制色饱和度、亮度、对比度。由键矩阵或遥控接收器发出的指令通过CPU存入记忆IC中,下次开机可继续保持。

高频头正确调谐后输出的38MHz中频信号到中放级(U101、IF、BOARD、PW601)后,经过TN01和TN02两组带外滤波器,滤除中频带宽以外的高端和低端的干扰频率。这两组滤波器对SAWF的带外谐波能有效抑制,可以避免一些交叉调制效应。因为SAWF虽然有丰富的滤波通频带存在,但一般电视机仅靠SAWF的通带选择作用已无法避免大哥大、调频台等对电视机的干扰了。中频信号经滤除带外高端和低端的干扰信号以后,经Q161进行预中放,取得约20dB的增益,以弥补SAWF的插入损耗。然后对称进入集成电路Q101(T51496P)的4、5脚内,进行图像中中,Q101还具有中频AGC、高频延迟AGC和AFT控制等功能。经同步检波后的视频信号由Q101的18脚输出,它是同步头朝下的幅值为2.4Vp—p的全电视信号。此全电视信号分成两路:一路直接耦合进入缓冲器Q205,从Q205发射极输出的信号一路经陶瓷滤波器ZN01、ZN02滤除5.5MHz、6MHz和6.5MHz的伴音中频信号,送入集成电路QN01(TA8015N)的6脚,进入IC内视频开关,这一路视频信号是为电视机接收5.5MHz、6MHz、6.5MHz伴音中频各种制式的亮度和色度信号使用。Q205发射极的另一路输出信号经ZN04,ZN05的4.5MHz滤波器进入集成电路QN01的3脚,这一路视频信号是专门在接收4.5MHz伴音中频的各种制式时使用的,从3、6两脚输入的这两种视频信号,一起进入视频开关,由手动或自动选择其输出,并从QN01的30脚送往下一级。从Q101的18脚输出的全电视信号的另一路,先经过C601、C602、L601组成的高通滤波器,切断4MHz以下的视频信号进入缓冲级Q672,然后进行伴音制式转换电路等进入伴音通道电路。由本例故障,即图像和伴音均出现异常来看,故障可能发生在高频头到图像中放集成电路T51496P视频信号输出端18脚间的电路中,应首先检查这部分电路。
故障排除:1.检查图像中放电路。通电开机,用万用表测图像中放集成块T51496P的18脚电压为3.66V左右,基本正常,但该点电压很不稳定,与图像闪动现象同步地左右摆动;断开18脚与外电路的连接铜箔,18脚电压依然如此。据此断定,故障在T51496P的18脚之前的电路中;继续往前测T51496P中频信号输入端4或5脚,电压约2.4V,也呈不稳定状,由此说明干扰信号来自于前级。2.检查图像前置放大级。图像前置放大级由Q161晶体管及其相关的电路组成。检查该极电压分别为Vc=8.9V、Vb=1.02V、Ve=0.35V,均在正常值范围内,且稳定不变。由此判定故障在声表面波滤波器电路。3.检查声表面波滤波器电路。拆下声表面波滤波器Z101(F1036C)检查并未发现其有漏电现象,重换一只新的同型号滤波器后,试机,故障消失。估计故障是因Z101内有接触不良现象。
从大量维修实践来看,SAWF也属易损件,其损坏时一般会出现以下四种情况:1.SAWF输入端短路或其内部开路时,电视机无图像、无伴音,但有杂波和沙沙声。2.SAWF输出端接地或短路时,无图像、无伴音亦无杂波和沙沙声。3.SAWF内部接触不良或对地漏电时,扬声器有“喀喀”声,图像明显闪动,时而出现白色的水平亮线或图像噪波大、彩色时有时无,或者无彩色、行场均出现不同步现象。4.SAWF内部开路,无图像但有杂波,无伴音但有沙沙声。
检查SAWF是否损坏,一般可采用以下方法:1.用一只1000pF的瓷片电容器将SAWF的输入与输出端连接(此时至少应焊下SAWF的输入或输出端一脚),若故障消除则说明SAWF内部开路。2.对故障1和2,用万用表直流电压档测输入端(或输出端)对地电压,若为零,即为短路,对于故障3,用万用表测输出端电压时,会发现该点电压随喀喀声摆动。3.对于故障4,手持金属小改锥触碰SAWF的输入或输出端。当碰及输出端时声像有变化,而碰及输入端声无变化时,则说明其内部已开路。4.用新品替代原SAWP时,若故障消失,则说明原SAWF已坏(对失效性故障这是一种检查的有效方法之一)。5.用万甩表R档测SAWF的输入端或输出端直流电阻,若接近于零,则说明它短路或严重漏电。(刘丽华)