本文重点介绍PHILIPS公司生产的MKH320机心。在中、低档机中,台湾PHILIPS公司生产的MKH320机心在国内市场占据了一定的数量,其中使用较多的有佛山无线电八厂星河音响(例如:XH-CD420、XH—990系列)、常州无线电总厂(例如:XQ-168CD、XQ-129CD、XQ-153CD)组合音响,常州常顺电器公司、浙江湖州电唱机厂的独立CD唱机。现对该机心介绍如下:
MKH-320机心采用PHILIPS公司的CDM—4光学拾音系统,其中选曲进给机构同光束跟踪机构采用同一音圈电机,光学拾音头的运动采用摇臂控制(这一点也是该机心的一大特点),因此,其寻曲速度快、精度高。机心与主板之间的连结也非常简洁,仅有三根线扎:A101是主轴电机(SPINDLE MOTOR)电源供给线;A102是14脚软封排线,用于光学系统与主板之间的联系;A104是唱盘(TRAY)开/关电机电源供给线。唱盘的开/关是通过主板上的微动开关M101与机心支架的配合来获得限位的。
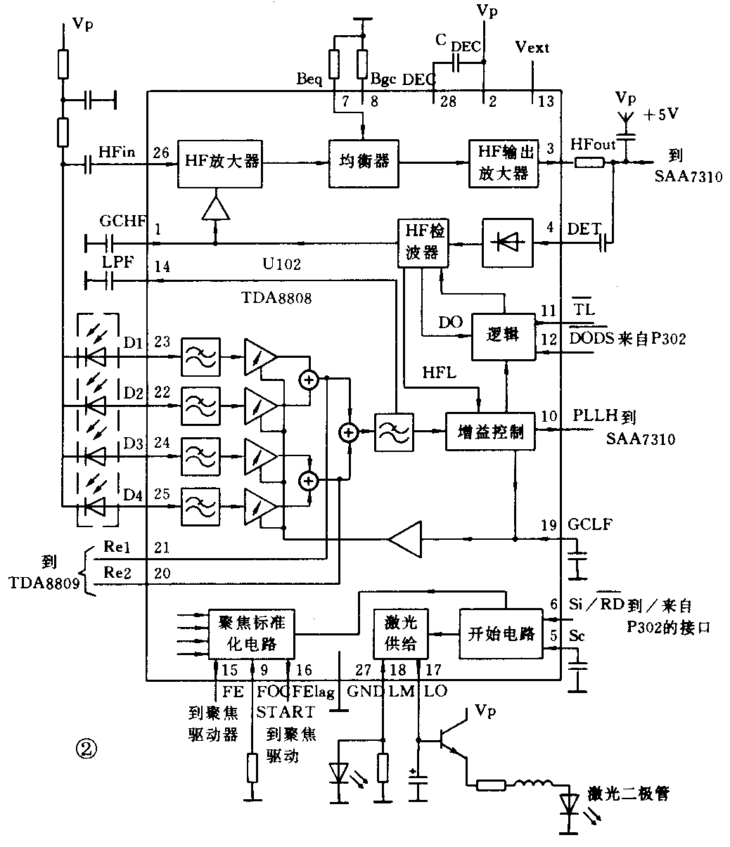
MKH320机心的电路结构框图如图1所示。从功能上来分主要有如下几个部分:信号前置放大,伺服部分,数字信号处理,D/A转换,音频缓冲放大,低通滤波输出,按键显示,控制系统,电源等。从主要IC来分析又可分成以下几个部分:

1.U102:TDA8808是单光束光电二极管信号处理器。主要功能是放大转换来自光电接收器的光电信号,处理聚焦、径向控制电路的误差信号、前置放大。还包括激光功率控制及基准信号源等。其内部系统框图如图2所示,其中:

①FE脚(脚)为聚焦误差信号的电流输出,接到聚焦驱动器。
②Re1、Re2(、)分别为(D1+D2)、(D3+D4)的放大电流,给TDA8809的提供信号。
③HFout(③脚)为HF放大的电压输出端,接到译码器SAA7310的。
④LM、LD(、脚)分别是激光监视二极管和激光二极管的电流输出和输入端。
⑤Si/RD-(⑥脚)是来自单片机P302⑤脚的控制激光电源和聚焦电路的开/关信号;RD-是Ready信号输出,启动SAA7310的CLV主轴驱动等。
⑥DODS-(脚)是从单片机P302的④脚来的控制电平,此信号控制TDA8808内部的电平检验电路的电流开关。
⑦TL(脚)是TDA8808的寻曲失败输出信号,接到单片机P302的中断INT/TO脚。一旦寻曲不着,请求CPU中断信号。
2.U101:TDA8809是径向误差处理器。它接收来自单片机P302的光头进给信号、TDA8808的径向跟踪误差信号并进行处理,实现正常的跟踪、快进/快退、搜索、重放、暂停等功能时光头的径向运动。其内部系统框图如图3所示。其中:

0~B3(⑧~脚)来自单片机P302的⑦~⑩脚,是OFF Catch,Play-Status和DAC输出电流的输入控制位。
②RDAC()是跳转的输出电流端。
③REdig(⑦脚)是对单片机输出的数字式信号,连接到P302的。
TDA8809的外部电路主要是径向电机的驱动放大电路,而径向音圈电机的状态又取决于单片机的控制字,即B0~B3四位控制来控制芯片内部的4个状态开关ON/OFF,从而形成Track(循迹)或Jamp(跃跳)等动作的电流输出。
3.U105:SAA7310是解码电路。主要功能有EFM码,解码副码处理,Q码输出,CIRC纠错及删除,CLV控制与外部RAM、单片机之间的数据传输和状态控制。并输出音频数字信号到DAC转换器TDA1543。其内部系统框图如图4所示,其中:

①MUTE-()为来自单片机P302的静噪输入端。
②MSC()为主轴电机的速度控制。
③HFI、HFD(、)为高频输入、高频检测端。
④QDATA()是Q码输出到P302的进行控制处理。
⑤QRA(脚)是Q码请求输入/应答输出端。接到P302的脚。
⑥QCL()是Q码时钟,接到P302的脚。
⑦SWAB/SSM()是副码时钟输出,启动/停止主轴电机的输入端,接P302的⑥脚。
⑧SDAB、SCAB()分别是副码数据及副码时钟。
⑨DAAB、CLAB、WSAB(②、③、④脚)分别为输出到D/A转换器的数据、时钟及字选信号。接TDA1543的③脚、①脚及②脚。
整个解码器数字处理过程是:来自TDA8808的HF信号通过SAA7310的进入,经过整形变成二进制数字信号EFM信号,EFM信号通过PLL和相位比较器后,再经过数据分离器和EFM解调器分离出各种数据流,其中包括音频数字、副码数据等,音频数据流通过CIRC纠错系统,输出正确的音频采样数字信号即PCM信号,送到D/A转换器完成数/模信号转换,而副码数据则通过副码处理器处理出Q码、P码送出。
解码器SAA7310中的RAM接口与DRAMMN4264直接相接,用来控制数字信号的数据交换及数据地址的交换,主轴电机CLV的伺服就是通过往DRAM中存入和提取数据地址的差来提取主轴旋转误差信号来实现的(这也是和SONY机心主轴电机CLV的控制方法的不同之处)。
4.U107:P302是莫托罗拉公司生产的一个功能很强的单片机,带有8位LED驱动,它控制整个CD系统的工作状态,实现按键及显示控制、伺服状态、装盘电机和数字信号处理器的各种功能协调工作的控制。其内部系统框图如图5所示。P302与控制显示板以一个13脚的接线座相连,除了键盘矩阵外,还有时钟、显示数据、选通信号及电源线等。

P302直接控制盘片装载电机的运动,开关M101是盘仓位置检验,只有M101接通的情况下,CD唱盘才能开始工作,否则处于等待状态。至于P302与其它部分的联系,上面已经介绍得比较清楚。
5.U108:TDA1543是16位D/A转换器。串行输入、电流输出,完成D/A转换及左、右声道的分离。它把来自SAA7310的音乐数字信号转换成模拟信号。其内部系统框图如图6所示。

D/A转换器输出的模拟信号还叠加有许多的尖脉冲信号,因此必须加接U120缓冲放大器及U109低通滤波器后,方可获得真实的音乐模拟信号。
以上对芯片的介绍,还包括了MKH320机心的基本原理。MKH320机心的主板简洁,集成度高,除了激光功率(LASER SUPPLY)可调外,无需任何其他调整,因此,该唱机的信号读取能力很强,可以放唱有些CD机难以放唱的受污唱片。由于该机结构设计比较紧凑,在业余维修时主板与机心较难分离,唱机放唱时,较难测试其主要工作波形。考虑实际情况,这里介绍星球XQ-153CD台式组合音响中出现的几种故障及维修方法,供感兴趣的朋友借鉴,维修方法也同时适用于其他任何加装MKH310/MKH320机心的CD唱机或组合音响。
故障一:开机放入唱片后,无法读出初始状态总曲目(TOC),唱片转速过快,处于失控状态。
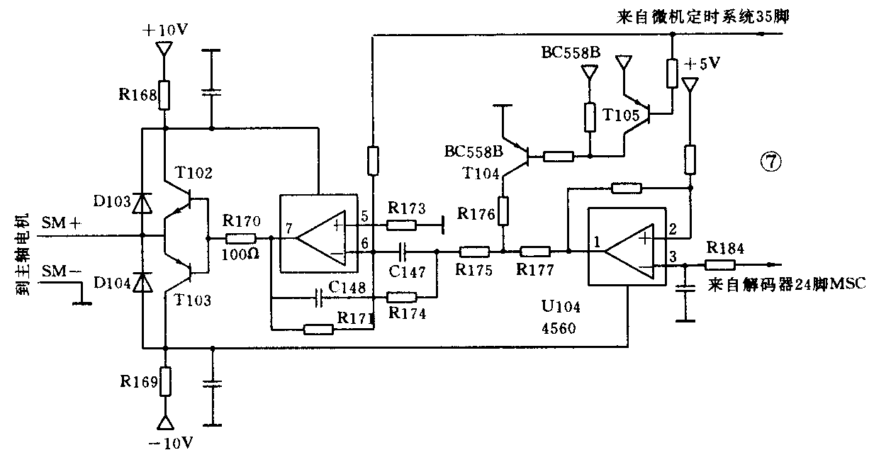
故障分析及排除:主轴电机的控制是受单片微机P302及解码电路SAA7310中的电机控制部分控制的,经过U104运放4560D后,再送到推挽晶体管T102(2SC33825)、T103(2SC32825)到主轴电机,该部分的电路如图7所示。一般情况下,主板贴片阻容元件损坏率较低,电机能运转,说明电机本身是好的,从上述芯片介绍中也可以了解到,主轴电机的速度控制主要来自SAA7310及其外接DRAM,再到后级电路。因此,先从后级电路查起,检查T102、T103三极管及其周围电路,在路测得T102、T103的c、e极之间已经短路,拆下后再测,证实两管均已击穿,自然解码电路送来的速度控制信号不能控制电机,电机上只接受直接的±10V电压,使转速处于失控状态,而且时间长,还容易烧毁限流电阻R168、R169,造成主轴电机停转,因此,遇有转速过快故障时,应立即采取措施,切断电源,以免扩大故障。本例中,用常见的中功率管8050代替2SC33825、8550代替2SC32825后,上机试验,唱机转速恢复正常,能读出TOC,且整机工作也完全正常。

故障二:唱机无音频输出。
故障分析及排除:当接通电源放入唱片放唱时,功能一切正常,仅是无音频输出,则至少说明,整个前置部分及伺服控制部分应是正常的,初步判断故障出在TDA1543数/模转换器前后。断开TDA1543的输出端,用音频信号从U120运放输入端送入,可证实U120、U109及周围电路是正常的,再考虑TDA1543是数字信号串行输入,经转换处理后,分成两路模拟信号输出,两种均无声,可能是数字信号出了问题,鉴于此,故障的焦点便集中在SAA7310解码电路的数字信号处理部分及TDA1543 D/A转换器本身及它们之间的通道上。查外围元器件,均无异常情况,遂更换TDA1543,结果故障依旧,再想到解码电路SAA7310的处理信号数据交换是通过I2S总线与外部DRAM进行的,如果DRAM损坏,造成数据交换无法完成,无数字信号送到D/A转换器,当然就不会有音频输出。这种情况下更换DRAM好象是顺理成章的。更换MN4264后,音频输出正常,由此说明上述分析方法是比较简明正确的。以后又碰到几台这类故障的机器,按上述分析、检查,更换DRAM后,故障均可排除。顺便要说明的是,当主轴电机的速度控制不正常时,也不要忽略了MN4264。
故障三:接通电源,放入唱片,主轴电机转速过慢,不能读出TOC,显示屏显示错误标志“ERR”。
故障分析及排除:造成这种故障的原因可以从以下几个方面来考虑:
1.主轴电机及其驱动电路出现故障;
2.TDA8808光电信号处理电路或SAA7310解码电路及其周围电路出现故障;
3.光头过脏或激光输出功率过弱。
对以上几点逐个分析,一定能找到解除故障的方法。在本例中,先查主轴电机,用手转动主轴电机,感觉柔顺,无死点、转不动等不良现象,确定电机良好。再直驱动电路部分,在测T102、T103三极管时,发现T103不正常,拆下测试,发现T103的b、e之间开路,遂用8550三极管代用,上机试验,故障排除。如果不能排除,应继续考虑其它方案。(段一鸣)