扩音机是每个学校不可缺少的设备。无论是上课间操,还是搞各种文体活动或者全校性的集会都离不开它。可是目前我国仍有许多农村尚不富裕,花上千八百元买一台扩音机对贫困地区的学校来说是很困难的。这里我向大家介绍一台扩音机,它所用的元件很少,而且都是价格低廉又容易买到的常用件。如果变压器能利用废旧材料自制的话,那么安装一台50W扩音机的成本只有二、三十元,还不到买一台同功率扩音机价格的几十分之一。而且本机电路简单,安装和调试都很简便。经使用证明它的性能比较理想。不仅可供学校使用,也可满足其它部门的大型集会扩音和室外播音的需要。
一、工作原理
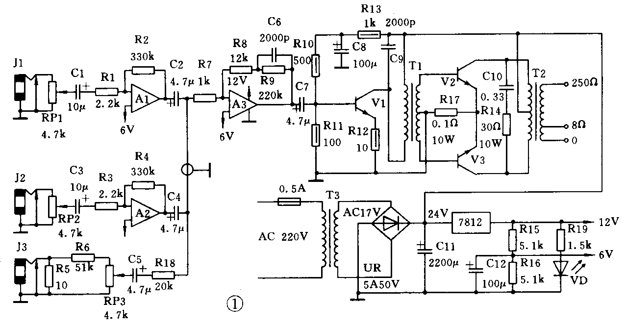
本机的电路原理见图1。除电源部分之外,本机一共采用了一块四运放集成电路LM324和3只NPN型大功率硅三极管。其中LM324中的2个运算放大器分别用来做2个话筒放大器,1个运算放大器用做前置放大;1只三极管用做功率推动级,另2只三极管用做乙类推挽式功率放大。本机额定输出功率为50W,实测约75W左右。

本机的2个话筒放大器的电路是一样的,现以其中的第一路为例进行叙述。运算放大器A1被接成反相放大,其放大增益在这里仅由R1和R2的取值决定,约为43dB。话筒信号由插孔J1接入之后,音量控制电位器RP1滑臂的位置决定了送入放大器的信号电平,信号被放大之后经电容器C2送到前置放大器继续放大。
前置放大由运算放大器A3担任,它也接成反相放大。其放大增益由R7、R8和R9决定。为了改善整机的频率特性、提高音质,在R9上并联了电容器C6。其原理是这样的:本级的增益k=Rf/R7,其中Rf=R8+R9//Xc6(Xc6为C6的容抗)。对于高频信号Xc6较小,Rf也将跟着变小,k就跟着下降。而对低频信号则反之。因而相对而言使高频被衰减,低频得到了提升,音质得到了改善。按图1提供的元件数值,100Hz信号相对于2000Hz信号的增益提高了约40dB左右。在安装时可根据试听效果选择C6的大小,至满意为止。
J3为功率接续放大插孔,接续信号可从各种各样的“砖头”机和单放机的8Ω输出插孔引入。R5、R6和RP3组成了阻抗匹配网络,其中R5(10Ω)与用作接续信号源的录音机8Ω输出端相匹配;R6和RP3组成了衰减分压电路,用来防止输入电平过高使扩音机产生失真。同时RP3也用做音量控制电位器。考虑到来自录音机8Ω输出端的功率接续信号幅度足够大,所以本级直接接到前置放大级,减少了一级放大电路。
功率推动放大级实际上是一个甲类单管功率放大器,其耗散功率约200mw,输出功率约100mW左右。由电阻R10、R11、R12和R13构成了分压式串联负反馈偏置电路,调整R10可改变V1的静态工作点。这里V1的静态集电极电流为80mA。本级的上偏流电阻采用R10和R13串联并且在其间接一个100μF的旁路电容器,目的是为了防止产生低频自激,起到电源退耦的作用。由于本级在三极管的发射极电路中设计了串联负反馈电阻R12,因而使音质进一步得到改善。
功率放大器由三极管V2和V3组成,接成乙类推挽式放大电路。无信号时两管都不工作,静态集电极电流为零;当有信号输入时,两管在输入信号的正负半周轮流工作,进行推挽式放大,最后经输出变压器送给扬声器。本级的发射极电路中串接了一个0.1Ω的电阻,用来防止因2只推挽功放管β不一致产生的失真。
二、元器件的选择与制作
本机中的三极管V1可选用DD01或3DD15等NPN型大功率硅三极管,V2和V3选用3DD15等P\(_{CM}\)>50W的NPN型硅管。3只管子的BVCeO都应大于50伏,集电极与发射极之间的电阻(万用表的黑表笔接集电极、红表笔接发射极)都应大于1MΩ,β在50~80,V2和 V3的β最好相同或尽可能接近。图中的电阻除R10~R13要选用1/2W的,R14和R17选用10W的之外,其余都可以用1/8或1/16W的。
本机的输入、输出和电源变压器的绕制数据见图2。输入变压器的次级和输出变压器的初级采用双线并绕,目的是为了使推挽放大两臂的输入和输出电路保持对称,避免失真。推挽电路的发射极电阻R17(0.1Ω)可以采用康铜丝或废电热毯丝自制。若用电热毯丝自制的话需用6股以上绞合而成,以达到所需功率。一般的万用电表测不出0.1Ω的电阻,可根据R=4×R'(R为对折前热丝电阻,R'为对折后热丝电阻),先用表测出并截取阻值为R的长一些的热丝,然后几次对折而成。

三、安装与调试
本机在安装时各三极管都要加散热器。可以买成品,也可以自制。自制时采用厚度为2mm以上的铝板。V1的散热器面积应不小于20cm\(^{2}\),V2、V3的散热器面积应不小于200cm2。为了少占地方,散热器可制成。
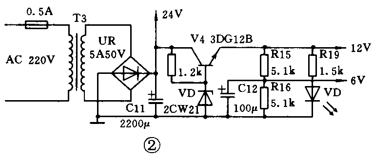
如果元器件没毛病、安装无误的话,本机几乎不需调整,一安就响。如果出现了刺耳的杂音,可检查一下3个运算放大器的同相输入端是否可靠地接入了6V供电电路;6V供电电路中的电容器C12(100μF)是否开路或失效;2只分压电阻R15、R16是否有断路的。如果感到音轻,可适当增大R2、R4和R9的值。但要注意,改变R9的值频响要受到影响,应根据增益与频响兼顾的原则试换。电源部分如果没有三端稳压器7812可用图3的电路代换。

四、使用说明
接续插孔与录音机8Ω输出插孔之间用连接线联接,连接线可用一根长度适当的屏蔽线两端分别接两个插头制成。要注意2个插头应分别与录音机8Ω输出插孔和扩音机接续插孔的直径相对应。使用时录音机的音量控制电位器在扩音机音量够用的前提下开得越小越好,以避免或减小失真。扩音机的接续放大音量由RP3控制,不用录音机上的音量控制电位器控制。
外接扬声器要注意阻抗匹配,以免损坏扩音机和扬声器。8Ω输出端可将2只25W、16Ω的扬声器并联后接入;如果只有1只25W 16Ω的扬声器,可将扬声器接在8Ω输出端,另找一个500Ω 25W(功率大些无妨)的线绕电阻接在250Ω输出端。如果没有线绕电阻也可用60~100W的220V灯泡代替,但效果不理想。在输送距离较远的情况下应采用高阻输出端,每只扬声器上配一个匹配变压器,变压器上的16Ω端接扬声器,500Ω端接扩音机的250Ω输出端即可。扩音机不可空载运行,以防止功率放大管或输出变压器被击穿。(张化强)