近年来,随着电视机的制造技术的发展和消费者消费水平的提高,大屏幕彩色电视机应运而生。这些彩色电视机为了满足不同消费水平与不同地区电视制式的需要,通常采用多制式、多功能和宽电源范围设计。屏幕尺寸的加大和功能的增加,使负载功率剧增。宽电源范围、大功率、隔离型开关电源成为大屏幕彩色电视机电源的必然选择。
松下公司“画王”(THE ONE)系列大屏幕彩色电视机采用的M16M机心为了满足稳压范围的要求,在交流输入端采用了“交流电压自动切换”电路,使之能自动适应50~60Hz、AC110~240V的标称电压。遥控电源采用了独立的开关电源,以满足待机(STAND BY)状态下遥控电路的电源需要。整机消耗功率由于功能不同而略有差异。TC-29V2H(29英寸、21制式、Dome环绕立体声)型彩色电视机的最大功耗为215W,待机状态下的功耗为18W。
M16M机心电源电路主要由交流电压自动转换电路、主开关电源和遥控电源电路等三部分组成。原理框图如图1所示。下面分述各部分的原理。

一、交流电压自动切换电源
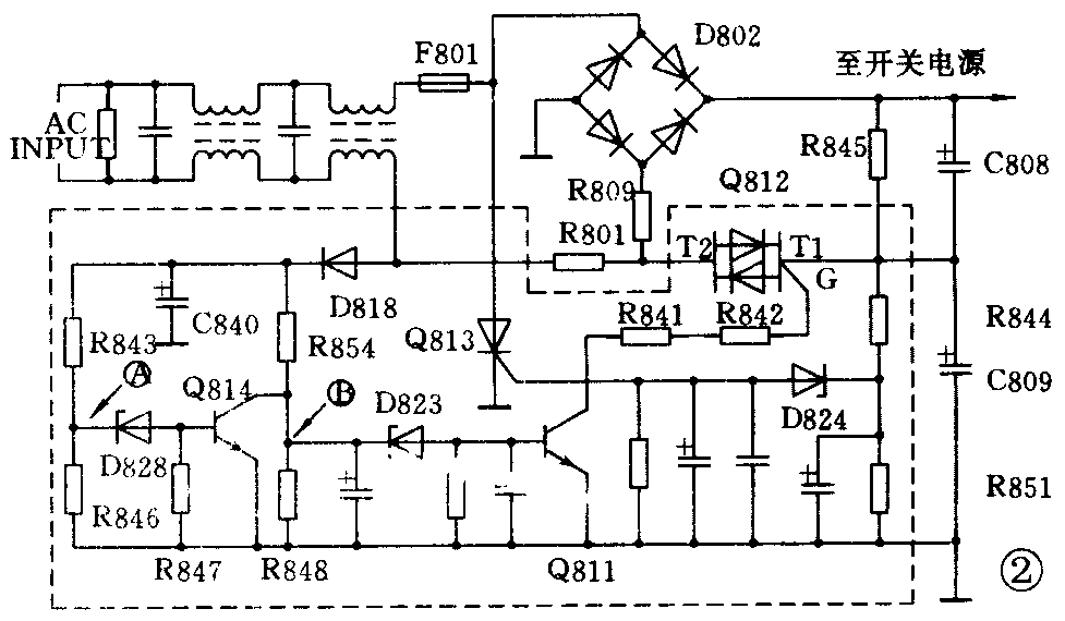
该电源为了满足交流输入电压范围达到AC110~240V的要求,使用了电压自动适应电路。当输入电压过AC160V时,该电路将整流电路接成全波桥式整流电路形式;而在输入电压低于或等于160V时,为了提高直流输出电压,将整流电路接成全波倍压整流电路形式。电路图如图2所示。下面介绍其工作原理。

交流电压输入后,由D818和C840对其进行半波整流,在C840上形成一直流电压。该电压经R843和R846分压,于A点得到一采样电压,同时R854与R848分压,在B点形成D823和Q811的直流偏置电压。当采样电压不超过D828的击穿电压和Q814的基极导通电压时,Q814截止。B点电压使D823击穿,Q811导通,可控硅Q812栅极G得以偏置,使T1、T2间导通。这样整流桥D802的下方两只二极管因得到电容C808和C809上电压的反向偏置而处于截止状态,R809中无电流流过,输入电压的正负半周分别给C808和C809充电。直流输出电压则为二者之和。如图3(a)所示。

当A点采样电压超过D828的击穿电压和Q814的基极导通电压时,Q814饱和导通,使B点电压为0V,则D823和Q811因失去偏置电压而截止。可控硅Q812关断。此时是一个标准的全波桥式整流电路,电容C808、C809串联使用,如图3(b)所示。
可控硅Q812的动作值设计在交流输入AC160V处。即当输入电压不超过AC160V时,可控硅Q812导通,电路工作于倍压整流状态;而当输入电压超过AC160V时,可控硅关断,电路工作于桥式整流状态。
二、主开关电源电路原理
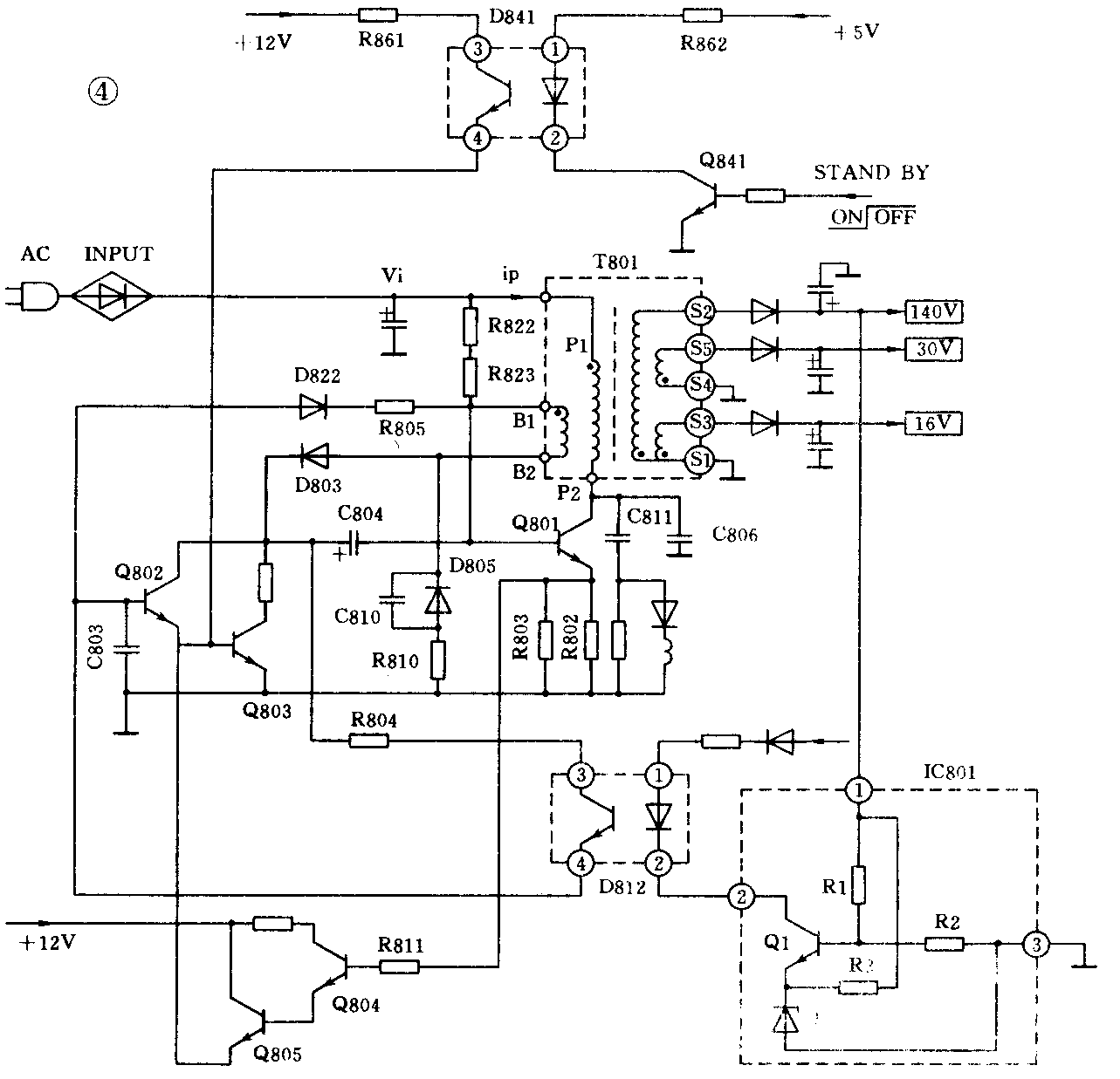
主开关电源提供电视机(除遥控电路外)所需的各种电压,主要有:(1)+140V:行扫描电路供电电源(B+);(2)+30V:双路伴音功放电源;(3)+18V:小信号处理电路电源(低B+)。由于机心有很多可与外部设备相连的功能端子,因此电源须采用冷底板设计,须采用隔离型开关电源。
M16M机心电源电路如图4所示,这是一个标准的并联自激式开关稳压电源。Q801是开关管,与开关变压器的初级绕组P1~P2、反馈绕组B1~B2及R810、C810和D805构成自激振荡电路。

1.电路的启动
当电源开关接通时,启动电压经启动电阻R822、R823加至开关管Q801的基极,使Q801导通,在开关变压器T801的初级绕组P1~P2中产生电流ip,激励绕组B1~B2中产生一感生电压Vd:
Vd=(Nd/Np)×(dip/dt)×Lp
其中,Nd、Np分别为激励绕组与初级绕组的匝数,Lp为初级绕组的电感量。感生电压的极性为B1端正、B2端负。经R810、C810、D805加至Q801的基极,产生基极电流Ib:
Ib=Vd/R810
这一电流使Q801迅速进入饱和并维持饱和导通状态。ip随时间呈线性增长:
ip=(Vi/Lp)×t
其中,Vi为输入直流电压。
当ip达到β×Ib时,Ib不能维持ip继续增长,感生电压消失,Ib消失,ip减小,这一过程在B1~B2绕组中产生反向感生电压并经过R810、C810加至Q801的基极,使Q801发射结反偏而截止。储存在开关变压器T801中的能量经次级绕组及反馈绕组的整流二极管给负载电容充电,在各负载电容上得到直流电压。
根据上述过程,可得到自由振荡的导通时间为:
Ton=β×(Nd/Np)Lp/R810
当开关变压器T801中的能量全部释放后,由于初级绕组P1~P2与电容C811、C806及分布电容的谐振作用,各绕组中产生自由振荡。当反馈绕组中这一振荡电压的极性使Q801的基极得到正向偏置并超过其导通电压时,Q801将再次导通,重复上述过程,使负载电容上电压逐渐升高并稳定在一定值上。其稳压过程将在下文中介绍。
2.稳压电路
为了使行电路电源(B+)有较高的负载电压稳定度,取样电压由B+取得,送至取样放大器。为了实现初次级间的有效隔离,取样系统与脉宽调制器之间的耦合采用了光电耦合器。稳压原理如下:
当输出电压B+超过140V时,取样放大器IC801输出脚②电位降低,光电耦合器D812发光管亮度增大,光敏三极管等效电阻减小,使Q802、Q803的导通时刻提前,Q801的截止时刻提前。这样储存在T801中的能量将减小。因此,次级输出电压将下降。相反,当输出电压下降时,这一反馈回路将使输出电压升高。上述过程可使输出电压保持恒定。
C804的放电回路有两个。一路流经R804、R805、D822,并给Q802提供基极电流。另一路流经Q803、Q801的发射极与基极(反向),使Q801快速进入截止状态。
3.待机(STAND BY)状态控制电路
待机状态控制电路由Q841、D841和Q803等组成。
当CPU发出开机命令(ON)时,Q841截止,D841光敏管呈高阻状态,对Q803的开关振荡过程无影响,开关电源正常工作,输出电视机所需的各种电压。
当CPU发出待机命令(OFF)时,Q841导通,有电流经R862(180Ω)流过D841的发光管,使之发光,使D841的光敏管电阻减小,+12V电源经R861(270Ω),D841光敏管接入Q803的基极,使Q803饱和导通,将Q801的基极反馈交流信号短路,使Q801因失去正反馈而停止振荡,开关变压器无输出电压,使整机处于待机状态。
三、遥控电源电路
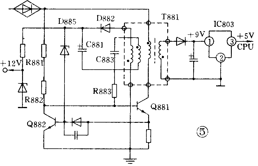
遥控彩色电视机一般都设有待机状态。在此状态下,主机停止工作,CPU处于待机接受命令状态。为了给CPU供电,采用的一般方法是设计一个小功率电源,通常称为遥控电源或副电源。待机状态下,将主电源被切断以提高整机的可靠性,降低能耗。
M16M机心中,遥控电源采用了一个小功率开关稳压电源,电路简洁紧凑,输入电压范围宽。其简化电路如图5所示。取样绕组与D882、D885、Q882等组成稳压电路。Q882同时还兼作Q881的限流保护管。当输出电压升高时,D885将击穿,使Q882导通,使Q881提前截止,开关变压器T881中储存的能量将减少,次级电压降低,从而使输出电压保持恒定。取样绕组同时为主电源提供待机状态控制电路用的+12V电源,次级绕组则提供遥控电路用的+5V电源。

四、保护电路
1.开关管Q801过流保护
该电路由Q804、Q805、Q803和R802∥R803等组成,参见图4。当次级电压由于某种原因升高或电流增大,则导致Ip增大,Q801的发射极电流也增大。当取样电阻R802∥R803上电压大于Q804基极导通电压时,Q804导通,Q805、Q803导通,Q801截止,从而使Q801的集电极电流得以限制。
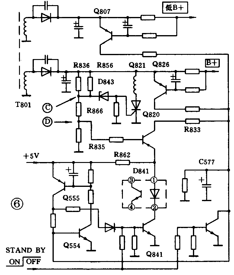
2.B+电压与低B+电压的过流保护
该电路由Q806、Q807、Q554、Q555、Q841等组成,参见图6。当B+电压或低B+电压出现过流时,Q806或Q807将导通,使Q554导通,Q555导通,Q841导通,启动待机控制电路,使主电源进入待机状态。由于Q555与Q554组成一个自锁电路(等效于可控硅),Q554一旦导通,就维持该状态,使主电源输出为零,完成过流保护功能。

3.B+电压的过压、欠压保护
B+电压的过、欠压保护电路由取样电阻R836、R856、R866、R835、D843、Q821及Q820等组成,参见图6。当B+电压正常输出140V时,C点取样电压为9.55V,D点取样电压为5.25V。当C点电压高于11V(即B+电压高于约160V)时,D843将击穿,触发可控硅Q821,将B+电压短路,使主电源停止振荡,以保护行电路免受损坏,完成过压保护功能;当D点电压低于4.4V(即主电压低于约120V)时,Q820导通,触发Q554、Q555自锁电路,使待机状态控制电路进入待机状态,主电源停振,完成欠压保护功能。
需要说明的是,在开机瞬间,Q820也可能有瞬间的导通,但由于R833和C577有一充电时间常数存在,不会触发Q554。
4.倍压整流电路输出电压的过压保护
倍压整流电路输出电压的过压保护电路由R844、R851、D824、Q813等组成,参见图2。
如果输入电压自动切换电路出现误动作,在输入交流电压高于160V时,可控硅Q812仍处于导通状态,即整流电路仍处于倍压整流状态,整流电路的输出电压将过高,容易损坏开关管等元件。为此,需在出现该情况时,切断交流输入电压以保护电源电路。R844与R851组成取样电路。当取样值高于24.6V时,D824将击穿,使可控硅Q813导通,将交流输入电路短路,使保险丝F801熔断,达到保护目的。保护电压的设计值在交流输入电压为180V左右。(李砚泉)