近年来,新型大屏幕(25英寸以上)多功能平面直角遥控彩色电视机以惊人的速度投向市场,并越来越受消费者的青睐。这些新型彩色电视机不仅在屏幕尺寸上加大了,而且在电路上也采取一系列的改进措施,使之在画面质量与放音质量方面都有了很大的提高,同时还增加了一系列的功能,如画中画(PICTUREIN PICTURE)、重低音(SUPER BASS)等。这些变化使得整机功耗较普通彩色电视机成倍增加。另外,为适应世界各地不同的市电供电标准和电视广播制式,对整机的交流供电范围也提出了新的要求。因此,大功率、宽电压输入范围的高效率隔离型开关电源成为大屏慕彩色电视机电源的必然选择。为此,国内外许多公司都积极投入力量研究与开发,并相继推出自己的新型电源。
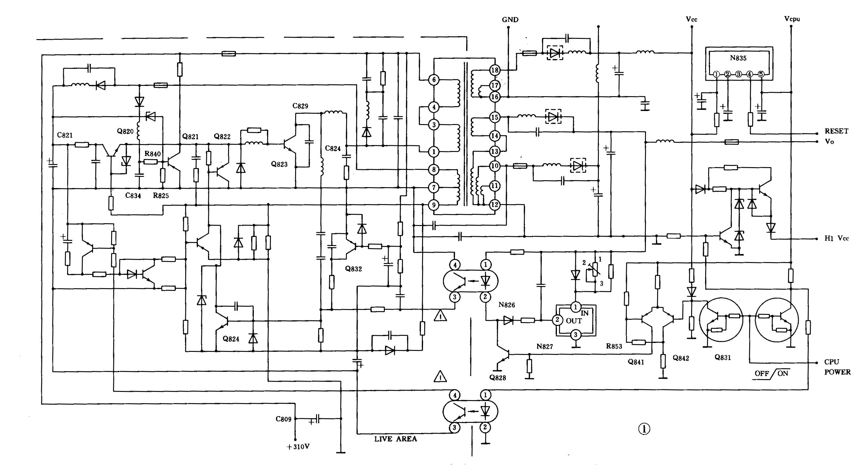
东芝公司大屏幕彩色电视机用开关电源,着重在改进开关电源本身性能方面下功夫,精心设计了恒流驱动电路、过流限制电路、低压限制电路及导通时间延迟电路等,提高了电源的负载能力和稳定性,降低了开关电源的损耗,使电源在很宽的输入范围内均能正常工作,提高了电源的可靠性,并且将主副电源合二为一,减小了体积、重量。图1给出了东芝公司大屏幕彩色电视机开关电源的电路图,下面将参考图1详细介绍其工作原理。

一、电路的启动
该电源是一个标准的自激式并联型开关稳压电源。Q823是开关管,与开关变压器T803的初级绕组Np和反馈绕组Nd及外围元件构成自激振荡电路,有关电路参考图2。

当电源开关接通时,启动电流通过启动电阻R828到达开关管Q823的基极,使Q823导通,开关变压器T803的初级绕组Np(⑥~①)中流过电流ip,并在反馈绕组Nd(⑨~⑦)中产生电压 Vd=(Nd/Np)Vi,此电压使Q823保持导通状态。iP以斜率Vi/Lp线性增长,经时间Ton后达到某一极限值不再增长,因此Vp变低,Vd也变低,Ib减小,由于Nd绕组的正反馈作用,Q823立即截止。
当Q823截止时,各个绕组产生反电动势,负载电流is通过D832由次级绕组Ns流出,储存在开关变压器T803中的能量被释放。
当能量释放之后,由于Lp和C824的谐振会在T803的绕组中产生一振荡电压,当反馈绕组中的这一振荡电压的极性由负转为正并增加至使Q823的b-e给电压大于导通电压(约0.8V)时,Q823将再次导通,重复上述过程,从而使输出电压V0增大,完成启动过程。
二、待机状态的原理
待机状态与正常工作状态的电源电路是相同的。在待机状态下,负载较轻,Q823工作于低频间歇振荡状态。其振荡过程如下:
在待机状态时,CPU输出POWER ON/OFF为低电平,使Q831截止,Q842也截止,Q841导通,Q828导通,使电流流过N826内部的LED(①~②脚),LED发光,使N826内部的光敏三极管(③~④脚)导通,Q824导通,Q822导通,将Q823的基极驱动电流旁路,使自激振荡停止。
振荡停止后,输出电压变低。当输出电压取样端Q842基极电压比Q841基极电压低时,Q842导通,并通过电阻R853将Q841基极电压提高,使Q841迅速截止并保持。Q828截止,N826截止,Q824截止,Q822截止,Q823恢复自激振荡,并使Vo升高。当输出电压取样端Q842基极电压再次比Q841基极电压高时,Q841将导通,使Q823停止振荡,重复上述过程,形成间歇振荡,使待机状态下输出电压保持在一定范围内。根据给出的数据可计算出,在待机状态时,输出电压Vcc为三角波,平均值约为9V,微处理器用的5V电压就是该电压经N835稳压提供的。另外,在待机状态时CPU输出的低电平还可将通道用的电源及H.Vcc电源关断,使整机停止工作。此时主电压约为65V。
三、正常工作状态的原理
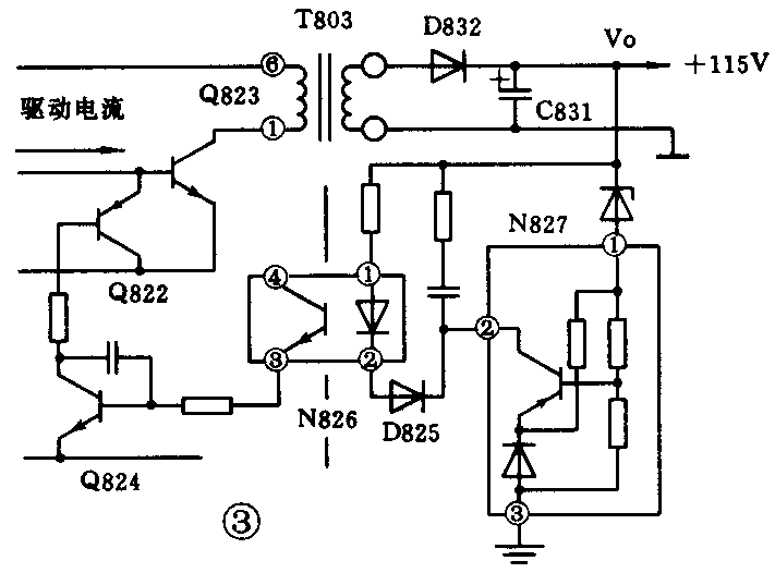
正常工作状态下,微处理器输出高电平,使Q831导通,Q842导通,Q841截止,Q828截上,Q823连续振荡,使输出电压上升至115V并保持恒定。有关电路参考图3。其原理如下:例如,由于某种原因使Vo上升,则取样放大器N827内三极管的基极电压上升,集电极电流增大,使光电耦合器N826的LED电流增大,光敏三极管电源增大,Q824基极电流增大,Q822基极电流增大,使导通时间Ton减小,Vo变小。

四、其它电路的作用
1.恒流驱动电路
该电路可使Q823的基极驱动电流保持恒定而不受输入交流电压变化的影响。Toff期间,T803的⑧~⑦绕组电压由D820和C821整流滤波产生一恒定电压+6V。该电压不受输入电压影响。Ton期间,绕组⑦~⑨产生的的电压使Q820导通,+6V电压将通过R822给Q823提供一个恒定的基极驱动电流,该电流的大小由R822决定,有关电路参考图4。这一措施稳定了Q823的工作状态,使交流电压输入范围得以展宽。

2.过流限制电路
当电源开关接通时,该电路可限制流过Q823的电流来保护Q823。流过Q823的电流由R838和R839取样,当该电流超过规定值时Q825导通,Q822基极电流增大,Q823基极驱动电流被分流,使Q823的集电极电流得以限制。有关电路参考图5。

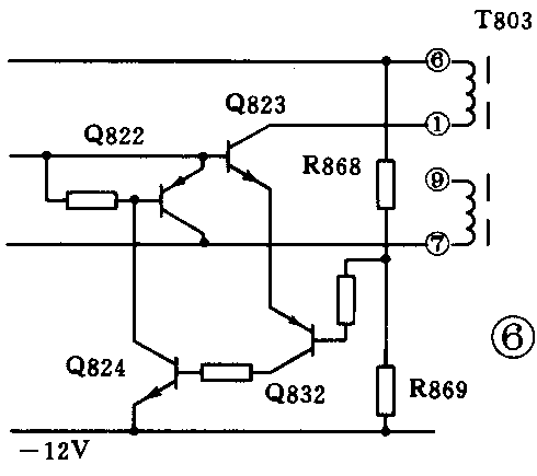
3.低压限制电路
当输入交流电压低于规定值(AC90V)时,该电路将关掉输出电压控制环路,以保护电源电路。有关电路参考图6。

输入交流电压整流后,由R868和R869取样,当输人电压低于约AC80V时,Q832导通,切断输出电压Vo控制环路。
4.导通延时电路
该电路用于减小Q823导通时由集电极与发射极间跨接的电容C824和C829放电产生的导通功耗。
当次级线圈电流消失时,Q823的Vce以Lp和C824//C829的谐振频率振荡。如果Q823在该谐电压的最低点导通,就可减少功耗。
在Q823处Toff期间,C834上充有一定电压,该电压在Toff期间之后,通过R840和R825放电,使Q821导通,将Q823基极驱动电流旁路。Q821的导通时间也就是延迟时间由C834、R840和R825的放电时间常数决定。有关波形参见图7。

由于采取了一系列的改进措施,该电源效率高、性能稳定、工作可靠,交流输入电压在AC90V~AC270V范围内均能正常工作,次级电压和绕组可根据需要增减,待机状态下的功耗约为12W。东芝25英寸~34英寸大屏幕彩色电视机如目前国内引进的91SB机心彩色电视机2518KTV、2918KTV、3418KTV及93C机心多功能彩色电视机2929DXH、3429DXH等均采用该电源,其最大输出功率可根据需要设计。如2518KTV最大消耗功率为152W,而3429DXH为249W。
虽然大屏幕彩色电视机的电源电路比较复杂,但只要搞清楚了它的工作原理,检修起来还是不太困难的。
若开机后,无光栅、无伴音,或光栅不正常,多是电源或是行电路的故障。
在检修该电源时,首先应检查Vo电压和Vcc电压。若二者皆无则说明电源部分没有振荡;若分别在60V和90V左右,则检查是否处于待机状态,即CPU输出或Q831基极是否为高电平,若为低电平且用遥控器或本机键盘均不能使之变高,则可能是CPU部分有故障;若Q831基极为高电平,则是Q831损坏;若分别在115V和24V左右,则电源部分正常,可能行电路开路,应检修行电路。
若电源部分没有振荡,应首先检查整流部分,看C809上是否有+310V直流电压。若为0V,则查保险丝或线绕电阻等是否开路,Q832是否击穿;若低于+310V,则说明输入交流电压太低(低于AC90V),电源处于保护状态;若+310V正常,首先应检查次级二极管是否有短路现象,若无,再查Q823的c—e结是否开路,启动电阻R828是否开路,正反馈电阻R826、C820是否开路,Vo控制环路中各元件是否完好。经过上述检查,一般可排除故障。(李砚泉)