ECL86(6GW8)是一只专门为音频放大器而设计的三极/五极复合电子管,其基本性能参数见表1,外形如图1所示。它内部的三极管部分用于宽带音频电压放大,五极管部分用于功率放大。单管输出功率可达4W。实际上,ECL86的三极管部分与著名的音频电压放大管12AX7(6N4J)的电性能是完全相同的,而五极管部分又与6BQ5(6P14)不分伯仲,所以说ECL86(6GW8)是一只性能价格比很高的音响用电子管。用一对ECL86制作的 10W+10Hi-Fi放大器,电路简洁,取材方便,调试容易,很适合广大音响爱好者自制。


串联灯丝供电的PCL86,其灯丝电压为14.5V,灯丝电流为0.3A,性能与ECL86完全相同。

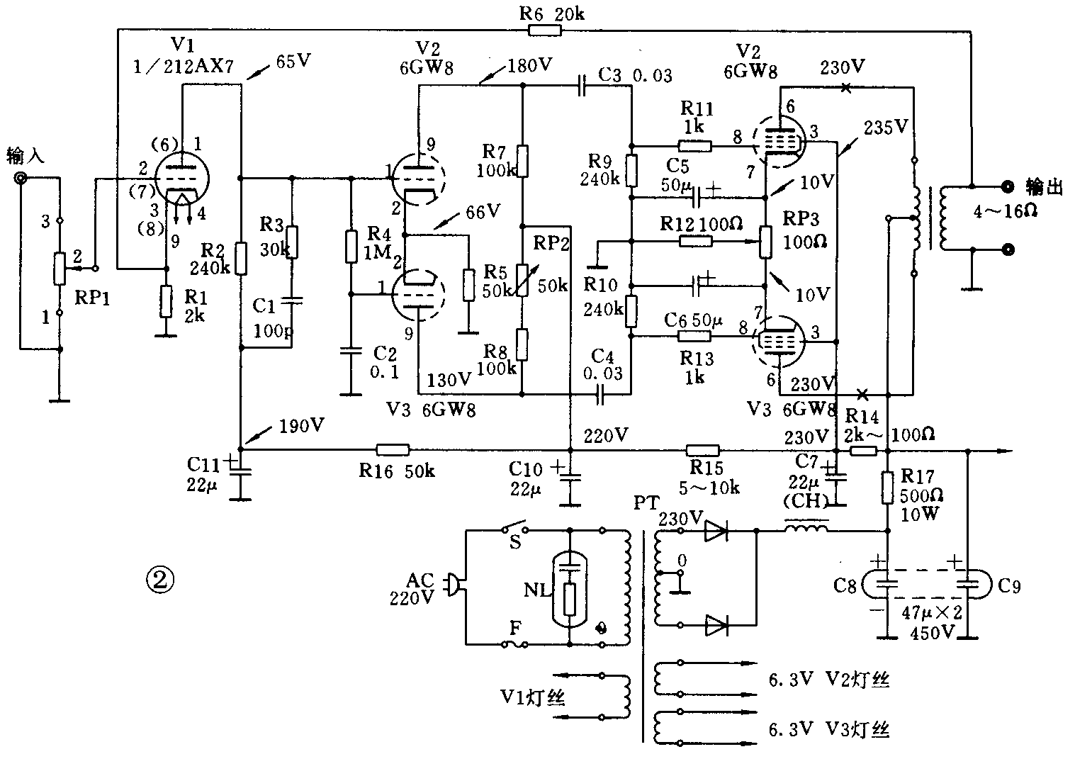
电路原理:用两只ECL86作甲乙类推挽功放的推荐工作状态见表2,最大输出功率可达13.5W。此时输出失真不超过3%。具体电路原理图如图2所示。为了获得较高的输入灵敏度和动态余量,输入采用一级三极管V1进行电压放大,R3和C1组成的积分电路用于频率补偿。V2和V3的三极管部分组成倒相电路,调节RP2可以调整相位平衡度。经过倒相后的信号通过C3、C4及R11、R13分别送入V2、V3的五极管,在这里R11、R13的作用是防止产生寄生振荡,使电路工作更加稳定。V2、V3的五极管部分被连接成标准状态,C5、C6、R12和RP3构成阴极偏压,调节RP3可消除由于两管的特性参数有微小的偏差造成的不平衡。

元器件选用:
电子管V1采用12AX7A高μ低噪声双三极管,国产同类型号的为6N4J。V2、V3采用ECL86,与之相同的管子型号为6GW8,也可采用PCL86或14GW8,只需将灯丝电压调整至14.5V。如果变压器次级绕组只有两组6.3V,可将其串联,再经整流滤波后得到14.5V左右的直流电压供给灯丝使用。
电源变压器的功率应大于100W,次级的230V高压至少需提供180mA电流,最好各组灯丝绕组相互独立。输出变压器最好选用成品OPT—15-10型,即输出功率为15W,初级阻抗为10k的音频输出变压器,如果购买不到或为节约成本,亦可参照《无线电》杂志今年第一期刊登的《胆机用Hi-Fi输出变压器的绕制》一文自行绕制。电源扼流圈采用5~10H,允许通过电流150mA的即可。
电位器的选择很重要,RP1应选用阻值为200k~500k左右的双连指数型(Z型)音响专用电位器,以确保两声道严格同步衰减;RP2选用50k的线性碳膜电位器;RP3采用2W左右的100Ω线绕电位器。
整流二极管采用耐压1000V、最大整流电流1A的二极管,如 1N4007即可。所有的电解电容应注意耐压,如C8、C9耐压应大于400V,C7、C10、C11可选用300V22μF的电解电容,除R17用10W线绕电阻外,所有的电阻均采用金属膜电阻。
安装与调试:
所有元件均安装在300×200×60mm的底盘上。底盘可采用1.6mm厚的金属板材加工而成。电源变压器、输出变压器、扼流圈及电子管安装在底盘上面,其它阻容元件则利用电子管座及接线柱架空焊接在底盘下面。焊接时一定要注意绝缘,高压部分走线应绝缘良好,焊接端都要套上套管。信号走线应与电源走线分隔开或相互垂直,以避免干扰。另外,还应注意严格一点接地,使交流声减至最低。
所有元件焊接无误后,即可开始调试工作。首先断开直流高压与输出变压器初级中心抽头的连线及R6和R14的一脚,测量各灯丝电压及高压无误后,接入R14,将RP1逆时针旋至最低,插上电子管V1,调整R1使V1的阳极对地电位为65V,再插上V2、V3,调整R5使V2、V3的三极管阴极电位为 66V,再调节RP2使推动级上下两臂的电压达到标注的数值。然后接通直流高压与输出变压器中心抽头,并且在输出变压器的次级接上8Ω2W假负载,测量两只五极管的阴极电位为10V,调节RP3可使两管阴极电位平衡。调整无误后,可接入扬声器,再焊好R6,小心地慢慢开大RP1音量电位器,若出现自激声,须将输出变压器次级两端对调。另一声道的调整同样依上述步骤进行。需要再次提醒的是切记“安全”二字,一定注意高压绝缘,再有就是输出变压器不可空载。
经过精心调整后的机器需要通电试听一段时间后,再作一次调校,便可稳定地工作了。(周为)