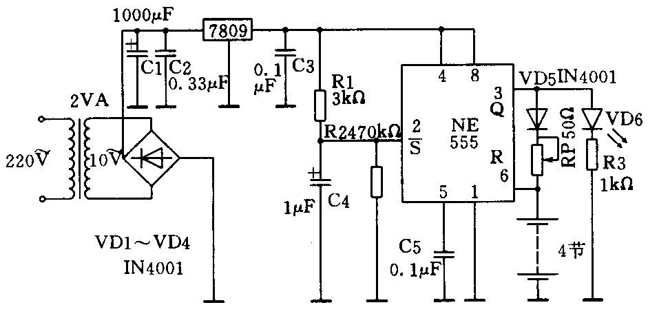
本文所介绍的充电器,一次能够对4节镉镍电池同时进行充电,充满后自动停充。由于采用了555做为充电控制元件,故使电路变得十分简单。下面就来介绍一下该充电器的工作原理。
充电器电路如图所示。图中555接成了R—S触发器的形式。当电源接通瞬间,由于电池尚未被充电,其端电压较低,且C4两端电压不能突变,输入端呈R=0,S=0的状态,故3脚输出高电平,经VD5、RP后向电池充电。随着C4的充电,S端很快变为高电平,输入端呈R=0,S=1的状态,输出端继续保持高电平。在充电过程中,VD6点亮。随着充电的进行,电池端电压不断上升,当端电压大于6V时,电池充足,R端变为高电平,使输入端呈R=1,S=l的状态,33脚输出低电平,充电自动停止。

在对5号镉镍电池进行充电时,调RP使平均充电电流控制在120mA左右,这样,5小时左右即可充满。由于555带负载能力很强(输出电流可达200mA),故通过改变RP,该充电器还可以对其它型号的镉镍电池进行充电。(王盾)