不同的乐器有着不同的音色,即使是同一种乐器之间,也有着微妙的音色差别,像小提琴,每一把都有自己特色,这音色细微差别的原因,就是每件乐器都有自己特定的基波与谐波成份。
听感激励器的基本原理,就是将音乐中的某些频率成份取样,经过处理后产生出相应的谐波,再经适当衰减,与原来的音频信号相混合后再放大输出。对不同的音频频段进行取样,经过激励后产生的听觉效果千变万化,可以说这是发烧友对音乐的再创作。
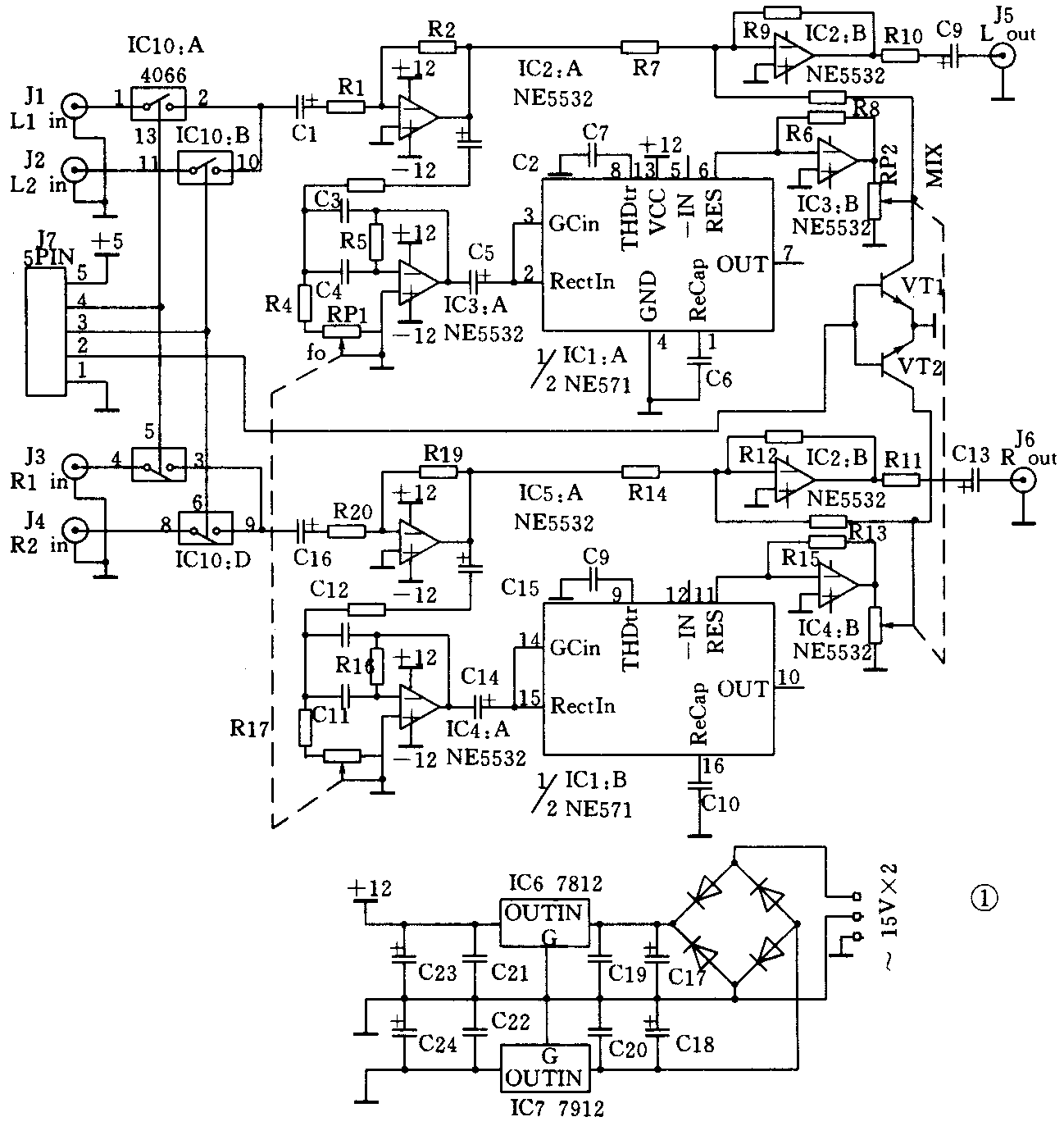
电路原理:
音频激励部分的核心是美国SIGNETICS公司生产的单片压缩/扩展器NE571该集成电路在这里作非线性谐波产生器。我们以一个声道的信号为例:音频信号经C1、R1送入IC2A缓冲放大后,分送两路,一路至IC2B混合器输入端,另一路送到IC3A组成的可调节中心频率的带通滤波器,通过调节RP1可使中心取样频率在2~10kHz之间连续变化。取样后的音频成份送入非线性谐波发生器,在IC1内部被分为两路,一路直接用于产生奇、偶次谐波,另一路经整流滤波,作为压控信号,控制谐波的产生与输入信号电平的高低无关。早期的听感激励器,采用NE571内部的运算放大器作输出级,是不合适的,因为该运放的高频响应欠佳,瞬态特性较差,其转换速率只有0.5V/μs,且噪声较大。所以,采用外接NE5532的方法,弥补了上述不足。经外接运放IC3B放大的信号,被送至IC2B,中间由RP2控制混合量,最后由IC2B混合后输出。
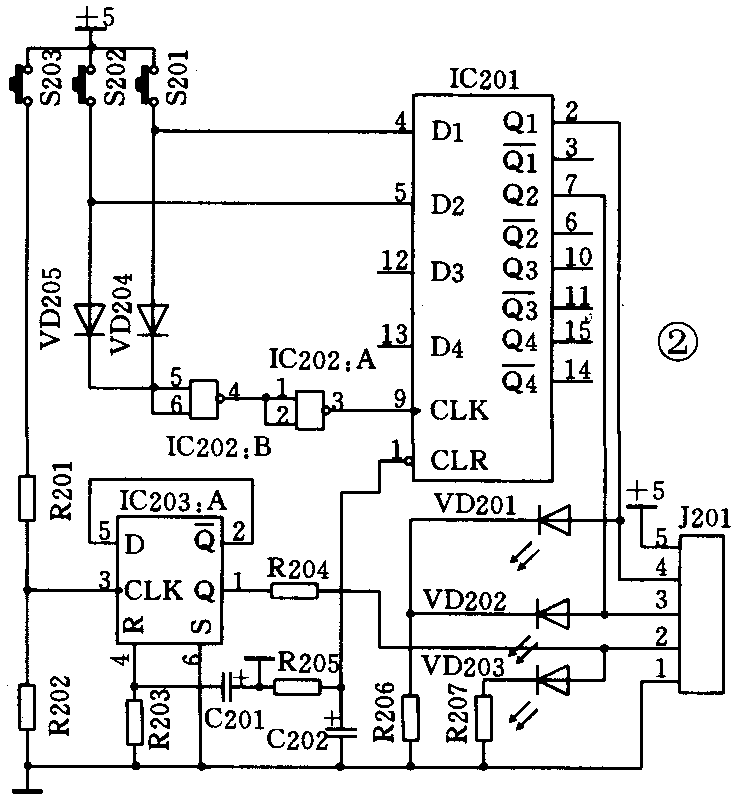
信号控制部分采用数字电路组成,双D触发器IC201与门电路IC202构成两位互锁开关,用于选择信号源的接入,IC203构成自锁开关,用于控制激励器的接通与断开,三只发光二极管用于状态显示。采用集成电路构成轻触开关,具有手感舒适,操作方便等优点。
该听感激励器的外形为标准尺寸430×280×60mm,采用进口模具冲压,表面用进口ICAI静电喷涂,有黑色和深银灰色两种可供配套选择。
使用方法:
本机的主要调节旋钮有两个:RP1为取样频段旋钮,用于选择被激励的音乐频段;RP2为混合量旋钮,用于调节奇、偶次谐波与原音乐的混合量。
听感激励器的使用并不复杂,但要取得良好的听音效果,就需要多实验、多比较,对不同的音乐源选择出最佳的取样频段和最佳的谐波混合量。一般说来,听声乐(人声)一般选f\(_{0}\)在3kHz附近,听弦乐则调到4.5kHz左右较好,而对管乐及某些打击乐,就要调得再高一些。
总之,听感激励器为“发烧友”提供了再创作的机会,既可以用于弥补音乐源的不足,又可以用来强化音响效果,还可以加在卡拉OK系统中,令歌声更动听。听感激励器是音响系统中不可缺少的组成部分。
广东汕尾麒锋电器公司供应文中介绍听感激励器成品,外形见本期中心彩页,每台280元,邮费10元。邮编:516600,电话:(07647)331929。 (黄汝逸)

