电焊机是一种耗电量较大的电气设备,在工作时常常处于空载运行状态,空耗大量电能。本文介绍一种实用的电焊机空载节电开关,它采用了时基集成电路,因而控制速度快,动作灵敏、可靠,有延时功能。在电焊机的主回路中只有一只交流接触器,安装方便、体积小。
工作原理
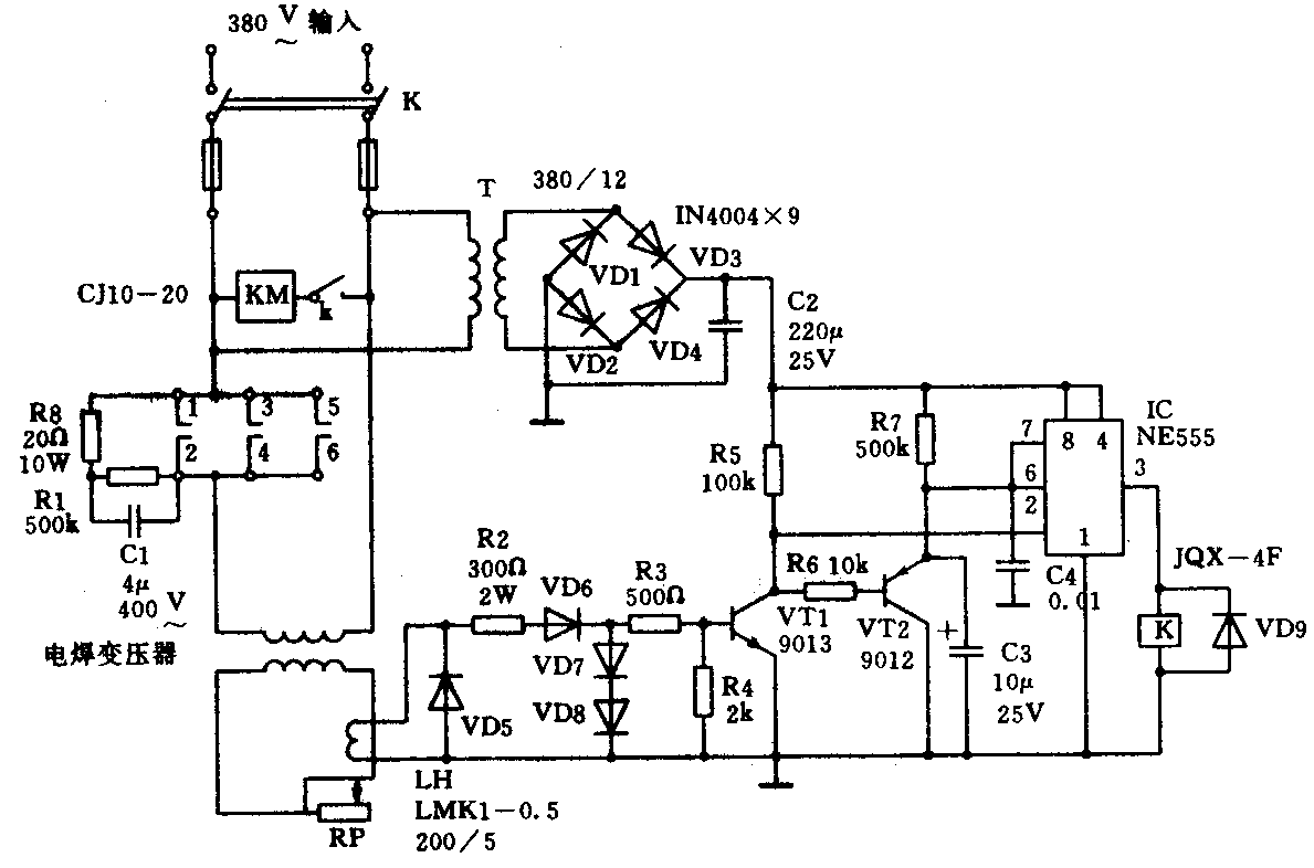
电路如附图所示。当电焊机空载时,电流互感器LH中无感应电流,VT1 VT2均处于截止状态,使时基集成块NE555的2脚为高电位,6脚7脚经约10秒延时后也为高电位,这时3脚即为低电位使继电器K释放,交流接触器KM也释放,KM触点断开,电容C1串入电路,使电焊机进入空载节电状态。电容C1给电焊机下次焊接时提供一个起动电流,该电流很小。

当焊接时,焊条与工件接触瞬间,电流互感器LH将产生感应电流,经VD6整流使VT1、VT2导通,VT1导通使IC的2脚变为低电位,IC的输出电位发生翻转,即3脚由低电位迅速翻转为高电位。这时,继电器K吸合,交流接触器KM吸合,KM触点闭合,电焊机进入正常焊接状态。这个过程瞬间完成,对于焊接操作没有任何影响。在焊接操作时,有时间断比较频繁,为了防止交流接触器的频繁动作,电路设有延时功能。R7 VT2 C3是延时电路。在焊接时VT1、VT2导通,VT2发射极为低电位,使C3放电为延时断电做准备。当停止焊接时VT1、VT2截止,这时电源经R7对C3充电,随时间的增长,当C3上电压充至\(\frac{2}{3}\)电源电压时,IC复位,3脚输出低电位使电焊机断电。这段延时时间的长短可改变C3的容量来调节,一般在10~20秒左右。
原件选择
交流接触器规格可根据电焊机的输入容量而定,一般28千伏安的电焊机配20安的交流接触器就可以,可将其触点并联应用。继电器JQX-4线圈电压12V,触点220V/3A,可将两对触点串联后用在380伏电源上。电流互感器用穿心式200/5或300/5都可以。变压器T为380/12的。其它元件无特殊要求。(王光石)